全国
切换城市
发布信息
下载App
微信小程序
微信公众号
您好,请
登录
或者
注册
搜索
小单
清加工
裁片
车工
棉衣
免费发布
首页
外发加工
承接加工
招标
招聘
求职
设备
厂房住房
新闻
导航
批发采购
面辅料
临时工
广告
拼车
导航
首页
外发加工
承接加工
招标
招聘
求职
设备
厂房住房
新闻
批发采购
面辅料
临时工
广告
拼车
鞍山服装八场
鞍山招标
鞍山校服
鞍山银行员工工装招标项目招标公告
01月14日
展示 878次
浏览 4次
基本信息
区域:
鞍山
大类:
招标
小类:
校服
联系人:
老板
联系电话:
139********
微信扫码,马上联系!
微信扫码,马上联系!
信息详情
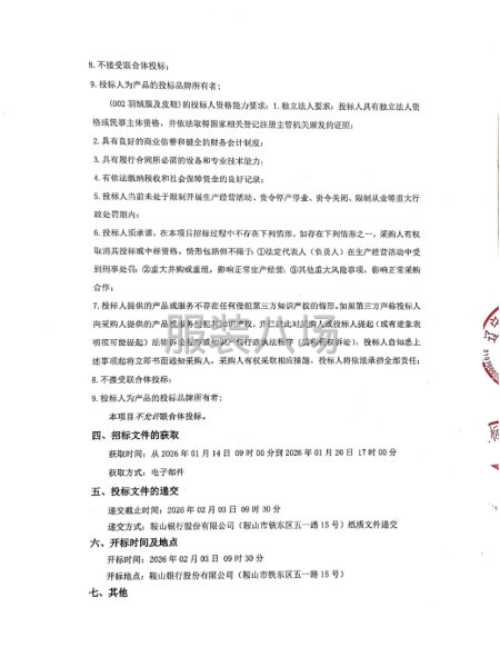
鞍山银行员工工装招标项目招标公告
本鞍山银行员工工装招标项日己由项目审批/核准/备案机关批准,项目资金来源为自筹资金700万元,招标人为鞍山银行股份有限公司。本项目己具备招标条件,现招标方式为公开招标。 详情见附件
联系我时务必说明是在
服装八场
看到的
相关图片
信息评论
以上是鞍山银行员工工装招标项目招标公告的内容,如果您需要了解更多鞍山市区附近与鞍山银行员工工装招标项目招标公告类似的内容,请查看推荐信息和右边的分类信息。
推荐信息
鞍山银行员工工装招标项目招标...
本鞍山银行员工工装招标项日己由项目审批/核准/备案机关批准,项目资金来源为自筹资金700万元,招标人为鞍山银行股份有限公司。本项目己具备招标条件,现招标方式为公开招标。详情见附件
感兴趣的信息
海口:
海南保亭思源实验学校2026-2028...
榆林:
绥德县中小学后勤服务中心2025年...
泉州:
石狮市第三实验小学复光校区校服...
福州:
福州市施程小学校服采购项目公开...
银川:
灵武市第八中学校服采购项目(三...
岳阳:
汨罗市罗城学校学生校服定点采购...
上海:
上海银行卡园区分公司员工制服...
海南:
屯昌县南坤镇南坤中学学生校服...
苏州:
昆山市陆家镇藁溪小学2025级学生...
兴安盟:
突泉县第五中学校服采购项目招标...
查看更多鞍山校服的信息 >>
感兴趣的分类
鞍山周边
辽阳招标
本溪招标
盘锦招标
营口招标
热门城市
北京招标
上海招标
重庆招标
广州招标
深圳招标
汕头招标
佛山招标
东莞招标
中山招标
揭阳招标
杭州招标
嘉兴招标
宁波招标
湖州招标
绍兴招标
金华招标
温州招标
合肥招标
安庆招标
六安招标
宿州招标
厦门招标
泉州招标
玉林招标
石家庄招标
沧州招标
邯郸招标
廊坊招标
郑州招标
商丘招标
周口招标
武汉招标
孝感招标
株洲招标
无锡招标
南通招标
苏州招标
南昌招标
赣州招标
沈阳招标
鞍山招标
济宁招标
烟台招标
威海招标
青岛招标
临沂招标
菏泽招标
西安招标
成都招标
天门招标
信息评论
以上是鞍山银行员工工装招标项目招标公告的内容,如果您需要了解更多鞍山市区附近与鞍山银行员工工装招标项目招标公告类似的内容,请查看推荐信息和右边的分类信息。