全国
切换城市
发布信息
下载App
微信小程序
微信公众号
您好,请
登录
或者
注册
搜索
小单
清加工
裁片
车工
棉衣
免费发布
首页
外发加工
承接加工
招标
招聘
求职
设备
厂房住房
新闻
导航
批发采购
面辅料
临时工
广告
拼车
导航
首页
外发加工
承接加工
招标
招聘
求职
设备
厂房住房
新闻
批发采购
面辅料
临时工
广告
拼车
保定服装八场
保定招标
保定校服
河北省曲阳县职业技术教育中心2025级学生校服采购项目
12月09日
展示 624次
浏览 13次
基本信息
区域:
保定
大类:
招标
小类:
校服
联系人:
老板
联系电话:
031********
微信扫码,马上联系!
微信扫码,马上联系!
信息详情
河北省曲阳县职业技术教育中心2025级学生校服采购项目
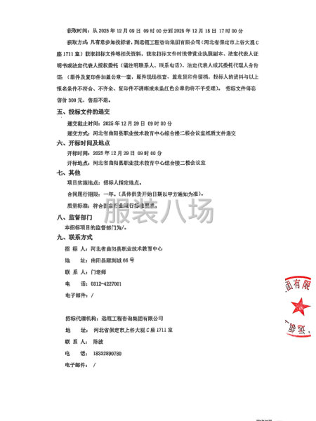
本河北省曲阳县职业技术教育中心2025级学生校服采购项目己由项目审批/核准/备案机关批准,项目资金来源为其他资金自筹,招标人为河北省曲阳县职业技术教肓中心。本项目已具备招标条件,现招标方式为公开招标。 详情见附件
联系我时务必说明是在
服装八场
看到的
相关图片
信息评论
以上是河北省曲阳县职业技术教育中心2025级学生校服采购项目的内容,如果您需要了解更多保定市区附近与河北省曲阳县职业技术教育中心2025级学生校服采购项目类似的内容,请查看推荐信息和右边的分类信息。
推荐信息
石家庄技师学院高年级学生秋冬款...
本石家庄技师学院高年级学生秋冬款校服招标采购项目已由项目审批/核准/备案机关批准,项目资金来源为其他资金学生自行负担,招标人为石家庄技师学院。本项目己具备招标条件,现招标方式为其它方式。详情见附件
涞源县第一小学、联合关小学2所...
本招标项目沫源县第一小学、联合关小学2所学校2025-2026学年校服采购项目,招标人为浃源县第一小学(联合招标成员:沫源县联合关小学),招标项目资金来自自筹资金,出资比例为100%。项目已具备招标条件,现对该项目进行公开招标。详情见附件
河北省曲阳县职业技术教育中心...
本河北省曲阳县职业技术教育中心2025级学生校服采购项目己由项目审批/核准/备案机关批准,项目资金来源为其他资金自筹,招标人为河北省曲阳县职业技术教肓中心。本项目已具备招标条件,现招标方式为公开招标。详情见附件
威县农村信用合作联社采购员工...
本招标项目威县农村信用合作联社采购员工羽绒服工装项目已由以[批准建设,项目业主为威县农村信用合作联社,建设资金米自自筹资金,出资比例为100%,招标人为威县农村信用合作联社。项目已具备招标条件,现对该项目进行公开招标。详情见附件
涞源县农村信用联社股份有限公司...
本招标项目滦源县农村信用联社股份有限公司2025年员工工装采购项目已由/以/批准建设,项目业主为沫源县农村信用联社股份有限公司,建设资金来自自筹资金,出资比例为100%,招标人为来源县农村信用联社股份有限公司。项目已具备招标条件,现对该项目进行公开招标。详情见附件
易县易州学校2025年校服采购项目...
本易县易州学校2025年校服采购项目己由项目审批/核准/备案机关批准,项目资金来源为其他资金/,招标人为易县易州学校。本项目己具备招标条件,现招标方式为公开招标。详情见附件
感兴趣的信息
河北来水农村商业银行股份有限...
石家庄:
石家庄技师学院高年级学生秋冬款...
石家庄:
石家庄水投开发集团有限公司工装...
成都:
成都市郫都区北部新城学校校服...
信阳:
罗山县第二实验小学学生校服采购...
南平:
政和县第一中学校服采购项目
银川:
银川市兴庆区第二十三小学教育...
常德:
常德市武陵区崇德中学学生校服...
阿克苏:
阿克苏技师学院2025级学生校服...
合肥:
亳州市第六小学学生校服采购招标...
查看更多保定校服的信息 >>
感兴趣的分类
保定周边
定州招标
辛集招标
廊坊招标
石家庄招标
热门城市
北京招标
上海招标
重庆招标
广州招标
深圳招标
汕头招标
佛山招标
东莞招标
中山招标
揭阳招标
杭州招标
嘉兴招标
宁波招标
湖州招标
绍兴招标
金华招标
温州招标
合肥招标
安庆招标
六安招标
宿州招标
厦门招标
泉州招标
玉林招标
石家庄招标
沧州招标
邯郸招标
廊坊招标
郑州招标
商丘招标
周口招标
武汉招标
孝感招标
株洲招标
无锡招标
南通招标
苏州招标
南昌招标
赣州招标
沈阳招标
鞍山招标
济宁招标
烟台招标
威海招标
青岛招标
临沂招标
菏泽招标
西安招标
成都招标
天门招标
信息评论
以上是河北省曲阳县职业技术教育中心2025级学生校服采购项目的内容,如果您需要了解更多保定市区附近与河北省曲阳县职业技术教育中心2025级学生校服采购项目类似的内容,请查看推荐信息和右边的分类信息。