全国
切换城市
发布信息
下载App
微信小程序
微信公众号
您好,请
登录
或者
注册
搜索
小单
清加工
裁片
车工
棉衣
免费发布
首页
外发加工
承接加工
招标
招聘
求职
设备
厂房住房
新闻
导航
批发采购
面辅料
临时工
广告
拼车
导航
首页
外发加工
承接加工
招标
招聘
求职
设备
厂房住房
新闻
批发采购
面辅料
临时工
广告
拼车
北海服装八场
北海招标
北海校服
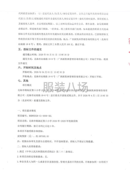
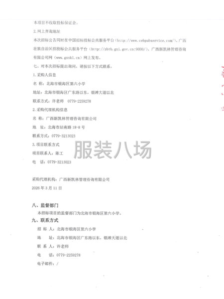
北海市银海区第六小学2026年-2029年校服采购公开招标
6小时前
展示 13次
基本信息
区域:
北海
大类:
招标
小类:
校服
联系人:
老板
联系电话:
077********
微信扫码,马上联系!
微信扫码,马上联系!
信息详情
北海市银海区第六小学2026年-2029年校服采购公开招标
本北海市银海区第六小学2026年-2029年校服采购已由项目审批/核准/备案机关批准,项目资金来源为自筹资金38.7万元,招标人为北海市银海区第六小学。本项目已具备招标条件,现招标方式为公开招标。 详情见附件
联系我时务必说明是在
服装八场
看到的
相关图片
信息评论
以上是北海市银海区第六小学2026年-2029年校服采购公开招标的内容,如果您需要了解更多北海市区附近与北海市银海区第六小学2026年-2029年校服采购公开招标类似的内容,请查看推荐信息和右边的分类信息。
推荐信息
关于钦州港经济技术开发区中学...
钦州港经济技术开发区中学校服供应服务采购项目(重)的潜在供应商应在云之龙咨询集团有限公司钦州分公司(广西钦州市子材东大街19号奥林名城8号楼8层)获取竞争性磋商文件,并于_2026年3月10日9时30分(北京时间)前提交响应文件。详情见附件
2026年-2028年北海市银海区第二...
本2026年-2028年北海市银海区第二小学校服采购已由项目审批/核准/备案机关批准,项目资金来源为其他资金约207000.00 元,招标人为北海市银海区第二小学。本项目已具备招标条件,现招标方式为公开招标。详情见附件
感兴趣的信息
钦州:
关于钦州港经济技术开发区中学...
亳州:
古城学区中心学校2026年度校服...
咸宁:
咸宁市第六小学校服采购项目
海口:
海南保亭思源实验学校2026-2028...
银川:
灵武市第八中学校服采购项目(二...
孝感:
孝昌县周巷镇中心小学夏季、秋季...
福州:
福州市施程小学校服采购项目公开...
南阳:
唐河县第一高级中学附属初级中学...
青岛:
引航站2026年工装定制项目招标...
喀什:
巴楚县中等职业技术学校夏秋季...
查看更多北海校服的信息 >>
感兴趣的分类
北海周边
钦州招标
防城港招标
湛江招标
玉林招标
热门城市
北京招标
上海招标
重庆招标
广州招标
深圳招标
汕头招标
佛山招标
东莞招标
中山招标
揭阳招标
杭州招标
嘉兴招标
宁波招标
湖州招标
绍兴招标
金华招标
温州招标
合肥招标
安庆招标
六安招标
宿州招标
厦门招标
泉州招标
玉林招标
石家庄招标
沧州招标
邯郸招标
廊坊招标
郑州招标
商丘招标
周口招标
武汉招标
孝感招标
株洲招标
无锡招标
南通招标
苏州招标
南昌招标
赣州招标
沈阳招标
鞍山招标
济宁招标
烟台招标
威海招标
青岛招标
临沂招标
菏泽招标
西安招标
成都招标
天门招标
信息评论
以上是北海市银海区第六小学2026年-2029年校服采购公开招标的内容,如果您需要了解更多北海市区附近与北海市银海区第六小学2026年-2029年校服采购公开招标类似的内容,请查看推荐信息和右边的分类信息。