全国
切换城市
发布信息
下载App
微信小程序
微信公众号
您好,请
登录
或者
注册
搜索
小单
清加工
裁片
车工
棉衣
免费发布
首页
外发加工
承接加工
招标
招聘
求职
设备
厂房住房
新闻
导航
批发采购
面辅料
临时工
广告
拼车
导航
首页
外发加工
承接加工
招标
招聘
求职
设备
厂房住房
新闻
批发采购
面辅料
临时工
广告
拼车
北京服装八场
北京招标
北京校服
工装套装采购
01月15日
展示 1千次
浏览 9次
基本信息
区域:
北京
大类:
招标
小类:
校服
联系人:
老板
联系电话:
010********
微信扫码,马上联系!
微信扫码,马上联系!
信息详情
工装套装采购
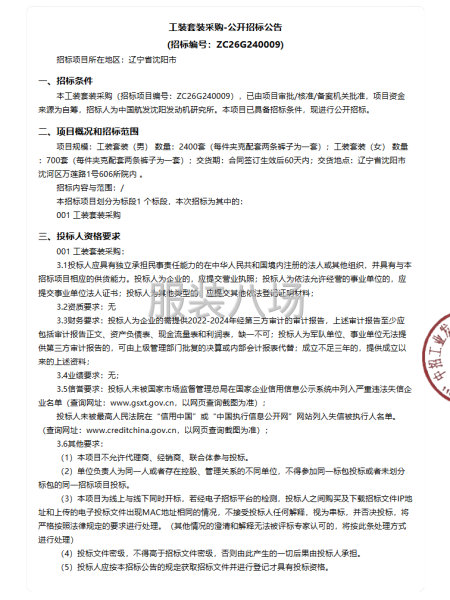
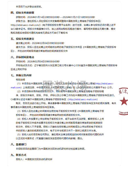
本工装套装采购(招标项目编号:ZC26G240009),已由项目审批/核准/备案机关批准,项目资金来源为自筹,招标人为中国航发沈阳发动机研究所。本项目已具备招标条件,现进行公开招标。 详情见附件
联系我时务必说明是在
服装八场
看到的
相关图片
信息评论
以上是工装套装采购的内容,如果您需要了解更多北京市区附近与工装套装采购类似的内容,请查看推荐信息和右边的分类信息。
推荐信息
2026年度义务教育阶段学生校服...
2026年度义务教育阶段学生校服采购项目 招标项目的潜在投标人应在北京市政府采购电子交易平台获取招标文件,并于2026-05-14 09:30(北京时间)前递交投标文件。详情见附件
中国石油国际勘探开发有限公司...
本招标项日中国石油国际勘探开发有限公司劳动防护服装(工装)定制采购,招标人为中国石油国际勘探开发有限公司,招标项目资金来自企业自筹,出资比例为100%。该项目已按要求履行了相关报批及备案等手续,具备招标条件,现对其进行公开招标。详情见附件
政务服务中心工作人员购置工装...
本政务服务中心工作人员购置工装项目(2026年度)已由项目审批/核准/备案机关批准,项目资金来源为其他资金财政拨款,招标人为天津滨海高新技术产业开发区政务服务办公室。本项目已具备招标条件,现招标方式为公开招标。详情见附件
天津市公共交通集团(控股)有限...
本天津市公共交通集团(控股)有限公司2026年度工装采购项目已由项目审批/核准/备案机关批准,项目资金来源为自筹资金420万元,招标人为天津市公共交通集团(控股)有限公司。本项目己具备招标条件,现招标方式为公开招标。详情见附件
大连商品交易所集团2025-2026年...
本大连商品交易所集团2025-2026年员工工装定制项目包3物业公司部分已由项目审批/核准/备案机关批准,项目资金来源为其他资金/,招标人为大连期货大厦物业管理有限公司。本项目已具备招标条件,现招标方式为公开招标。详情见附件
雄安雄东长丰小学校服采购项目
本雄安雄东长丰小学校服采购项目已由项目审批/核准/备案机关批准,项目资金来源为其他资金学生自费,招标人为雄安雄东长丰小学。本项目已具备招标条件,现招标方式为公开招标。详情见附件
感兴趣的信息
2026年度义务教育阶段学生校服...
2026年北京实验学校附属中学学生...
2026-2029年服装采购(工装)...
天津:
天津市河北区2026~2029学年度中...
保定:
唐县联社关于定制2026年度秋冬季...
保定:
定兴县农村信用联社股份有限公司...
上海:
上海市徐汇区教育学院附属实验...
石家庄:
河北华威保安服务有限公司2026年...
呼和浩特:
蒙烟金叶物业2026年度工作服制服...
昌吉:
吉木萨尔县准东五彩湾学校2026年...
查看更多北京校服的信息 >>
感兴趣的分类
北京周边
廊坊招标
天津招标
保定招标
热门城市
北京招标
上海招标
重庆招标
广州招标
深圳招标
汕头招标
佛山招标
东莞招标
中山招标
揭阳招标
杭州招标
嘉兴招标
宁波招标
湖州招标
绍兴招标
金华招标
温州招标
合肥招标
安庆招标
六安招标
宿州招标
厦门招标
泉州招标
玉林招标
石家庄招标
沧州招标
邯郸招标
廊坊招标
郑州招标
商丘招标
周口招标
武汉招标
孝感招标
株洲招标
无锡招标
南通招标
苏州招标
南昌招标
赣州招标
沈阳招标
鞍山招标
济宁招标
烟台招标
威海招标
青岛招标
临沂招标
菏泽招标
西安招标
成都招标
天门招标
信息评论
以上是工装套装采购的内容,如果您需要了解更多北京市区附近与工装套装采购类似的内容,请查看推荐信息和右边的分类信息。