全国
切换城市
发布信息
下载App
微信小程序
微信公众号
您好,请
登录
或者
注册
搜索
小单
清加工
裁片
车工
棉衣
免费发布
首页
外发加工
承接加工
招标
招聘
求职
设备
厂房住房
新闻
导航
批发采购
面辅料
临时工
广告
拼车
导航
首页
外发加工
承接加工
招标
招聘
求职
设备
厂房住房
新闻
批发采购
面辅料
临时工
广告
拼车
长春服装八场
长春招标
长春工服
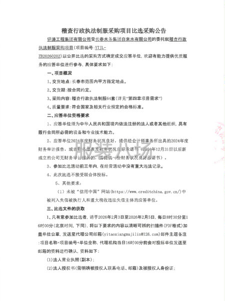
稽查行政执法制服采购项目比选采购公告
02月03日
展示 176次
浏览 1次
基本信息
区域:
长春
大类:
招标
小类:
工服
联系人:
老板
联系电话:
135********
微信扫码,马上联系!
微信扫码,马上联系!
信息详情
稽查行政执法制服采购项目比选采购公告
本稽查行政执法制服采购项目已由项目审批/核准/备案机关批准,项目资金来源为其他资金自筹,招标人为长春水务集团自来水有限公司。本项目已具备招标条件,现招标方式为公开招标。 详情见附件
联系我时务必说明是在
服装八场
看到的
相关图片
信息评论
以上是稽查行政执法制服采购项目比选采购公告的内容,如果您需要了解更多长春市区附近与稽查行政执法制服采购项目比选采购公告类似的内容,请查看推荐信息和右边的分类信息。
推荐信息
四平市第二十中学校2026校服采购...
本四平市第二十中学校 2026 校服采购项目已由项目审批/核准/备案机关批准,项目资金来源为自筹资金 75 万元,招标人为四平市第二十中学校。本项目已具备招标条件,现招标方式为公开招标。详情见附件
三校校服2026年采购项目公开招标...
本三校校服2026年采购项目已由项目审批/核准/备案机关批准,项目资金来源为自筹资金16.26万元,招标人为四平市铁西区阳光实验小学校、四平市铁西区北体育街小学校、四平市八一希望学校。本项目已具备招标条件,现招标方式为公开招标。详情见附件
敦化市第一中学校等13所学校学生...
本敦化市第一中学校等13所学校学生校服采购项目已由项目审批/核准/备案机关批准,项目资金来源为其他资金/,招标人为敦化市第一中学校。本项目己具备招标条件,现招标方式为其它方式。详情见附件
劳保新款夏季工装、春秋季工装...
本招标项目招标人为一汽旗新动力(长春)科技有限公司,实际使用单位为一汽旗新动力(长春)科技有限公司.招标项目资金来自企业自筹,出资比例为100%。该项目已具备招标条件,现对本项目进行招标。详情见附件
校服采购项目
本校服采购项目己由项目审批/核准/备案机关批准,项目资金来源为其他资金中学生夏季、秋季、冬季共计390元/人,小学生夏季、秋季、冬季共计360元/人,招标人为梨树县孤家子镇第二中学、梨树县孤家子镇第三中学、梨树县孤家子镇第一小学。木项目己具备招标条件,现招标方式为公开招标。详情见附件
长春融资担保集团有限公司工装...
本长春融资担保集团有限公司工装采购项目已由项目审批/核准/备案机关批准,项目资金来源为自筹资金39.43万元,招标人为长春融资担保集团有限公司。本项目已具备招标条件,现招标方式为公开招标。详情见附件
感兴趣的信息
劳保新款夏季工装、春秋季工装...
四平:
四平市第二十中学校2026校服采购...
四平:
三校校服2026年采购项目公开招标...
巴彦淖尔:
临河区小学、初中、高中学校学生...
成都:
四川能投润嘉置业有限公司天府分...
武汉:
武汉市蔡甸区莲花湖中学2025级...
咸宁:
崇阳县第五小学校服采购项目招标...
兴安盟:
扎赉特旗音德尔第五中学2025级...
济南:
山东劳动职业技术学院2026年新生...
昆明:
第10届南博会志愿者服装定制服务...
查看更多长春工服的信息 >>
感兴趣的分类
长春周边
吉林招标
辽源招标
四平招标
松原招标
热门城市
北京招标
上海招标
重庆招标
广州招标
深圳招标
汕头招标
佛山招标
东莞招标
中山招标
揭阳招标
杭州招标
嘉兴招标
宁波招标
湖州招标
绍兴招标
金华招标
温州招标
合肥招标
安庆招标
六安招标
宿州招标
厦门招标
泉州招标
玉林招标
石家庄招标
沧州招标
邯郸招标
廊坊招标
郑州招标
商丘招标
周口招标
武汉招标
孝感招标
株洲招标
无锡招标
南通招标
苏州招标
南昌招标
赣州招标
沈阳招标
鞍山招标
济宁招标
烟台招标
威海招标
青岛招标
临沂招标
菏泽招标
西安招标
成都招标
天门招标
信息评论
以上是稽查行政执法制服采购项目比选采购公告的内容,如果您需要了解更多长春市区附近与稽查行政执法制服采购项目比选采购公告类似的内容,请查看推荐信息和右边的分类信息。