全国
切换城市
发布信息
下载App
微信小程序
微信公众号
您好,请
登录
或者
注册
搜索
小单
清加工
裁片
车工
棉衣
免费发布
首页
外发加工
承接加工
招标
招聘
求职
设备
厂房住房
新闻
导航
批发采购
面辅料
临时工
广告
拼车
导航
首页
外发加工
承接加工
招标
招聘
求职
设备
厂房住房
新闻
批发采购
面辅料
临时工
广告
拼车
成都服装八场
成都招标
成都校服
夏季工装采购项目比选采购公告
03月20日
展示 1千次
浏览 30次
基本信息
区域:
成都
大类:
招标
小类:
校服
联系人:
老板
联系电话:
028********
微信扫码,马上联系!
微信扫码,马上联系!
信息详情
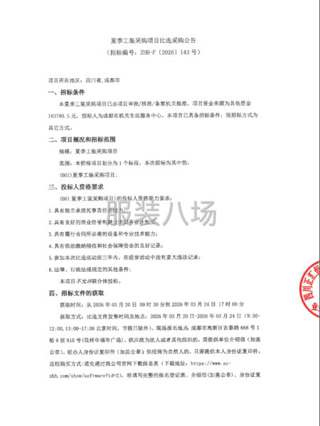
夏季工装采购项目比选采购公告
本夏季工装采购项目己由项目审批/核准/备案机关批准,项目资金来源为其他资金163780.5元,招标人为成都市机关生活服务中心。本项目已具备招标条件,现招标方式为其它方式。 详情见附件
联系我时务必说明是在
服装八场
看到的
相关图片
信息评论
以上是夏季工装采购项目比选采购公告的内容,如果您需要了解更多成都市区附近与夏季工装采购项目比选采购公告类似的内容,请查看推荐信息和右边的分类信息。
推荐信息
成都师范银都紫藤南区小学学生...
本成都师范银都紫藤南区小学学生校服采购项目已由项目审批/核准/备案机关批准,项目资金来源为其他资金528元/全套,招标人为成都师范银都紫藤南区小学。本项目已具备招标条件,现招标方式为其它方式。详情见附件
四川师范大学附属绵竹初级中学...
本四川师范大学附属绵竹初级中学2025年新生校服供应商采购项目已由项目审批/核准/备案机关批准,项目资金来源为其他资金本项目为四川师范大学附属绵竹初级中学2025年学生校服供应商采购项目。招标人为四川师范大学附属绵竹初级中学。本项目已具备招标条件,现招标方式为公开招标。详情见附件
关于2025-2026学年度中小学校服...
本安岳县镇子小学(联合六所学校)关于2025—2026学年度中小学校服联合采购项目已由项目审批/核准/备案机关批准,项目资金来源为其他资金学生家长承担,由学校作为代收费项目统一代收后,根据采购合同据实代收后全额划转给中标企业。招标人为安岳县镇子小学。本项目已具备招标条件,现招标方式为其它方式。...
四川省蚕丝学校校服采购项目公开...
本四川省蚕丝学校校服采购项目已由项目审批/核准/备案机关批准,项目资金来源为其他资金人民币96万元,招标人为四川省蚕丝学校。本项目己具备招标条件,现招标方式为公开招标。详情见附件
四川省安岳实验中学初2025级高...
本四川省安岳实验中学初2025级高2025级校服采购项目已由项目审批/核准/备案机关批准,项目资金来源为其他资金学生家长承担,由学校作为代收费项目统一代收后,根据采购合同据实代收后全额划转给中标企业。招标人为四川省安岳实验中学。本项目已具备招标条件,现招标方式为公开招标。详情见附件
绵竹市南轩小学2025级新生校服...
本绵竹市南轩小学2025级新生校服采购(二次)已由项目审批/核准/备案机关批准,项目资金来源为其他资金.17.00万元,招标人为绵竹市南轩小学。本项目已具备招标条件 详情见附件
感兴趣的信息
成都高新未来信和城市管理服务...
成都师范银都紫藤南区小学学生...
青岛:
青岛杜威实验学校(初中部)学生...
通化:
梅河口市公安局采购2026年辅警...
荆州:
松滋市新江口小学2025级(一年级)...
郑州:
河南颐康人力资源开发有限公司...
临沂:
费县薛庄镇中心小学2026年夏季...
淮安:
淮安经济技术开发区开明中学校服...
宜昌:
宜昌市教育科学研究院教联体实验...
昆明:
2026年全省法院制服采购招标公告
查看更多成都校服的信息 >>
感兴趣的分类
成都周边
德阳招标
眉山招标
资阳招标
绵阳招标
热门城市
北京招标
上海招标
重庆招标
广州招标
深圳招标
汕头招标
佛山招标
东莞招标
中山招标
揭阳招标
杭州招标
嘉兴招标
宁波招标
湖州招标
绍兴招标
金华招标
温州招标
合肥招标
安庆招标
六安招标
宿州招标
厦门招标
泉州招标
玉林招标
石家庄招标
沧州招标
邯郸招标
廊坊招标
郑州招标
商丘招标
周口招标
武汉招标
孝感招标
株洲招标
无锡招标
南通招标
苏州招标
南昌招标
赣州招标
沈阳招标
鞍山招标
济宁招标
烟台招标
威海招标
青岛招标
临沂招标
菏泽招标
西安招标
成都招标
天门招标
信息评论
以上是夏季工装采购项目比选采购公告的内容,如果您需要了解更多成都市区附近与夏季工装采购项目比选采购公告类似的内容,请查看推荐信息和右边的分类信息。