全国
切换城市
发布信息
下载App
微信小程序
微信公众号
您好,请
登录
或者
注册
搜索
小单
清加工
裁片
车工
棉衣
免费发布
首页
外发加工
承接加工
招标
招聘
求职
设备
厂房住房
新闻
导航
批发采购
面辅料
临时工
广告
拼车
导航
首页
外发加工
承接加工
招标
招聘
求职
设备
厂房住房
新闻
批发采购
面辅料
临时工
广告
拼车
昌吉服装八场
昌吉招标
昌吉校服
阜康市晋和小学2026-2028年夏、秋季新生校服采购项目
前天
展示 38次
浏览 1次
基本信息
区域:
昌吉
大类:
招标
小类:
校服
联系人:
老板
联系电话:
150********
微信扫码,马上联系!
微信扫码,马上联系!
信息详情
阜康市晋和小学2026-2028年夏、秋季新生校服采购项目
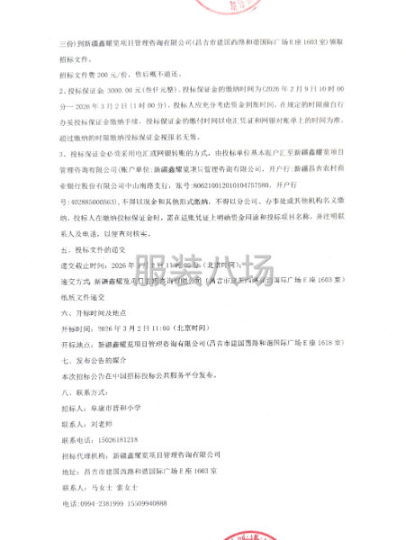
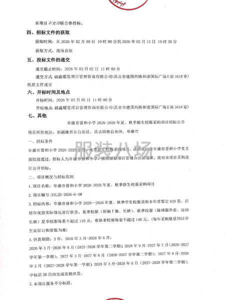
本阜康市晋和小学2026-2028年夏、秋季新生校服采购项目己由项目审批/核准/备案机关批准,项目资金来源为自筹资金15.5万元,招标人为阜康市晋和小学。本项目己具备招标条件,现招标方式为公开招标。 详情见附件
联系我时务必说明是在
服装八场
看到的
相关图片
信息评论
以上是阜康市晋和小学2026-2028年夏、秋季新生校服采购项目的内容,如果您需要了解更多昌吉市区附近与阜康市晋和小学2026-2028年夏、秋季新生校服采购项目类似的内容,请查看推荐信息和右边的分类信息。
推荐信息
阜康市晋和小学2026-2028年夏、...
本阜康市晋和小学2026-2028年夏、秋季新生校服采购项目己由项目审批/核准/备案机关批准,项目资金来源为自筹资金15.5万元,招标人为阜康市晋和小学。本项目己具备招标条件,现招标方式为公开招标。详情见附件
吉木萨尔中等职业技术学校(技工...
本吉木萨尔中等职业技术学校(技工学校)校服采购项目己由项目审批/核准/备案机关批准,项目资金来源为其他资金0,招标人为吉木萨尔中等职业技术学校(技工学校)。本项目已具备招标条件,现招标方式为公开招标。详情见附件
吉木萨尔县第二小学教育集团2026...
本吉木萨尔县第二小学教育集团2026年学生校服采购项目已由项目审批/核准/备案机关批准,项目资金来源为其他资金0,招标人为吉木萨尔县第二小学。本项目已具备招标条件,现招标方式为公开招标。详情见附件
吉木萨尔县第一小学教育集团2026...
本吉木萨尔县第一小学教育集团2026年学生校服采购项目己由项目审批/核准/备案机关批准,项目资金来源为其他资金0,招标人为吉木萨尔县第一小学教育集团。本项目已具备招标条件,现招标方式为公开招标。详情见附件
吉木萨尔县第五小学2026年学生...
本吉木萨尔县第五小学2026年学生校服采购项目已由项目审批/核准/备案机关批准,项目资金来源为其他资金/,招标人为吉木萨尔县第五小学。本项目已具备招标条件,现招标方式为公开招标。详情见附件
第一师十二团小学校服采购项目比...
本第一师十二团小学校服采购项目已由项目审批/核准/备案机关批准,项目资金来源为其他资金/,招标人为新疆生产建设兵团第一师十二团小学。本项目已具备招标条件,现招标方式为公开招标。详情见附件
感兴趣的信息
吉木萨尔县第一中学2026年学生...
吉木萨尔县第五小学2026年学生...
阜康市晋和小学2026——2028学年...
吉木萨尔县第三中学2026年学生...
吉木萨尔县第一小学教育集团2026...
吉木萨尔县第三中学2026年学生...
吉木萨尔县第二小学教育集团2026...
乌鲁木齐:
2025年乌鲁木齐市属单位采购制服...
乌鲁木齐:
乌鲁木齐市第八十五小学校服采购...
乌鲁木齐:
第一师十二团小学校服采购项目比...
查看更多昌吉校服的信息 >>
感兴趣的分类
昌吉周边
五家渠招标
乌鲁木齐招标
石河子招标
热门城市
北京招标
上海招标
重庆招标
广州招标
深圳招标
汕头招标
佛山招标
东莞招标
中山招标
揭阳招标
杭州招标
嘉兴招标
宁波招标
湖州招标
绍兴招标
金华招标
温州招标
合肥招标
安庆招标
六安招标
宿州招标
厦门招标
泉州招标
玉林招标
石家庄招标
沧州招标
邯郸招标
廊坊招标
郑州招标
商丘招标
周口招标
武汉招标
孝感招标
株洲招标
无锡招标
南通招标
苏州招标
南昌招标
赣州招标
沈阳招标
鞍山招标
济宁招标
烟台招标
威海招标
青岛招标
临沂招标
菏泽招标
西安招标
成都招标
天门招标
信息评论
以上是阜康市晋和小学2026-2028年夏、秋季新生校服采购项目的内容,如果您需要了解更多昌吉市区附近与阜康市晋和小学2026-2028年夏、秋季新生校服采购项目类似的内容,请查看推荐信息和右边的分类信息。