全国
切换城市
发布信息
下载App
微信小程序
微信公众号
您好,请
登录
或者
注册
搜索
小单
清加工
裁片
车工
棉衣
免费发布
首页
外发加工
承接加工
招标
招聘
求职
设备
厂房住房
新闻
导航
批发采购
面辅料
临时工
广告
拼车
导航
首页
外发加工
承接加工
招标
招聘
求职
设备
厂房住房
新闻
批发采购
面辅料
临时工
广告
拼车
崇左服装八场
崇左招标
崇左校服
扶绥县芭盆乡中心小学学生校服供应服务采购项目竞争性磋商公告
01月14日
展示 284次
浏览 2次
基本信息
区域:
崇左
大类:
招标
小类:
校服
联系人:
老板
联系电话:
077********
微信扫码,马上联系!
微信扫码,马上联系!
信息详情
扶绥县芭盆乡中心小学学生校服供应服务采购项目竞争性磋商公告
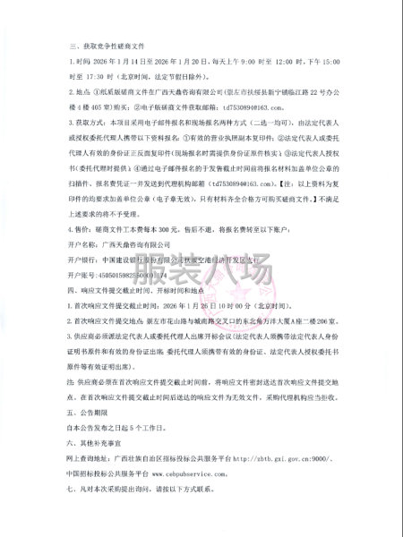
本扶绥县岂盆乡中心小学学生校服供应服务采购项目已由项目审批/核准/备案机关批准,项目资金来源为其他资金0,招标人为扶绥县岂盆乡中心小学。本项目已具备招标条件,现招标方式为其它方式。 详情见附件
联系我时务必说明是在
服装八场
看到的
相关图片
信息评论
以上是扶绥县芭盆乡中心小学学生校服供应服务采购项目竞争性磋商公告的内容,如果您需要了解更多崇左市区附近与扶绥县芭盆乡中心小学学生校服供应服务采购项目竞争性磋商公告类似的内容,请查看推荐信息和右边的分类信息。
推荐信息
关于钦州港经济技术开发区中学...
钦州港经济技术开发区中学校服供应服务采购项目(重)的潜在供应商应在云之龙咨询集团有限公司钦州分公司(广西钦州市子材东大街19号奥林名城8号楼8层)获取竞争性磋商文件,并于_2026年3月10日9时30分(北京时间)前提交响应文件。详情见附件
扶绥县民族中学学生校服供应服务...
本扶绥县民族中学学生校服供应服务采购项目己由项目审批/核准/备案机关批准,项目资金来源为其他资金0,招标人为扶绥县民族中学。本项目已具备招标条件,现招标方式为其它方式。详情见附件
扶绥县芭盆乡中心小学学生校服...
本扶绥县岂盆乡中心小学学生校服供应服务采购项目已由项目审批/核准/备案机关批准,项目资金来源为其他资金0,招标人为扶绥县岂盆乡中心小学。本项目已具备招标条件,现招标方式为其它方式。详情见附件
扶绥县山圩镇初级中学学生校服...
本扶绥县山圩镇初级中学学生校服供应服务采购项目已由项目审批/核准/备案机关批准,项目资金来源为其他资金本项目为单项单价报价。招标人为扶绥县山圩镇初级中学。本项目己具备招标条件,现招标方式为其它方式。详情见附件
扶绥县未来城小学学生校服供应...
本扶绥县未来城小学学生校服供应服务采购项目(重)已由项目审批/核准/备案机关批准,项目资金来源为其他资金0,招标人为扶绥县未来城小学。本项目已具备招标条件,现招标方式为其它方式。详情见附件
感兴趣的信息
钦州:
关于钦州港经济技术开发区中学...
银川:
灵武市第八中学校服采购项目(三...
海口:
海南保亭思源实验学校2026-2028...
银川:
灵武市第十小学学生校服采购项目
青岛:
引航站2026年工装定制项目招标...
盐城:
盐城市新洋初级中学2025级七年级...
恩施:
利川市思源实验学校教联体2025级...
乌兰察布:
鸟兰察布市集宁区第四中学等8所...
厦门:
厦门鼓浪湾大酒店有限公司制服...
保定:
雄安雄东长丰小学校服采购项目
查看更多崇左校服的信息 >>
感兴趣的分类
崇左周边
南宁招标
防城港招标
钦州招标
热门城市
北京招标
上海招标
重庆招标
广州招标
深圳招标
汕头招标
佛山招标
东莞招标
中山招标
揭阳招标
杭州招标
嘉兴招标
宁波招标
湖州招标
绍兴招标
金华招标
温州招标
合肥招标
安庆招标
六安招标
宿州招标
厦门招标
泉州招标
玉林招标
石家庄招标
沧州招标
邯郸招标
廊坊招标
郑州招标
商丘招标
周口招标
武汉招标
孝感招标
株洲招标
无锡招标
南通招标
苏州招标
南昌招标
赣州招标
沈阳招标
鞍山招标
济宁招标
烟台招标
威海招标
青岛招标
临沂招标
菏泽招标
西安招标
成都招标
天门招标
信息评论
以上是扶绥县芭盆乡中心小学学生校服供应服务采购项目竞争性磋商公告的内容,如果您需要了解更多崇左市区附近与扶绥县芭盆乡中心小学学生校服供应服务采购项目竞争性磋商公告类似的内容,请查看推荐信息和右边的分类信息。