全国
切换城市
发布信息
下载App
微信小程序
微信公众号
您好,请
登录
或者
注册
搜索
小单
清加工
裁片
车工
棉衣
免费发布
首页
外发加工
承接加工
招标
招聘
求职
设备
厂房住房
新闻
导航
批发采购
面辅料
临时工
广告
拼车
导航
首页
外发加工
承接加工
招标
招聘
求职
设备
厂房住房
新闻
批发采购
面辅料
临时工
广告
拼车
长沙服装八场
长沙招标
长沙校服
长沙市雨花区两所学校学生校服
12月25日
展示 386次
浏览 4次
基本信息
区域:
长沙
大类:
招标
小类:
校服
联系人:
老板
联系电话:
0731****4258
微信扫码,马上联系!
微信扫码,马上联系!
信息详情
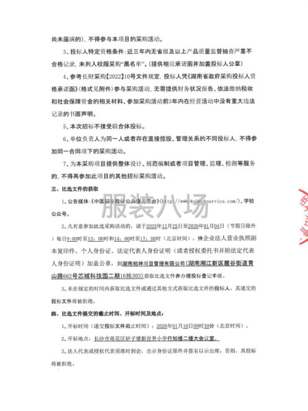
长沙市雨花区两所学校学生校服
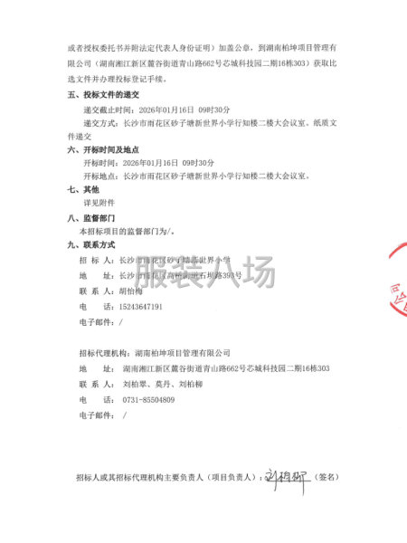
本长沙市雨花区砂子塘新世界小学等两所学校学生校服推荐服务供应商采购项目已由项目审批/核准/备案机关批准,项目资金来源为其他资金据实,招标人为长沙市雨花区砂子塘新世界小学。本项目已具备招标条件,现招标方式为其它方式。 详情见附件
联系我时务必说明是在
服装八场
看到的
相关图片
信息评论
以上是长沙市雨花区两所学校学生校服的内容,如果您需要了解更多长沙市区附近与长沙市雨花区两所学校学生校服类似的内容,请查看推荐信息和右边的分类信息。
推荐信息
湘潭市雨湖区熙春路逸夫小学校服...
本湘潭市雨湖区熙春路逸夫小学校服采购项目已由项目审批/核准/备案机关批准,项目资金来源为国有资金23.4万元,招标人为湘潭市雨湖区熙春路逸夫小学。本项目已具备招标条件,现招标方式为公开招标。详情见附件
长沙市长郡双语雨花中学等三所...
本长沙市长郡双语雨花中学等三所学校学生校服推荐服务供应商采购项目已由项目审批/核准/备案机关批准,项目资金来源为其他资金据实,招标人为长沙市长郡双语雨花中学。本项目已具备招标条件,现招标方式为其它方式。详情见附件
长沙市雨花区两所学校学生校服
本长沙市雨花区砂子塘新世界小学等两所学校学生校服推荐服务供应商采购项目已由项目审批/核准/备案机关批准,项目资金来源为其他资金据实,招标人为长沙市雨花区砂子塘新世界小学。本项目已具备招标条件,现招标方式为其它方式。详情见附件
长沙市雨花区枫树山小学等十四所...
本长沙市雨花区枫树山小学等十四所学校学生校服推荐服务供应商采购项目已由项目审批/核准/备案机关批准,项目资金来源为其他资金据实。招标人为长沙市雨花区枫树山小学。本项目已具备招标条件,现招标方式为其它方式。详情见附件
中国电信股份湘潭分公司本年政商...
本询比项目为中国电信股份有限公司湘潭分公司2025年政商校市场制服和公众线冲锋衣采购项目(标段编号:HNBBFA3),采购人为中国电信股份有限公司湘潭分公司,采购代理机构为中通服项目管理咨询有限公司。项目资金已落实。具备采购条件,现进行公开询比,特邀请有意向的且具有提供标的物能力的潜在供应商(以下简称...
湖南省港航水利集团有限公司员工...
本湖南省港航水利集团有限公司员工工装采购项目已由项目审批/核准/备案机关批准,项目资金来源为其他资金上限单价3800元/套,招标人为湖南省港航水利集团有限公司。本项目已具备招标条件,现招标方式为公开招标。详情见附件
感兴趣的信息
长沙县水业控股集团有限公司及子...
长沙市长郡雨花外国语洪塘学校...
长沙市岳麓区博才阳光实验小学...
湘潭:
湘潭市雨湖区熙春路逸夫小学校服...
苏州:
苏州市吴中技师学院关于年度校服...
信阳:
潢川县市场监督管理局2026年制服...
宜昌:
宜昌市琥亭区第一小学2025级学生...
昌吉:
吉木萨尔县第一中学2026年学生...
泉州:
安溪县凤城中学等13所学校校服...
昌吉:
阜康市晋和小学2026-2028年夏、...
查看更多长沙校服的信息 >>
感兴趣的分类
长沙周边
湘潭招标
株洲招标
益阳招标
萍乡招标
热门城市
北京招标
上海招标
重庆招标
广州招标
深圳招标
汕头招标
佛山招标
东莞招标
中山招标
揭阳招标
杭州招标
嘉兴招标
宁波招标
湖州招标
绍兴招标
金华招标
温州招标
合肥招标
安庆招标
六安招标
宿州招标
厦门招标
泉州招标
玉林招标
石家庄招标
沧州招标
邯郸招标
廊坊招标
郑州招标
商丘招标
周口招标
武汉招标
孝感招标
株洲招标
无锡招标
南通招标
苏州招标
南昌招标
赣州招标
沈阳招标
鞍山招标
济宁招标
烟台招标
威海招标
青岛招标
临沂招标
菏泽招标
西安招标
成都招标
天门招标
信息评论
以上是长沙市雨花区两所学校学生校服的内容,如果您需要了解更多长沙市区附近与长沙市雨花区两所学校学生校服类似的内容,请查看推荐信息和右边的分类信息。