全国
切换城市
发布信息
下载App
微信小程序
微信公众号
您好,请
登录
或者
注册
搜索
小单
清加工
裁片
车工
棉衣
免费发布
首页
外发加工
承接加工
招标
招聘
求职
设备
厂房住房
新闻
导航
批发采购
面辅料
临时工
广告
拼车
导航
首页
外发加工
承接加工
招标
招聘
求职
设备
厂房住房
新闻
批发采购
面辅料
临时工
广告
拼车
长沙服装八场
长沙招标
长沙校服
长沙县水业控股集团有限公司及子公司工装采购项目
02月10日
展示 381次
浏览 19次
基本信息
区域:
长沙
大类:
招标
小类:
校服
联系人:
老板
联系电话:
0731****6058
微信扫码,马上联系!
微信扫码,马上联系!
信息详情
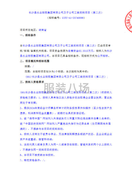
长沙县水业控股集团有限公司及子公司工装采购项目
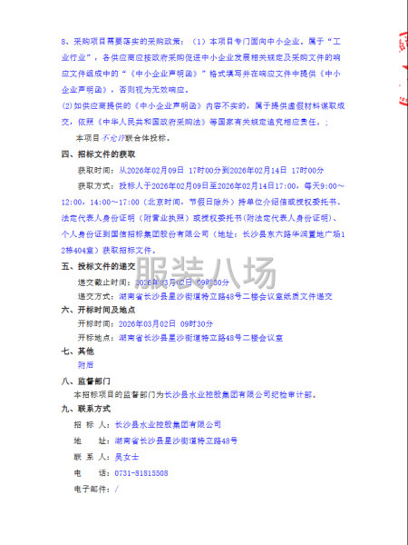
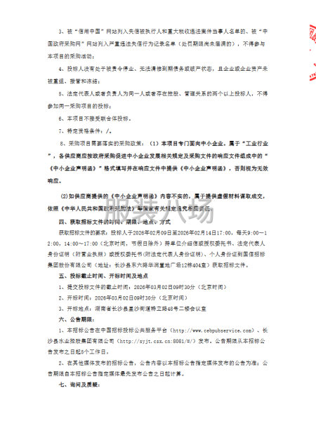
本长沙县水业控股集团有限公司及子公司工装采购项目(第二次)已由项目审批/核准/备案机关批准,项目资金来源为自筹资金82.3515万元,招标人为长沙县水业控股集团有限公司。本项目已具备招标条件,现招标方式为公开招标。 详情见附件
联系我时务必说明是在
服装八场
看到的
相关图片
信息评论
以上是长沙县水业控股集团有限公司及子公司工装采购项目的内容,如果您需要了解更多长沙市区附近与长沙县水业控股集团有限公司及子公司工装采购项目类似的内容,请查看推荐信息和右边的分类信息。
推荐信息
中国电信股份有限公司湘潭分公司...
本询比项目为中国电信股份有限公司湘潭分公司2026年政商校市场制服采购项目(第三次)(标段编号:HNBBFA011),采购人为中国电信股份有限公司湘潭分公司,采购代理机构为中通服项目管理咨询有限公司。项目资金已落实。具备采购条件,现进行公开询比,特邀请有意向的且具有提供标的物能力的潜在供应商(以下简称供应...
长沙县水业控股集团有限公司及子...
本长沙县水业控股集团有限公司及子公司工装采购项目(第二次)已由项目审批/核准/备案机关批准,项目资金来源为自筹资金82.3515万元,招标人为长沙县水业控股集团有限公司。本项目已具备招标条件,现招标方式为公开招标。详情见附件
长沙市岳麓区博才阳光实验小学...
本长沙市岳麓区博才阳光实验小学校服采购项目已由项目审批/核准/备案机关批准,项目资金来源为国有资金0万元;私有资金0万元;境外资金0万元;自筹资金0万元:外国政府及企业投资0万元,招标人为长沙市岳麓区博才阳光实验小学。本项目已具备招标条件,现招标方式为公开招标。详情见附件
长沙市长郡雨花外国语洪塘学校...
本长沙市长郡雨花外国语洪塘学校学生校服推荐服务供应商采购项目已由项目审批/核准/备案机关批准,项目资金来源为其他资金据实,招标人为长沙市长郡雨花外国语洪塘学校。本项目已具备招标条件,现招标方式为其它方式。详情见附件
长沙市稻田中学等六所学校学生...
本长沙市稻田中学等六所学校学生校服推荐服务供应商采购项目已由项目审批/核准/备案机关批准,项目资金来源为其他资金据实,招标人为长沙市稻田中学。本项目已具备招标条件,现招标方式为公开招标。详情见附件
湖南师大附中雨花学校学生校服...
本湖南师大附中雨花学校学生校服推荐服务供应商采购项目己由项目审批/核准/备案机关批准,项目资金来源为其他资金据实,招标人为湖南师大附中雨花学校。本项目已具备招标条件,现招标方式为公开招标。详情见附件
感兴趣的信息
西安:
西安市高陵区第三中学2026年度...
烟台:
烟台蓝天投资发展集团有限公司...
泰安:
山东泰山索道产业发展有限公司...
蚌埠:
五河县高级中学2026年夏季校服...
武汉:
汉阳一中2025级新生校服采购招标...
咸阳:
咸阳市秦都区渭滨实验小学校服...
衢州:
开化县第一初级中学七年级校服...
泉州:
石狮市第三实验小学龙渊校区校服...
宜昌:
宜昌市西陵区东方红小学校服采购...
乌鲁木齐:
乌鲁木齐市科信中学学生校服采购...
查看更多长沙校服的信息 >>
感兴趣的分类
长沙周边
湘潭招标
株洲招标
益阳招标
萍乡招标
热门城市
北京招标
上海招标
重庆招标
广州招标
深圳招标
汕头招标
佛山招标
东莞招标
中山招标
揭阳招标
杭州招标
嘉兴招标
宁波招标
湖州招标
绍兴招标
金华招标
温州招标
合肥招标
安庆招标
六安招标
宿州招标
厦门招标
泉州招标
玉林招标
石家庄招标
沧州招标
邯郸招标
廊坊招标
郑州招标
商丘招标
周口招标
武汉招标
孝感招标
株洲招标
无锡招标
南通招标
苏州招标
南昌招标
赣州招标
沈阳招标
鞍山招标
济宁招标
烟台招标
威海招标
青岛招标
临沂招标
菏泽招标
西安招标
成都招标
天门招标
信息评论
以上是长沙县水业控股集团有限公司及子公司工装采购项目的内容,如果您需要了解更多长沙市区附近与长沙县水业控股集团有限公司及子公司工装采购项目类似的内容,请查看推荐信息和右边的分类信息。