全国
切换城市
发布信息
下载App
微信小程序
微信公众号
您好,请
登录
或者
注册
搜索
小单
清加工
裁片
车工
棉衣
免费发布
首页
外发加工
承接加工
招标
招聘
求职
设备
厂房住房
新闻
导航
批发采购
面辅料
临时工
广告
拼车
导航
首页
外发加工
承接加工
招标
招聘
求职
设备
厂房住房
新闻
批发采购
面辅料
临时工
广告
拼车
广州服装八场
广州招标
广州校服
广州市白云区方圆实验小学校服采购招标公告
6小时前
展示 266次
浏览 5次
基本信息
区域:
广州
大类:
招标
小类:
校服
联系人:
老板
联系电话:
020********
微信扫码,马上联系!
微信扫码,马上联系!
信息详情
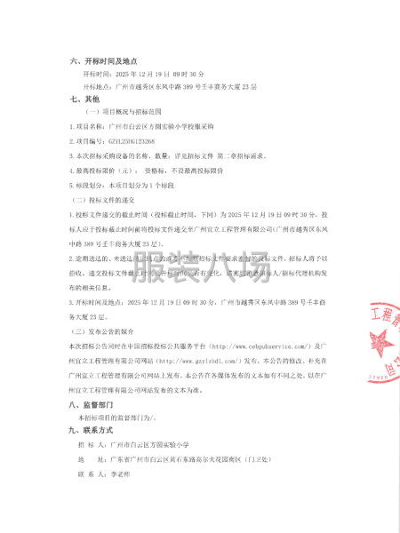
广州市白云区方圆实验小学校服采购招标公告
本广州市白云区方圆实验小学校服采购已由项目审批/核准/备案机关批准,项目资金来源为其他资金/,招标人为广州市白云区方圆实验小学。本项目已具备招标条件,现招标方式为公开招标。 详情见附件
联系我时务必说明是在
服装八场
看到的
相关图片
信息评论
以上是广州市白云区方圆实验小学校服采购招标公告的内容,如果您需要了解更多广州市区附近与广州市白云区方圆实验小学校服采购招标公告类似的内容,请查看推荐信息和右边的分类信息。
推荐信息
广州市白云区方圆实验小学校服...
本广州市白云区方圆实验小学校服采购已由项目审批/核准/备案机关批准,项目资金来源为其他资金/,招标人为广州市白云区方圆实验小学。本项目已具备招标条件,现招标方式为公开招标。详情见附件
广州期货交易所科技有限公司2025...
广州期货交易所科技有限公司2025-2027年工装制作项目(项目编号:ZB-16-04A-2024-D-E21171),招标人为广州期货交易所科技有限公司,招标代理机构为公诚管理咨询有限公司。项目资金已落实,具备采购条件,现进行公开招标。详情见附件
华南师范大学附属中学增城学校...
华南师范大学附属中学增城学校校服采购项目_招标项目的潜在投标人应在粤招优采电子招标采购交易平台(http://oa. gztpc.com/aeps/login.html)_获取采购文件,并于2025年_11_月_24_日_09点_30_分(北京时间)前提交申请文件。详情见附件
广州市花都区花东镇联安小学2025...
本广州市花都区花东镇联安小学2025年秋季校服采购项目已由项目审批/核准/备案机关批准,项目资金来源为其他资金/,招标人为广州市花都区花东镇联安小学。本项目已具备招标条件,现招标方式为公开招标。详情见附件
2025—2027年工装采购项目-招标...
广东省机电设备招标有限公司(以下简称"招标代理机构"”)〉受广州市建筑集团有限公司(以下简称·招标人")委托,欢迎具备承担本招标项目能力的单位就上述项目提交密封的有竞争性的投标文件,并将其他有关事宜告知如下: 详情见附件 详情见附件
广州市花都区花东镇秀塘小学学生...
本广州市花都区花东镇秀塘小学学生校服采购项目已由项目审批/核准/备案机关批准,项目资金来源为自筹资金13.1万元,招标人为广州市花都区花东镇秀塘小学。本项目已具备招标条件,现招标方式为公开招标。详情见附件
感兴趣的信息
封开县江口中学2025年秋季校服...
万联证券总部及子公司员工工装...
苏州:
苏州工业园区唯亭学校关于校服...
海口:
那大实验小学校服采购项目竞争性...
徐州:
邳州市福州路小学校服采购公开...
荆州:
公安县职业技术教育中心学校校服...
徐州:
睢宁县第三实验小学学生校服采购...
宝鸡:
宝鸡市金台区石油小学2025级新生...
苏州:
太仓市浮桥中学校服采购的招标...
绥化:
绥棱县第一小学2025级学生校服...
查看更多广州校服的信息 >>
感兴趣的分类
广州周边
佛山招标
东莞招标
江门招标
中山招标
热门城市
北京招标
上海招标
重庆招标
广州招标
深圳招标
汕头招标
佛山招标
东莞招标
中山招标
揭阳招标
杭州招标
嘉兴招标
宁波招标
湖州招标
绍兴招标
金华招标
温州招标
合肥招标
安庆招标
六安招标
宿州招标
厦门招标
泉州招标
玉林招标
石家庄招标
沧州招标
邯郸招标
廊坊招标
郑州招标
商丘招标
周口招标
武汉招标
孝感招标
株洲招标
无锡招标
南通招标
苏州招标
南昌招标
赣州招标
沈阳招标
鞍山招标
济宁招标
烟台招标
威海招标
青岛招标
临沂招标
菏泽招标
西安招标
成都招标
天门招标
信息评论
以上是广州市白云区方圆实验小学校服采购招标公告的内容,如果您需要了解更多广州市区附近与广州市白云区方圆实验小学校服采购招标公告类似的内容,请查看推荐信息和右边的分类信息。