全国
切换城市
发布信息
下载App
微信小程序
微信公众号
您好,请
登录
或者
注册
搜索
小单
清加工
裁片
车工
棉衣
免费发布
首页
外发加工
承接加工
招标
招聘
求职
设备
厂房住房
新闻
导航
批发采购
面辅料
临时工
广告
拼车
导航
首页
外发加工
承接加工
招标
招聘
求职
设备
厂房住房
新闻
批发采购
面辅料
临时工
广告
拼车
海南服装八场
海南招标
海南校服
屯昌县南坤镇榕仔中心小学学生校服采购项目-竞争性磋商公告
4小时前
展示 13次
浏览 1次
基本信息
区域:
海南
大类:
招标
小类:
校服
联系人:
老板
联系电话:
0898****8618
微信扫码,马上联系!
微信扫码,马上联系!
信息详情
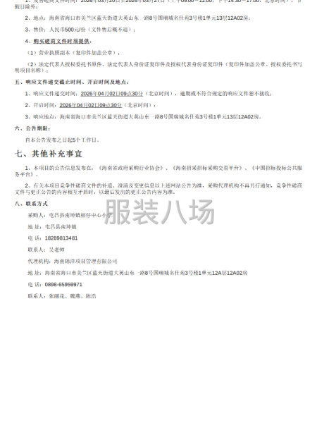
屯昌县南坤镇榕仔中心小学学生校服采购项目-竞争性磋商公告
屯昌县南坤镇榕仔中心小学学生校服采购项目采购项目的潜在供应商应在海南省海口市美兰区蓝天街道大英山东一路8号国瑞城名仕苑3号楼1单元13层12AO2房获取采购文件,并于2026年04月02日09点30分(北京时间)_前提交响应文件。 详情见附件 详情见附件
联系我时务必说明是在
服装八场
看到的
相关图片
信息评论
以上是屯昌县南坤镇榕仔中心小学学生校服采购项目-竞争性磋商公告的内容,如果您需要了解更多海南市区附近与屯昌县南坤镇榕仔中心小学学生校服采购项目-竞争性磋商公告类似的内容,请查看推荐信息和右边的分类信息。
推荐信息
屯昌县南坤镇榕仔中心小学学生...
屯昌县南坤镇榕仔中心小学学生校服采购项目采购项目的潜在供应商应在海南省海口市美兰区蓝天街道大英山东一路8号国瑞城名仕苑3号楼1单元13层12AO2房获取采购文件,并于2026年04月02日09点30分(北京时间)_前提交响应文件。详情见附件 详情见附件
屯昌县西昌镇晨星学校、西昌镇...
屯昌县西昌镇晨星学校、西昌镇西昌中心小学学生校服采购项目采购项目的潜在供应商应在海南省海口市美兰区蓝天街道大英山东一路8号国瑞城名仕苑3号楼1单元13层12A02房获取采购文件,并于2026年04月02日15点00分(北京时间)_前提交响应文件。详情见附件
屯昌县南坤镇南坤中学学生校服...
屯吕县南坤镇南坤中学学生校服采购项目(二次招标)的潜在供应商应在海南省海口市美兰区国兴大道11号海阔天空国城(S5地块)B座办公楼19层C1902房获取采购文件,并于2026年03月13日15点00分(北京时间)前提交响应文件。详情见附件
陵水黎族自治县隆广初级中学学生...
陵水黎族白治县隆广初级中学学生校服采购项目的潜在供应商应在海南省招投标服务云平台(https:llccgp.etrading.cn〉免费申请账号在海南省招投标服务云平台上公开信息系统按项目获取采购文件,并于2026年01月24日09时30分00秒(北京时间)_前递交响应文件。详情见附件
屯昌县向阳中心小学学生校服采购...
屯吕县向阳中心小学学生校服采购项目的潜在供应商应在海南省屯吕县屯城镇环东一路天悦花园8#楼2单元12层1202号房或线上邮箱号码:@163.com获取采购文件,并于2026年O2月13日10点30分(北京时间)前提交响应文件。详情见附件
感兴趣的信息
屯昌县西昌镇晨星学校、西昌镇...
屯昌县南坤镇南坤中学学生校服...
济南:
山东济发物业管理有限公司2026-...
咸宁:
咸宁市第十四小学校服采购项目...
苏州:
关于2025-2026学年江陵实验小学...
乌鲁木齐:
乌鲁木齐优的教育科技有限公司...
银川:
宁夏回族自治区住房资金管理中心...
阿勒泰:
富蕴县⼀中校服采购项目招标公告
阿勒泰:
富蕴县中校服采购项目招标公告
济南:
中国石化销售股份有限公司山东...
查看更多海南校服的信息 >>
感兴趣的分类
海南周边
海北招标
西宁招标
热门城市
北京招标
上海招标
重庆招标
广州招标
深圳招标
汕头招标
佛山招标
东莞招标
中山招标
揭阳招标
杭州招标
嘉兴招标
宁波招标
湖州招标
绍兴招标
金华招标
温州招标
合肥招标
安庆招标
六安招标
宿州招标
厦门招标
泉州招标
玉林招标
石家庄招标
沧州招标
邯郸招标
廊坊招标
郑州招标
商丘招标
周口招标
武汉招标
孝感招标
株洲招标
无锡招标
南通招标
苏州招标
南昌招标
赣州招标
沈阳招标
鞍山招标
济宁招标
烟台招标
威海招标
青岛招标
临沂招标
菏泽招标
西安招标
成都招标
天门招标
信息评论
以上是屯昌县南坤镇榕仔中心小学学生校服采购项目-竞争性磋商公告的内容,如果您需要了解更多海南市区附近与屯昌县南坤镇榕仔中心小学学生校服采购项目-竞争性磋商公告类似的内容,请查看推荐信息和右边的分类信息。