全国
切换城市
发布信息
下载App
微信小程序
微信公众号
您好,请
登录
或者
注册
搜索
小单
清加工
裁片
车工
棉衣
免费发布
首页
外发加工
承接加工
招标
招聘
求职
设备
厂房住房
新闻
导航
批发采购
面辅料
临时工
广告
拼车
导航
首页
外发加工
承接加工
招标
招聘
求职
设备
厂房住房
新闻
批发采购
面辅料
临时工
广告
拼车
红河服装八场
红河招标
红河校服
个旧市和平小学及大屯校区、个旧市红旗小学校服采购项目
12月16日
展示 552次
浏览 4次
基本信息
区域:
红河
大类:
招标
小类:
校服
联系人:
老板
联系电话:
187********
微信扫码,马上联系!
微信扫码,马上联系!
信息详情
个旧市和平小学及大屯校区、个旧市红旗小学校服采购项目
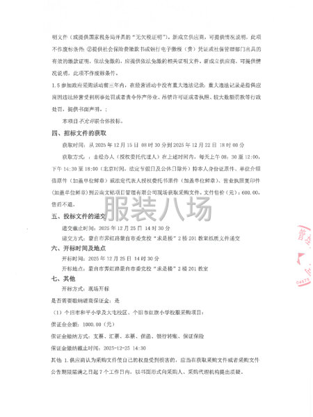
本个旧市和平小学及大屯校区、个旧市红旗小学校服采购项目已由项目审批/核准/备案机关批准,项目资金来源为其他资金/,招标人为个旧市和平小学。本项目已具备招标条件,现招标方式为其它方式。 详情见附件
联系我时务必说明是在
服装八场
看到的
相关图片
信息评论
以上是个旧市和平小学及大屯校区、个旧市红旗小学校服采购项目的内容,如果您需要了解更多红河市区附近与个旧市和平小学及大屯校区、个旧市红旗小学校服采购项目类似的内容,请查看推荐信息和右边的分类信息。
推荐信息
石屏县异龙镇中心小学一年级...
石屏县异龙镇中心小学一年级(幼儿园小班〉学校校服采购项目的潜在供应商应在云南银源项目管理咨询有限公司〈蒙自市观澜街道护国路起龙九社A-1幢)获取采购文件,并于2026年02月08日14时30分(北京时间)前提交响应文件。详情见附件
个旧市和平小学及大屯校区、个旧...
本个旧市和平小学及大屯校区、个旧市红旗小学校服采购项目已由项目审批/核准/备案机关批准,项目资金来源为其他资金/,招标人为个旧市和平小学。本项目已具备招标条件,现招标方式为其它方式。详情见附件
蒙自市多法勒中学2025年七年级...
本蒙自市多法勒中学2025年七年级校服采购项目已由项目审批/核准/备案机关批准,项目资金来源为其他资金人民币76000.00元,招标人为蒙自市多法勒中学。本项目己具备招标条件,现招标方式为其它方式。详情见附件
云南省通海县第一中学2025年度...
本云南省通海县第一中学2025年度校服采购已由项目审批/核准/备案机关批准,项目资金来源为其他资金约38万元,招标人为云南省通海县第一中学2028届学生校服选用采购工作小组。本项目已具备招标条件,现招标方式为公开招标。详情见附件
感兴趣的信息
石屏县异龙镇中心小学一年级...
哈尔滨:
哈尔滨市光华中学校2025级学生...
宜宾:
宜宾市叙州区赵场中学七年级校服...
成都:
成都市新津区实验高级中学智慧...
济南:
山东省齐天医药有限责任公司工装...
昌吉:
吉木萨尔县第三中学2026年学生...
荆门:
荆门市龙泉北校校服采购项目竞争...
许昌:
许昌高级中学2028届高一新生校服...
荆州:
荆州市荆州小学校服采购招标公告
苏州:
昆山市陆家镇菉溪小学2025级学生...
查看更多红河校服的信息 >>
感兴趣的分类
红河周边
文山招标
玉溪招标
热门城市
北京招标
上海招标
重庆招标
广州招标
深圳招标
汕头招标
佛山招标
东莞招标
中山招标
揭阳招标
杭州招标
嘉兴招标
宁波招标
湖州招标
绍兴招标
金华招标
温州招标
合肥招标
安庆招标
六安招标
宿州招标
厦门招标
泉州招标
玉林招标
石家庄招标
沧州招标
邯郸招标
廊坊招标
郑州招标
商丘招标
周口招标
武汉招标
孝感招标
株洲招标
无锡招标
南通招标
苏州招标
南昌招标
赣州招标
沈阳招标
鞍山招标
济宁招标
烟台招标
威海招标
青岛招标
临沂招标
菏泽招标
西安招标
成都招标
天门招标
信息评论
以上是个旧市和平小学及大屯校区、个旧市红旗小学校服采购项目的内容,如果您需要了解更多红河市区附近与个旧市和平小学及大屯校区、个旧市红旗小学校服采购项目类似的内容,请查看推荐信息和右边的分类信息。