全国
切换城市
发布信息
下载App
微信小程序
微信公众号
您好,请
登录
或者
注册
搜索
小单
清加工
裁片
车工
棉衣
免费发布
首页
外发加工
承接加工
招标
招聘
求职
设备
厂房住房
新闻
导航
批发采购
面辅料
临时工
广告
拼车
导航
首页
外发加工
承接加工
招标
招聘
求职
设备
厂房住房
新闻
批发采购
面辅料
临时工
广告
拼车
哈尔滨服装八场
哈尔滨招标
哈尔滨校服
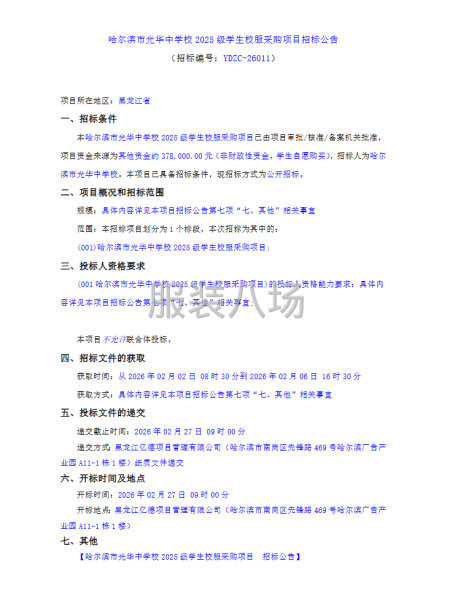
哈尔滨市光华中学校2025级学生校服采购项目招标公告
01月30日
展示 119次
浏览 1次
基本信息
区域:
哈尔滨
大类:
招标
小类:
校服
联系人:
老板
联系电话:
0451****0498
微信扫码,马上联系!
微信扫码,马上联系!
信息详情
哈尔滨市光华中学校2025级学生校服采购项目招标公告
本哈尔滨市光华中学校2025级学生校服采购项目己由项目审批/核准/备案机关批准,项目资金来源为其他资金约378,000.00元(非财政性资金,学生自愿购买),招标人为哈尔滨市光华中学校。本项目已具备招标条件,现招标方式为公开招标。 详情见附件
联系我时务必说明是在
服装八场
看到的
相关图片
信息评论
以上是哈尔滨市光华中学校2025级学生校服采购项目招标公告的内容,如果您需要了解更多哈尔滨市区附近与哈尔滨市光华中学校2025级学生校服采购项目招标公告类似的内容,请查看推荐信息和右边的分类信息。
推荐信息
哈尔滨市群力实验小学校校服采购...
本哈尔滨市群力实验小学校校服采购项目己由项目审批/核准/备案机关批准,项目资金来源为其他资金约141,520.00元(非财政性资金,学生自愿购买),招标人为哈尔滨市群力实验小学校。本项目已具备招标条件,现招标方式为公开招标。详情见附件
哈尔滨市光华中学校2025级学生...
本哈尔滨市光华中学校2025级学生校服采购项目己由项目审批/核准/备案机关批准,项目资金来源为其他资金约378,000.00元(非财政性资金,学生自愿购买),招标人为哈尔滨市光华中学校。本项目已具备招标条件,现招标方式为公开招标。详情见附件
哈尔滨市群力实验第二小学校2026...
本哈尔滨市群力实验第二小学校2026年校服采购项目已由项目审批/核准/备案机关批准,项目资金来源为自筹资金27.51万元;招标人为哈尔滨市群力实验第二小学校。本项目已具备招标条件,现招标方式为公开招标。详情见附件
哈尔滨市群力兆麟小学校学生校服...
哈尔滨市群力兆麟小学校学生校服采购项目的潜在供应商应在“"中国招标投标公共服务平台”(https/bulletin.cebpubservice.com/)_获取采购文件,并于2026年02月O5日09时00分(北京时间)前到中玺嘉城建设管理有限(哈尔滨市道里区中国工艺文化创意园·黑龙江(外滩1898)A8栋2单元1201号〉开标大厅提交响应文件。...
哈尔滨市欧洲新城经纬小学校2025...
本哈尔滨市欧洲新城经纬小学校2025级新生校服采购己由项目审批/核准/备案机关批准,项目资金来源为自筹资金5.4432万元,招标人为哈尔滨市欧洲新城经纬小学校。本项目己具备招标条件,现招标方式为其它方式。详情见附件
黑龙江省运通高速公路管理发展...
黑龙江省运通高速公路管理发展有限公司工装采购项目(以下简称"本项目")。采购人为黑龙江省运通高速公路管理发展有限公司,项目资金来自企业自筹。现对本项目进行询比采购。详情见附件
感兴趣的信息
济南:
山东济发物业管理有限公司2026-...
苏州:
关于2025-2026学年江陵实验小学...
荆州:
洪湖市实验小学校服采购竞争性...
咸宁:
向阳湖镇教育总支校服采购项目...
德阳:
四川师范大学附属绵竹初级中学...
咸宁:
通山县实验高级中学2025-2026学...
银川:
宁夏回族自治区住房资金管理中心...
阿勒泰:
富蕴县⼀中校服采购项目招标公告
咸宁:
咸宁市第十四小学校服采购项目...
银川:
灵武市第二小学学生校服采购项目...
查看更多哈尔滨校服的信息 >>
感兴趣的分类
哈尔滨周边
绥化招标
热门城市
北京招标
上海招标
重庆招标
广州招标
深圳招标
汕头招标
佛山招标
东莞招标
中山招标
揭阳招标
杭州招标
嘉兴招标
宁波招标
湖州招标
绍兴招标
金华招标
温州招标
合肥招标
安庆招标
六安招标
宿州招标
厦门招标
泉州招标
玉林招标
石家庄招标
沧州招标
邯郸招标
廊坊招标
郑州招标
商丘招标
周口招标
武汉招标
孝感招标
株洲招标
无锡招标
南通招标
苏州招标
南昌招标
赣州招标
沈阳招标
鞍山招标
济宁招标
烟台招标
威海招标
青岛招标
临沂招标
菏泽招标
西安招标
成都招标
天门招标
信息评论
以上是哈尔滨市光华中学校2025级学生校服采购项目招标公告的内容,如果您需要了解更多哈尔滨市区附近与哈尔滨市光华中学校2025级学生校服采购项目招标公告类似的内容,请查看推荐信息和右边的分类信息。