全国
切换城市
发布信息
下载App
微信小程序
微信公众号
您好,请
登录
或者
注册
搜索
小单
清加工
裁片
车工
棉衣
免费发布
首页
外发加工
承接加工
招标
招聘
求职
设备
厂房住房
新闻
导航
批发采购
面辅料
临时工
广告
拼车
导航
首页
外发加工
承接加工
招标
招聘
求职
设备
厂房住房
新闻
批发采购
面辅料
临时工
广告
拼车
荆州服装八场
荆州招标
荆州校服
公安县梅园初级中学校服采购(春秋装、夏装、冬装)公开招标公告
5天前
展示 181次
浏览 1次
基本信息
区域:
荆州
大类:
招标
小类:
校服
联系人:
老板
联系电话:
071********
微信扫码,马上联系!
微信扫码,马上联系!
信息详情
公安县梅园初级中学校服采购(春秋装、夏装、冬装)公开招标公告
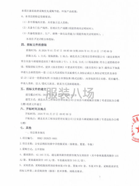
本公安县梅园初级中学校服采购(春秋装、夏装、冬装)已由项目审批/核准/备案机关批准,项目资金来源为其他资金42.195万元,招标人为公安县梅园初级中学。本项目已具备招标条件,现招标方式为公开招标。 详情见附件
联系我时务必说明是在
服装八场
看到的
相关图片
信息评论
以上是公安县梅园初级中学校服采购(春秋装、夏装、冬装)公开招标公告的内容,如果您需要了解更多荆州市区附近与公安县梅园初级中学校服采购(春秋装、夏装、冬装)公开招标公告类似的内容,请查看推荐信息和右边的分类信息。
推荐信息
潜江市园林第三初级中学新生校服...
本潜江市园林第三初级中学新生校服采购项目已由项目审批/核准/备案机关批准,项目资金来源为其他资金469200.00元,招标人为潜江市园林第三初级中学。本项目已具备招标条件,现招标方式为公开招标。详情见附件
荆门市海慧中学2025年学生校服...
本荆门市海慧中学2025年学生校服采购项目己由项目审批/核准/备案机关批准,项目资金来源为国有资金0万元,招标人为荆门市海慧中学。本项目己具备招标条件,现招标方式为公开招标。详情见附件
公安县职业技术教育中心学校校服...
本公安县职业技术教育中心学校校服采购已由项目审批/核准/备案机关批准,项目资金来源为其他资金征订校服的学生家长(具体详见招标公告内容),招标人为公安县职业技术教育中心学校。本项目已具备招标条件,现招标方式为公开招标。详情见附件
张金中学2025年秋季校服采购招标...
本张金中学2025年秋季校服采购己由项目审批/核准/备案机关批准,项目资金来源为其他资金109940元,招标人为潜江市张金中学。本项目己具备招标条件,现招标方式为公开招标。详情见附件
荆州市东方红中学2025年校服采购...
本荆州市东方红中学2025年校服采购已由项目审批/核准/备案机关批准,项目资金来源为其他资金420元/套(其中:夏装80元/套;春秋装120元/套;冬装220元元/套),招标人为荆州市东方红中学。本项目已具备招标条件,现招标方式为其它方式。详情见附件
2025年公安县第二中学校服采购...
本2025年公安县第二中学校服采购(春秋装、夏装、冬装)已由项目审批/核准/备案机关批准,项目资金来源为其他资金31.575万元,招标人为公安县第二中学。本项目已具备招标条件,现招标方式为公开招标。详情见附件
感兴趣的信息
洪湖市汊河镇中心学校校服采购...
洪湖市戴家场镇中心学校校服采购...
潜江:
潜江市园林第三初级中学新生校服...
荆门:
荆门市龙山学校七年级校服选购...
荆门:
荆门市海慧中学2025年学生校服...
郑州:
固始县高级中学第一中学校服采购...
无锡:
2025-2026学年无锡经开融成实验...
蚌埠:
蚌埠铁路中学新生校服采购项目...
长沙:
湖南师大附中雨花学校学生校服...
信阳:
信阳市羊山外国语小学2025-2026...
查看更多荆州校服的信息 >>
感兴趣的分类
荆州周边
潜江招标
荆门招标
天门招标
宜昌招标
热门城市
北京招标
上海招标
重庆招标
广州招标
深圳招标
汕头招标
佛山招标
东莞招标
中山招标
揭阳招标
杭州招标
嘉兴招标
宁波招标
湖州招标
绍兴招标
金华招标
温州招标
合肥招标
安庆招标
六安招标
宿州招标
厦门招标
泉州招标
玉林招标
石家庄招标
沧州招标
邯郸招标
廊坊招标
郑州招标
商丘招标
周口招标
武汉招标
孝感招标
株洲招标
无锡招标
南通招标
苏州招标
南昌招标
赣州招标
沈阳招标
鞍山招标
济宁招标
烟台招标
威海招标
青岛招标
临沂招标
菏泽招标
西安招标
成都招标
天门招标
信息评论
以上是公安县梅园初级中学校服采购(春秋装、夏装、冬装)公开招标公告的内容,如果您需要了解更多荆州市区附近与公安县梅园初级中学校服采购(春秋装、夏装、冬装)公开招标公告类似的内容,请查看推荐信息和右边的分类信息。