全国
切换城市
发布信息
下载App
微信小程序
微信公众号
您好,请
登录
或者
注册
搜索
小单
清加工
裁片
车工
棉衣
免费发布
首页
外发加工
承接加工
招标
招聘
求职
设备
厂房住房
新闻
导航
批发采购
面辅料
临时工
广告
拼车
导航
首页
外发加工
承接加工
招标
招聘
求职
设备
厂房住房
新闻
批发采购
面辅料
临时工
广告
拼车
济南服装八场
济南招标
济南工服
山东黄金汽车服务有限责任公司定制员工工装采购项目
6小时前
展示 12次
浏览 1次
基本信息
区域:
济南
大类:
招标
小类:
工服
联系人:
老板
联系电话:
133********
微信扫码,马上联系!
微信扫码,马上联系!
信息详情
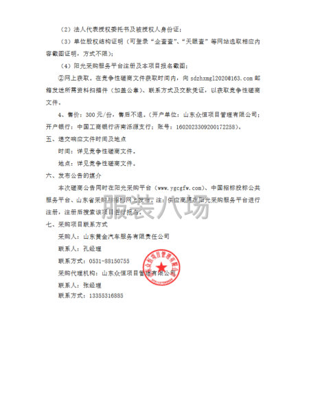
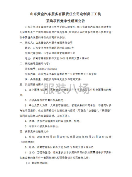
山东黄金汽车服务有限责任公司定制员工工装采购项目
山东众恒项目管理有限公司受采购人的委托,就山东黄金汽车服务有限责任公司定制员工工装采购项目进行国内采购。欢迎符合本次竞争性磋商公告要求并在中国境内注册的潜在供应商前来参加。 详情见附件
联系我时务必说明是在
服装八场
看到的
相关图片
信息评论
以上是山东黄金汽车服务有限责任公司定制员工工装采购项目的内容,如果您需要了解更多济南市区附近与山东黄金汽车服务有限责任公司定制员工工装采购项目类似的内容,请查看推荐信息和右边的分类信息。
推荐信息
山东水利技师学院学生实训工装...
山东水利技师学院学生实训工装采购项目的潜在供应商应在盛和招标代理有限公司(山东省济南市历城区唐冶西路东8区企业公馆B1号楼)获取磋商文件,并于2026年3月22日09点30分(北京时间)前提交响应文件。详情见附件
山东省齐天医药有限责任公司工装...
山东万信项目管理有限公司受山东省齐天医药有限责任公司的委托,就山东省齐天医药有限责任公司工装采购项目以竞争性磋商方式进行采购,邀请合格的供应商参加采购活动,并对竞争性磋商文件等相关资料严格保密。详情见附件
山东发展投资控股集团有限公司...
山东发展投资控股集团有限公司2026-2028年度工装集中采购,项目资金来源为自筹资金,招标人为山东发展投资控股集团有限公司。本项目已具备招标条件,现委托山东正信招标有限责任公司对该项目进行国内公开招标。详情见附件
山东省高级人民法院机关省法院...
省法院2025年度新进法警制服采购项目(3) 招标项目的潜在投标人应在(齐鲁云采交易系统)获取招标文件,并于2026年01月27日09时30分(北京时间)前递交投标文件。详情见附件
肥城市桃都中学2026年-2028年...
本肥城市桃都中学2026年-2028年冬季校服采购项目已由项目审批/核准/备案机关批准,项目资金来源为其他资金单价:180元/套,每年预计1000套,招标人为肥城市桃都中学。本项目已具备招标条件,现招标方式为公开招标。详情见附件
张店农商银行职业工装采购项目...
受山东张店农村商业银行股份有限公司的委托,山东齐信全程工程咨询有限公司对张店农商银行职业工装采购项目以谈判采购的方式进行采购,现邀请贵单位参加谈判采购。详情见附件
感兴趣的信息
中国农业银行股份有限公司临沂...
聊城:
临清市实验中学校服采购项目竞争...
淄博:
山东水利技师学院学生实训工装...
咸宁:
咸宁市第十四小学校服采购项目...
德阳:
四川师范大学附属绵竹初级中学...
克拉玛依:
2025年克拉玛依市教育局直属单位...
咸宁:
通山县实验高级中学2025-2026学...
阿勒泰:
富蕴县⼀中校服采购项目招标公告
包头:
包头市昆都仑区钢铁大街第四小学...
漳州:
龙海农商银行关于员工制服采购...
查看更多济南工服的信息 >>
感兴趣的分类
济南周边
泰安招标
莱芜招标
淄博招标
聊城招标
热门城市
北京招标
上海招标
重庆招标
广州招标
深圳招标
汕头招标
佛山招标
东莞招标
中山招标
揭阳招标
杭州招标
嘉兴招标
宁波招标
湖州招标
绍兴招标
金华招标
温州招标
合肥招标
安庆招标
六安招标
宿州招标
厦门招标
泉州招标
玉林招标
石家庄招标
沧州招标
邯郸招标
廊坊招标
郑州招标
商丘招标
周口招标
武汉招标
孝感招标
株洲招标
无锡招标
南通招标
苏州招标
南昌招标
赣州招标
沈阳招标
鞍山招标
济宁招标
烟台招标
威海招标
青岛招标
临沂招标
菏泽招标
西安招标
成都招标
天门招标
信息评论
以上是山东黄金汽车服务有限责任公司定制员工工装采购项目的内容,如果您需要了解更多济南市区附近与山东黄金汽车服务有限责任公司定制员工工装采购项目类似的内容,请查看推荐信息和右边的分类信息。