全国
切换城市
发布信息
下载App
微信小程序
微信公众号
您好,请
登录
或者
注册
搜索
小单
清加工
裁片
车工
棉衣
免费发布
首页
外发加工
承接加工
招标
招聘
求职
设备
厂房住房
新闻
导航
批发采购
面辅料
临时工
广告
拼车
导航
首页
外发加工
承接加工
招标
招聘
求职
设备
厂房住房
新闻
批发采购
面辅料
临时工
广告
拼车
昆明服装八场
昆明招标
昆明校服
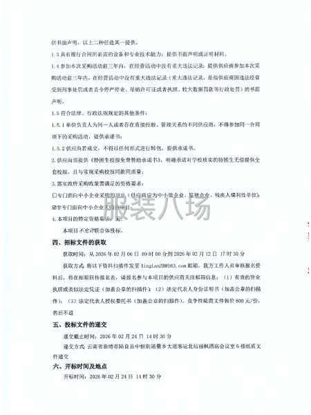
陆良县三岔河镇第一中学2026年校服采购项目竞争性磋商公告
前天
展示 30次
浏览 1次
基本信息
区域:
昆明
大类:
招标
小类:
校服
联系人:
老板
联系电话:
183********
微信扫码,马上联系!
微信扫码,马上联系!
信息详情
陆良县三岔河镇第一中学2026年校服采购项目竞争性磋商公告
本陆良县三岔河镇第一中学2026年校服采购项目已由项目审批/核准/备案机关批准,项目资金来源为其他资金200.00元/套,招标人为陆良县三岔河镇第一中学。本项目己具备招标条件,现招标方式为其它方式。 详情见附件
联系我时务必说明是在
服装八场
看到的
相关图片
信息评论
以上是陆良县三岔河镇第一中学2026年校服采购项目竞争性磋商公告的内容,如果您需要了解更多昆明市区附近与陆良县三岔河镇第一中学2026年校服采购项目竞争性磋商公告类似的内容,请查看推荐信息和右边的分类信息。
推荐信息
陆良县三岔河镇第一中学2026年...
本陆良县三岔河镇第一中学2026年校服采购项目已由项目审批/核准/备案机关批准,项目资金来源为其他资金200.00元/套,招标人为陆良县三岔河镇第一中学。本项目己具备招标条件,现招标方式为其它方式。详情见附件
姚安县前场中学2025、2026年校服...
姚安县前场中学2025、2026年校服采购项目的潜在供应商应在云南恒月工程管理服务有限公司获取竞争性磋商文件,并于2025年12月09日09时30分(北京时间)前递交响应文件。详情见附件
姚安县前场中学2025、2026年校服...
姚安县前场中学2025、2026年校服采购项目的潜在供应商应在云南恒月工程管理服务有限公司获取竞争性磋商文件,并于2025年12月09日09时30分(北京时间)前递交响应文件。详情见附件
云南农业职业技术学院国防教育...
本云南农业职业技术学院国防教育制服采购项目己由项目审批/核准/备案机关批准,项目资金来源为其他资金21.00万元,招标人为云南农业职业技术学院。本项目己具备招标条件,现招标方式为其它方式。详情见附件
2025年宣威市格宜镇第一中学七...
本2025年宣威市格宜镇第一中学七年级校服采购项目已由项目审批/核准/备案机关批准,项目资金来源为自筹资金8.6万元,招标人为宣威市格宜镇第一中学。本项目已具备招标条件,现招标方式为公开招标。详情见附件
曲靖市麒麟区第三中学校服采购...
本曲靖市麒麟区第三中学校服采购项目已由项目审批/核准/备案机关批准,项目资金来源为自筹资金9.6万元,招标人为曲靖市麒麟区第三中学。本项目已具备招标条件,现招标方式为公开招标。详情见附件
感兴趣的信息
曲靖:
宣威市西宁街道办事处第四完全...
邯郸:
武安市实验中学校服采购项目招标...
咸宁:
咸安区永安中学校服采购项目招标...
烟台:
蓝天集团权属公司工装采购项目...
潜江:
潜江高新技术产业园区中学2025级...
无锡:
无锡市融成观顺实验小学2025级一...
德阳:
绵竹市南轩小学2025级新生校服...
孝感:
孝感市孝南区黄香路小学2025级...
盐城:
盐城市文峰初级中学2025级初一...
信阳:
罗山县高级中学2026年学生校服...
查看更多昆明校服的信息 >>
感兴趣的分类
昆明周边
玉溪招标
楚雄招标
曲靖招标
热门城市
北京招标
上海招标
重庆招标
广州招标
深圳招标
汕头招标
佛山招标
东莞招标
中山招标
揭阳招标
杭州招标
嘉兴招标
宁波招标
湖州招标
绍兴招标
金华招标
温州招标
合肥招标
安庆招标
六安招标
宿州招标
厦门招标
泉州招标
玉林招标
石家庄招标
沧州招标
邯郸招标
廊坊招标
郑州招标
商丘招标
周口招标
武汉招标
孝感招标
株洲招标
无锡招标
南通招标
苏州招标
南昌招标
赣州招标
沈阳招标
鞍山招标
济宁招标
烟台招标
威海招标
青岛招标
临沂招标
菏泽招标
西安招标
成都招标
天门招标
信息评论
以上是陆良县三岔河镇第一中学2026年校服采购项目竞争性磋商公告的内容,如果您需要了解更多昆明市区附近与陆良县三岔河镇第一中学2026年校服采购项目竞争性磋商公告类似的内容,请查看推荐信息和右边的分类信息。