全国
切换城市
发布信息
下载App
微信小程序
微信公众号
您好,请
登录
或者
注册
搜索
小单
清加工
裁片
车工
棉衣
免费发布
首页
外发加工
承接加工
招标
招聘
求职
设备
厂房住房
新闻
导航
批发采购
面辅料
临时工
广告
拼车
导航
首页
外发加工
承接加工
招标
招聘
求职
设备
厂房住房
新闻
批发采购
面辅料
临时工
广告
拼车
娄底服装八场
娄底招标
娄底校服
娄底大科小学2025年-2028年校服采购项目
12月25日
展示 397次
浏览 15次
基本信息
区域:
娄底
大类:
招标
小类:
校服
联系人:
老板
联系电话:
137********
微信扫码,马上联系!
微信扫码,马上联系!
信息详情
娄底大科小学2025年-2028年校服采购项目
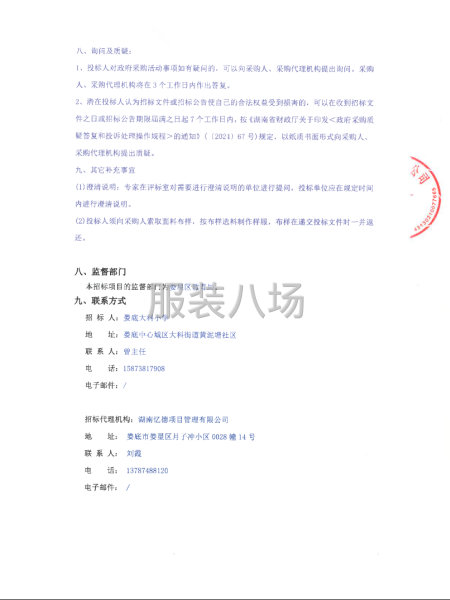
本娄底大科小学2025年-2028年校服采购项目(第二次〉己由项目审批/核准/备案机关批准,项目资金来源为国有资金.54.45万元,招标人为娄底大科小学。本项目已具备招标条件,现招标方式为公开招标。 详情见附件
联系我时务必说明是在
服装八场
看到的
相关图片
信息评论
以上是娄底大科小学2025年-2028年校服采购项目的内容,如果您需要了解更多娄底市区附近与娄底大科小学2025年-2028年校服采购项目类似的内容,请查看推荐信息和右边的分类信息。
推荐信息
湘潭市雨湖区熙春路逸夫小学校服...
本湘潭市雨湖区熙春路逸夫小学校服采购项目已由项目审批/核准/备案机关批准,项目资金来源为国有资金23.4万元,招标人为湘潭市雨湖区熙春路逸夫小学。本项目已具备招标条件,现招标方式为公开招标。详情见附件
长沙市华益中学学生校服采购项目...
本长沙市华益中学学生校服采购项目已由项目审批/核准/备案机关批准,项目资金来源为其他资金135,招标人为长沙市华益中学。本项目已具备招标条件,现招标方式为公开招标。详情见附件
长沙市长郡双语雨花中学等三所...
本长沙市长郡双语雨花中学等三所学校学生校服推荐服务供应商采购项目已由项目审批/核准/备案机关批准,项目资金来源为其他资金据实,招标人为长沙市长郡双语雨花中学。本项目已具备招标条件,现招标方式为其它方式。详情见附件
娄底大科小学2025年-2028年校服...
本娄底大科小学2025年-2028年校服采购项目(第二次〉己由项目审批/核准/备案机关批准,项目资金来源为国有资金.54.45万元,招标人为娄底大科小学。本项目已具备招标条件,现招标方式为公开招标。详情见附件
长沙市雨花区两所学校学生校服
本长沙市雨花区砂子塘新世界小学等两所学校学生校服推荐服务供应商采购项目已由项目审批/核准/备案机关批准,项目资金来源为其他资金据实,招标人为长沙市雨花区砂子塘新世界小学。本项目已具备招标条件,现招标方式为其它方式。详情见附件
长沙市雨花区枫树山小学等十四所...
本长沙市雨花区枫树山小学等十四所学校学生校服推荐服务供应商采购项目已由项目审批/核准/备案机关批准,项目资金来源为其他资金据实。招标人为长沙市雨花区枫树山小学。本项目已具备招标条件,现招标方式为其它方式。详情见附件
感兴趣的信息
娄底高新区小学校服采购项目招标...
长沙:
长沙县水业控股集团有限公司及子...
湘潭:
湘潭市雨湖区熙春路逸夫小学校服...
长沙:
长沙市岳麓区博才阳光实验小学...
长沙:
长沙市长郡雨花外国语洪塘学校...
宜昌:
宜昌市琥亭区第一小学2025级学生...
乌鲁木齐:
2025年乌鲁木齐市属单位采购制服...
信阳:
潢川县市场监督管理局2026年制服...
北京:
工装采购招标公告
无锡:
关于无锡市尚贤融创小学2025-...
查看更多娄底校服的信息 >>
感兴趣的分类
娄底周边
邵阳招标
湘潭招标
益阳招标
长沙招标
热门城市
北京招标
上海招标
重庆招标
广州招标
深圳招标
汕头招标
佛山招标
东莞招标
中山招标
揭阳招标
杭州招标
嘉兴招标
宁波招标
湖州招标
绍兴招标
金华招标
温州招标
合肥招标
安庆招标
六安招标
宿州招标
厦门招标
泉州招标
玉林招标
石家庄招标
沧州招标
邯郸招标
廊坊招标
郑州招标
商丘招标
周口招标
武汉招标
孝感招标
株洲招标
无锡招标
南通招标
苏州招标
南昌招标
赣州招标
沈阳招标
鞍山招标
济宁招标
烟台招标
威海招标
青岛招标
临沂招标
菏泽招标
西安招标
成都招标
天门招标
信息评论
以上是娄底大科小学2025年-2028年校服采购项目的内容,如果您需要了解更多娄底市区附近与娄底大科小学2025年-2028年校服采购项目类似的内容,请查看推荐信息和右边的分类信息。