全国
切换城市
发布信息
下载App
微信小程序
微信公众号
您好,请
登录
或者
注册
搜索
小单
清加工
裁片
车工
棉衣
免费发布
首页
外发加工
承接加工
招标
招聘
求职
设备
厂房住房
新闻
导航
批发采购
面辅料
临时工
广告
拼车
导航
首页
外发加工
承接加工
招标
招聘
求职
设备
厂房住房
新闻
批发采购
面辅料
临时工
广告
拼车
辽源服装八场
辽源招标
辽源校服
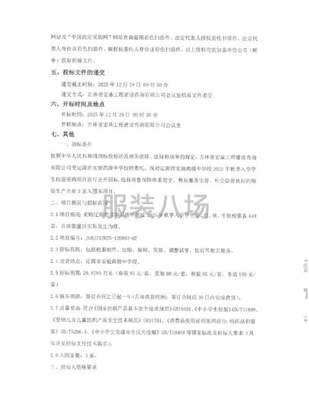
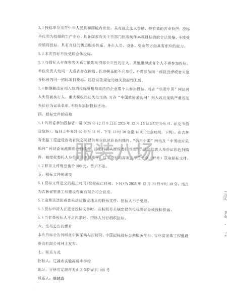
辽源市实验高级中学校2025年秋季入学学生校服采购项目
昨天
展示 117次
基本信息
区域:
辽源
大类:
招标
小类:
校服
联系人:
老板
联系电话:
043********
微信扫码,马上联系!
微信扫码,马上联系!
信息详情
辽源市实验高级中学校2025年秋季入学学生校服采购项目
本辽源市实验高级中学校2025年秋季入学学生校服采购项目己由项目审批/核准/备案机关批准,项目资金来源为其他资金20.8785万元,招标人为辽源市实验高级中学校。本项目已具备招标条件,现招标方式为公开招标。 详情见附件
联系我时务必说明是在
服装八场
看到的
相关图片
信息评论
以上是辽源市实验高级中学校2025年秋季入学学生校服采购项目的内容,如果您需要了解更多辽源市区附近与辽源市实验高级中学校2025年秋季入学学生校服采购项目类似的内容,请查看推荐信息和右边的分类信息。
推荐信息
辽源市实验高级中学校2025年秋季...
本辽源市实验高级中学校2025年秋季入学学生校服采购项目己由项目审批/核准/备案机关批准,项目资金来源为其他资金20.8785万元,招标人为辽源市实验高级中学校。本项目已具备招标条件,现招标方式为公开招标。详情见附件
农安县第五中学2025级学生春秋装...
本农安县第五中学2025级学生春秋装校服、夏装校服已由项目审批/核准/备案机关批准,项目资金来源为其他资金固定单价初中80元/套(春秋装、夏装),招标人为农安县第五中学。本项目已具备招标条件,现招标方式为公开招标。详情见附件
工装加工采购项目(二次)招标项目
本招标项目招标人为中汽研汽车检验中心(常州)有限公司,实际使用单位为中汽研汽车检验中心(常州)有限公司,招标项目资金米自企业白筹,出资比例为100%。该项目已具备招标条件,现对本项目进行招标。详情见附件
公主岭市范家屯经济开发区铁北...
本公主岭市范家屯经济开发区铁北学校2025级秋季夏季校服项目已由项目审批/核准/备案机关批准,项目资金来源为其他资金夏季校服人民币65元/套;秋季校服人民币80元/套,招标人为公主岭市范家屯经济开发区铁北学校。本项目已具备招标条件,现招标方式为其它方式。详情见附件
梨树县实验学校2025年定制学生...
本梨树县实验学校2025年定制学生校服已由项目审批/核准/备案机关批准,项目资金来源为自筹资金32.994万元,招标人为梨树县实验学校。本项目己具备招标条件,现招标方式为公开招标。详情见附件
九台区第三十一中学2025年七、八...
长春市九台区第三十一中学2025年七、八年级学生冬季校服采购项目的潜在供应商应按照采购公告中的内容及方式获取采购文件,并于2025年10月28日10点00分(北京时间)前提交响应文件。详情见附件
感兴趣的信息
辽源市第五中学校2025年秋季入学...
长春:
长春市金融控股集团有限公司及子...
长春:
吉林市丰满区东山实验学校2024级...
长春:
长春市九台区第一中学学生冬季...
成都:
简阳市射洪坝解放学校2025年学生...
保定:
河北省曲阳县职业技术教育中心...
漳州:
诏安县公安局辅警制服采购项目...
呼和浩特:
呼和浩特市第十七中学2025年校服...
苏州:
关于苏州市吴中区木渎实验小学...
凉山:
四川宁西高速公路建设开发有限...
查看更多辽源校服的信息 >>
感兴趣的分类
辽源周边
四平招标
长春招标
铁岭招标
通化招标
热门城市
北京招标
上海招标
重庆招标
广州招标
深圳招标
汕头招标
佛山招标
东莞招标
中山招标
揭阳招标
杭州招标
嘉兴招标
宁波招标
湖州招标
绍兴招标
金华招标
温州招标
合肥招标
安庆招标
六安招标
宿州招标
厦门招标
泉州招标
玉林招标
石家庄招标
沧州招标
邯郸招标
廊坊招标
郑州招标
商丘招标
周口招标
武汉招标
孝感招标
株洲招标
无锡招标
南通招标
苏州招标
南昌招标
赣州招标
沈阳招标
鞍山招标
济宁招标
烟台招标
威海招标
青岛招标
临沂招标
菏泽招标
西安招标
成都招标
天门招标
信息评论
以上是辽源市实验高级中学校2025年秋季入学学生校服采购项目的内容,如果您需要了解更多辽源市区附近与辽源市实验高级中学校2025年秋季入学学生校服采购项目类似的内容,请查看推荐信息和右边的分类信息。