全国
切换城市
发布信息
下载App
微信小程序
微信公众号
您好,请
登录
或者
注册
搜索
小单
清加工
裁片
车工
棉衣
免费发布
首页
外发加工
承接加工
招标
招聘
求职
设备
厂房住房
新闻
导航
批发采购
面辅料
临时工
广告
拼车
导航
首页
外发加工
承接加工
招标
招聘
求职
设备
厂房住房
新闻
批发采购
面辅料
临时工
广告
拼车
临沂服装八场
临沂招标
临沂校服
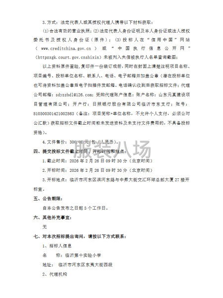
临沂第十实验小学学生校服采购项目公开招标公告
昨天
展示 55次
浏览 2次
基本信息
区域:
临沂
大类:
招标
小类:
校服
联系人:
老板
联系电话:
053********
微信扫码,马上联系!
微信扫码,马上联系!
信息详情
临沂第十实验小学学生校服采购项目公开招标公告
临沂第十实验小学学生校服采购项目的潜在投标人应在山东元真建设项目管理有限公司(临沂市河东区滨河东路与中昇大街交汇环球总部大厦A座十楼)获取招标文件,并于2026年2月26日09时30分(北京时间)前提交投标文件。 详情见附件
联系我时务必说明是在
服装八场
看到的
相关图片
信息评论
以上是临沂第十实验小学学生校服采购项目公开招标公告的内容,如果您需要了解更多临沂市区附近与临沂第十实验小学学生校服采购项目公开招标公告类似的内容,请查看推荐信息和右边的分类信息。
推荐信息
临沂第十实验小学学生校服采购...
临沂第十实验小学学生校服采购项目的潜在投标人应在山东元真建设项目管理有限公司(临沂市河东区滨河东路与中昇大街交汇环球总部大厦A座十楼)获取招标文件,并于2026年2月26日09时30分(北京时间)前提交投标文件。详情见附件
枣庄市立新小学校服采购项目公开...
本枣庄市立新小学校服采购项目已由项目审批/核准/备案机关批准,项目资金来源为其他资金夏季校服100元/套,春秋季校服150元/套,冬季校服上衣240元/件,总价不超过490元.,招标人为枣庄市立新小学。本项目已具备招标条件,现招标方式为公开招标。详情见附件
山东省枣庄市山亭区翼云中学2025...
本山东省枣庄市山亭区翼云中学2025级冬季校服采购项目已由项目审批/核准/备案机关批准,项目资金来源为国有资金42.5万元,招标人为枣庄市山亭区翼云中学。本项目己具备招标条件,现招标方式为其它方式。详情见附件
枣庄市第二实验学校校服采购项目...
本枣庄市第二实验学校校服采购项目己由项目审批/核准/备案机关批准,项目资金来源为其他资金夏季校服130元/套,秋季校服150元/套,冬季校服上衣270元/件,招标人为枣庄市第二实验学校。本项目已具备招标条件,现招标方式为公开招标。详情见附件
龙泉街道片区小学校服采购项目...
龙泉街道片区小学校服采购项目 详情见附件
北辛街道片区小学校服采购项目...
本北辛街道片区小学校服采购项目已由项目审批/核准/备案机关批准,项目资金来源为其他资金/,招标人为滕州市北辛街道中心小学、滕州市北辛街道北关小学、滕州市北辛街道杏花村小学、滕州市北辛街道北坛小学。本项目已具备招标条件,现招标方式为公开招标。详情见附件
感兴趣的信息
河东区郑旺镇中心小学校服采购...
临沂盛能湖实验学校校服采购项目...
沂水县第五实验中学校服采购项目...
枣庄:
枣庄市实验学校冬季校服采购项目
徐州:
徐州市铜山区房村镇中心中学校服...
咸宁:
咸安区永安中学校服采购项目招标...
盐城:
盐城市文峰初级中学2025级初一...
海南:
陵水黎族自治县隆广初级中学学生...
红河:
八一中学校服采购项目招标公告
烟台:
蓝天集团权属公司工装采购项目...
查看更多临沂校服的信息 >>
感兴趣的分类
临沂周边
连云港招标
枣庄招标
日照招标
宿迁招标
热门城市
北京招标
上海招标
重庆招标
广州招标
深圳招标
汕头招标
佛山招标
东莞招标
中山招标
揭阳招标
杭州招标
嘉兴招标
宁波招标
湖州招标
绍兴招标
金华招标
温州招标
合肥招标
安庆招标
六安招标
宿州招标
厦门招标
泉州招标
玉林招标
石家庄招标
沧州招标
邯郸招标
廊坊招标
郑州招标
商丘招标
周口招标
武汉招标
孝感招标
株洲招标
无锡招标
南通招标
苏州招标
南昌招标
赣州招标
沈阳招标
鞍山招标
济宁招标
烟台招标
威海招标
青岛招标
临沂招标
菏泽招标
西安招标
成都招标
天门招标
信息评论
以上是临沂第十实验小学学生校服采购项目公开招标公告的内容,如果您需要了解更多临沂市区附近与临沂第十实验小学学生校服采购项目公开招标公告类似的内容,请查看推荐信息和右边的分类信息。