全国
切换城市
发布信息
下载App
微信小程序
微信公众号
您好,请
登录
或者
注册
搜索
小单
清加工
裁片
车工
棉衣
免费发布
首页
外发加工
承接加工
招标
招聘
求职
设备
厂房住房
新闻
导航
批发采购
面辅料
临时工
广告
拼车
导航
首页
外发加工
承接加工
招标
招聘
求职
设备
厂房住房
新闻
批发采购
面辅料
临时工
广告
拼车
丽江服装八场
丽江招标
丽江工服
丽江市建设工程质量检测有限公司工装采购竞争性磋商公告
昨天
展示 32次
浏览 4次
基本信息
区域:
丽江
大类:
招标
小类:
工服
联系人:
老板
联系电话:
088********
微信扫码,马上联系!
微信扫码,马上联系!
信息详情
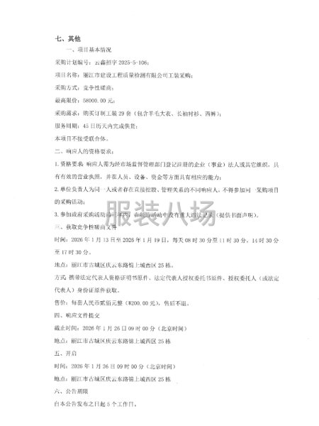
丽江市建设工程质量检测有限公司工装采购竞争性磋商公告
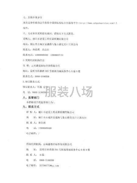
本丽江市建设工程质量检测有限公司工装采购已由项目审批/核准/备案机关批准,项目资金来源为自筹资金5.8万元,招标人为丽江市建设工程质量检测有限公司。本项目己具备招标条件,现招标方式为其它方式。 详情见附件
联系我时务必说明是在
服装八场
看到的
相关图片
信息评论
以上是丽江市建设工程质量检测有限公司工装采购竞争性磋商公告的内容,如果您需要了解更多丽江市区附近与丽江市建设工程质量检测有限公司工装采购竞争性磋商公告类似的内容,请查看推荐信息和右边的分类信息。
推荐信息
丽江市建设工程质量检测有限公司...
本丽江市建设工程质量检测有限公司工装采购已由项目审批/核准/备案机关批准,项目资金来源为自筹资金5.8万元,招标人为丽江市建设工程质量检测有限公司。本项目己具备招标条件,现招标方式为其它方式。详情见附件
维西县第二中学校服采购竞争性...
本维西县第二中学校服采购已由项目审批/核准/备案机关批准,项目资金来源为其他资金夏装:200.00元/套/人;冬装:200.00元/套/人,合计: 400.00元/套/人,家长自愿购买,具体采购数量以实际为准。招标人为维西县第二中学。本项目己具备招标条件,现招标方式为其它方式。详情见附件
丽江市古城区职业高级中学新生...
本丽江市古城区职业高级中学新生校服供应服务项目已由项目审批/核准/备案机关批准,项目资金来源为其他资金0,招标人为丽江市古城区职业高级中学。本项目己具备招标条件,现招标方式为其它方式。详情见附件
大理市湾桥镇中小学学生校服采购...
本大理市湾桥镇中小学学生校服采购项目已由项目审批/核准/备案机关批准,项目资金来源为其他资金/,招标人为大理巿湾桥镇中心学校。本项目己具备招标条件,现招标方式为公开招标。详情见附件
感兴趣的信息
迪庆:
维西县第二中学校服采购竞争性...
荆州:
洪湖市逸群实验学校中小学生校服...
无锡:
2025-2026学年无锡经开融成实验...
宝鸡:
宝鸡市金台区宝平路小学2025年...
苏州:
苏州高新区文正小学校、苏州高新...
临沂:
河东区郑旺镇中心小学校服采购...
福州:
福州市仓山区第四中心小学冬季...
成都:
中铁房地产集团西南有限公司2026...
宁德:
福安市穆阳中心小学2025-2028...
潜江:
潜江市园林第三初级中学新生校服...
查看更多丽江工服的信息 >>
感兴趣的分类
丽江周边
迪庆招标
大理招标
热门城市
北京招标
上海招标
重庆招标
广州招标
深圳招标
汕头招标
佛山招标
东莞招标
中山招标
揭阳招标
杭州招标
嘉兴招标
宁波招标
湖州招标
绍兴招标
金华招标
温州招标
合肥招标
安庆招标
六安招标
宿州招标
厦门招标
泉州招标
玉林招标
石家庄招标
沧州招标
邯郸招标
廊坊招标
郑州招标
商丘招标
周口招标
武汉招标
孝感招标
株洲招标
无锡招标
南通招标
苏州招标
南昌招标
赣州招标
沈阳招标
鞍山招标
济宁招标
烟台招标
威海招标
青岛招标
临沂招标
菏泽招标
西安招标
成都招标
天门招标
信息评论
以上是丽江市建设工程质量检测有限公司工装采购竞争性磋商公告的内容,如果您需要了解更多丽江市区附近与丽江市建设工程质量检测有限公司工装采购竞争性磋商公告类似的内容,请查看推荐信息和右边的分类信息。