全国
切换城市
发布信息
下载App
微信小程序
微信公众号
您好,请
登录
或者
注册
搜索
小单
清加工
裁片
车工
棉衣
免费发布
首页
外发加工
承接加工
招标
招聘
求职
设备
厂房住房
新闻
导航
批发采购
面辅料
临时工
广告
拼车
导航
首页
外发加工
承接加工
招标
招聘
求职
设备
厂房住房
新闻
批发采购
面辅料
临时工
广告
拼车
乐山服装八场
乐山招标
乐山工服
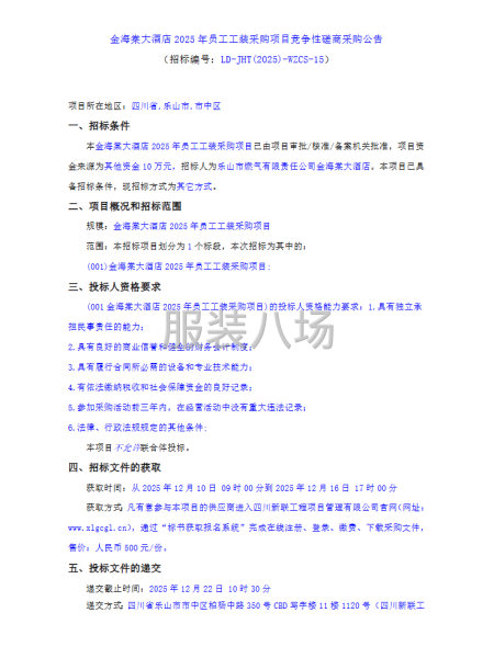
金海棠大酒店2025年员工工装采购项目竞争性磋商采购公告
12月10日
展示 389次
浏览 5次
基本信息
区域:
乐山
大类:
招标
小类:
工服
联系人:
老板
联系电话:
083********
微信扫码,马上联系!
微信扫码,马上联系!
信息详情
金海棠大酒店2025年员工工装采购项目竞争性磋商采购公告
本金海棠大酒店2025年员工工装采购项目已由项目审批/核准/备案机关批准,项目资金来源为其他资金10万元,招标人为乐山市燃气有限责任公司金海棠大酒店。本项目已具备招标条件,现招标方式为其它方式。 详情见附件
联系我时务必说明是在
服装八场
看到的
相关图片
信息评论
以上是金海棠大酒店2025年员工工装采购项目竞争性磋商采购公告的内容,如果您需要了解更多乐山市区附近与金海棠大酒店2025年员工工装采购项目竞争性磋商采购公告类似的内容,请查看推荐信息和右边的分类信息。
推荐信息
乐至县希望小学校服采购采购公告
本乐至县希望小学校服采购已由项目审批/核准/备案机关批准,项目资金来源为其他资金1.资金来源及金额:学生缴费资金,最高限价金额:夏装110元/套,秋装125元/套。根据实际学生人数据实结算。招标人为乐至县希望小学。本项目己具备招标条件,现招标方式为其它方式。详情见附件
安岳县李家初级中学2025年秋-...
本安岳县李家初级中学2025年秋-2026年春学生校服采购项目已由项目审批/核准/备案机关批准,项目资金来源为其他资金/,招标人为安岳县李家初级中学。本项目己具备招标条件,现招标方式为其它方式。详情见附件
金海棠大酒店2025年员工工装采购...
本金海棠大酒店2025年员工工装采购项目已由项目审批/核准/备案机关批准,项目资金来源为其他资金10万元,招标人为乐山市燃气有限责任公司金海棠大酒店。本项目已具备招标条件,现招标方式为其它方式。详情见附件
资阳市雁江区第一小学2022级校服...
本资阳市雁江区第一小学2025-2026学年度2022级校服采购项目已由项目审批/核准/备案机关批准,项目资金来源为其他资金/,招标人为资阳市雁江区第一小学。本项目己具备招标条件,现招标方式为其它方式。详情见附件
2025年芦山县初级中学校服采购...
本2025年芦山县初级中学校服采购项目己由项目审批/核准/备案机关批准,项目资金来源为其他资金自筹资金,招标人为芦山县初级中学。本项目己具备招标条件,现招标方式为其它方式。详情见附件
乐山市欣欣艺术职业高中2024、...
本乐山市欣欣艺术职业高中2024、2025级学生校服采购项目已由项目审批/核准/备案机关批准,项目资金来源为自筹资金110.25万元,招标人为乐山市欣欣艺术职业高中。本项目己具备招标条件,现招标方式为其它方式。详情见附件
感兴趣的信息
资阳:
乐至县希望小学校服采购采购公告
雅安:
四川省芦山中学学生校服采购项目...
信阳:
罗山县第二实验小学学生校服采购...
成都:
成都市郫都区北部新城学校校服...
台州:
2025年临海市江南中心校校服采购...
苏州:
昆山市实验中学关于昆山市实验...
徐州:
邳州市宿羊山镇徐楼中学校服采购...
南平:
政和县第一中学校服采购项目
贺州:
昭平县职业技术学校学生校服定点...
长沙:
长沙市岳麓区博才阳光实验小学...
查看更多乐山工服的信息 >>
感兴趣的分类
乐山周边
眉山招标
雅安招标
自贡招标
资阳招标
热门城市
北京招标
上海招标
重庆招标
广州招标
深圳招标
汕头招标
佛山招标
东莞招标
中山招标
揭阳招标
杭州招标
嘉兴招标
宁波招标
湖州招标
绍兴招标
金华招标
温州招标
合肥招标
安庆招标
六安招标
宿州招标
厦门招标
泉州招标
玉林招标
石家庄招标
沧州招标
邯郸招标
廊坊招标
郑州招标
商丘招标
周口招标
武汉招标
孝感招标
株洲招标
无锡招标
南通招标
苏州招标
南昌招标
赣州招标
沈阳招标
鞍山招标
济宁招标
烟台招标
威海招标
青岛招标
临沂招标
菏泽招标
西安招标
成都招标
天门招标
信息评论
以上是金海棠大酒店2025年员工工装采购项目竞争性磋商采购公告的内容,如果您需要了解更多乐山市区附近与金海棠大酒店2025年员工工装采购项目竞争性磋商采购公告类似的内容,请查看推荐信息和右边的分类信息。