全国
切换城市
发布信息
下载App
微信小程序
微信公众号
您好,请
登录
或者
注册
搜索
小单
清加工
裁片
车工
棉衣
免费发布
首页
外发加工
承接加工
招标
招聘
求职
设备
厂房住房
新闻
导航
批发采购
面辅料
临时工
广告
拼车
导航
首页
外发加工
承接加工
招标
招聘
求职
设备
厂房住房
新闻
批发采购
面辅料
临时工
广告
拼车
茂名服装八场
茂名招标
茂名校服
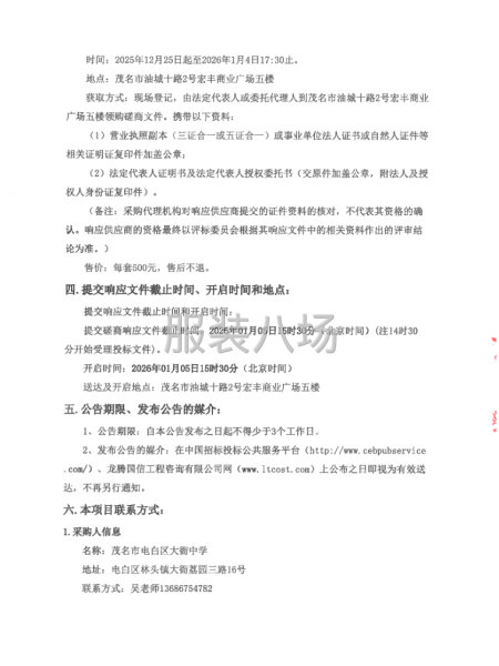
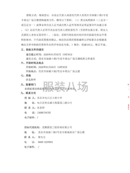
茂名市电白区大衙中学学生校服采购服务项目竞争性磋商公告
前天
展示 119次
浏览 6次
基本信息
区域:
茂名
大类:
招标
小类:
校服
联系人:
老板
联系电话:
066********
微信扫码,马上联系!
微信扫码,马上联系!
信息详情
茂名市电白区大衙中学学生校服采购服务项目竞争性磋商公告
本茂名市电白区大衙中学学生校服采购服务项目已由项目审批/核准/备案机关批准,项目资金来源为自筹资金40.58万元,招标人为茂名市电白区大衙中学。本项目已具备招标条件,现招标方式为其它方式。 详情见附件
联系我时务必说明是在
服装八场
看到的
相关图片
信息评论
以上是茂名市电白区大衙中学学生校服采购服务项目竞争性磋商公告的内容,如果您需要了解更多茂名市区附近与茂名市电白区大衙中学学生校服采购服务项目竞争性磋商公告类似的内容,请查看推荐信息和右边的分类信息。
推荐信息
茂名市电白区大衙中学学生校服...
本茂名市电白区大衙中学学生校服采购服务项目已由项目审批/核准/备案机关批准,项目资金来源为自筹资金40.58万元,招标人为茂名市电白区大衙中学。本项目已具备招标条件,现招标方式为其它方式。详情见附件
湛江徐闻港有限公司2025年员工...
湛江徐闻港有限公司2025年员工制服采购项目_招标项目的潜在投标人应在_粤招优采电子招标采购交易平台(http://oa. gztpc.com/aeps/login.html)_获取招标文件,并于2025_年_12_月_26_日9_点_30_分(北京时间)前提交申请文件。详情见附件
茂名市高新中学学生校服征订项目...
本茂名市高新中学学生校服征订项目已由项目审批/核准/备案机关批准,项目资金来源为其他资金总控制价约为:101.25 万元/3年,招标人为茂名市高新中学。本项目已具备招标条件,现招标方式为其它方式。详情见附件
阳西县公安局警务辅助人员制服...
广东省电信规划设计院有限公司(以下简称“招标代理机构”)受采购人阳西县公安局(以下简称“采购人”)的委托,就阳西县公安局警务辅助人员制服采购项目(项目编号:GPDIZB-2025-YJ031)进行公开招标采购,接受合格的国内投标人提交密封投标。有关事项如下: 详情见附件
感兴趣的信息
湛江:
湛江徐闻港有限公司2025年员工...
昭通:
大关县第一中学校服采购
潍坊:
昌邑市政务服务大厅工作人员工装...
洛阳:
洛阳城投宜阳酒店筹开物资(制服...
通辽:
通辽市能源投资集团有限公司2025...
重庆:
重庆公共交通运营有限公司索道分...
苏州:
苏州市吴中区横泾中学关于横泾...
福州:
光泽县杭西小学学生校服采购项目...
苏州:
苏州市相城区东桥中学关于东桥...
邯郸:
武安市第三中学学生校服采购项目...
查看更多茂名校服的信息 >>
感兴趣的分类
茂名周边
湛江招标
阳江招标
玉林招标
云浮招标
热门城市
北京招标
上海招标
重庆招标
广州招标
深圳招标
汕头招标
佛山招标
东莞招标
中山招标
揭阳招标
杭州招标
嘉兴招标
宁波招标
湖州招标
绍兴招标
金华招标
温州招标
合肥招标
安庆招标
六安招标
宿州招标
厦门招标
泉州招标
玉林招标
石家庄招标
沧州招标
邯郸招标
廊坊招标
郑州招标
商丘招标
周口招标
武汉招标
孝感招标
株洲招标
无锡招标
南通招标
苏州招标
南昌招标
赣州招标
沈阳招标
鞍山招标
济宁招标
烟台招标
威海招标
青岛招标
临沂招标
菏泽招标
西安招标
成都招标
天门招标
信息评论
以上是茂名市电白区大衙中学学生校服采购服务项目竞争性磋商公告的内容,如果您需要了解更多茂名市区附近与茂名市电白区大衙中学学生校服采购服务项目竞争性磋商公告类似的内容,请查看推荐信息和右边的分类信息。