全国
切换城市
发布信息
下载App
微信小程序
微信公众号
您好,请
登录
或者
注册
搜索
小单
清加工
裁片
车工
棉衣
免费发布
首页
外发加工
承接加工
招标
招聘
求职
设备
厂房住房
新闻
导航
批发采购
面辅料
临时工
广告
拼车
导航
首页
外发加工
承接加工
招标
招聘
求职
设备
厂房住房
新闻
批发采购
面辅料
临时工
广告
拼车
青岛服装八场
青岛招标
青岛校服
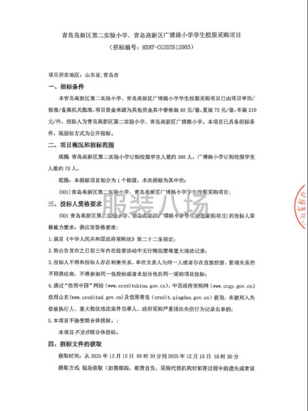
青岛高新区第二实验小学、青岛高新区广博路小学学生校服采购项目
12月09日
展示 468次
浏览 16次
基本信息
区域:
青岛
大类:
招标
小类:
校服
联系人:
老板
联系电话:
187********
微信扫码,马上联系!
微信扫码,马上联系!
信息详情
青岛高新区第二实验小学、青岛高新区广博路小学学生校服采购项目
本青岛高新区第二实验小学、青岛高新区广博路小学学生校服采购项目已由项目审批/核准/备案机关批准,项目资金来源为其他资金其中春秋装80元/套,夏装75元/套,冬装210元/件,招标人为青岛高新区第二实验小学、青岛高新区广博路小学。本项目已具备招标条件,现招标方式为公开招标。 详情见附件
联系我时务必说明是在
服装八场
看到的
相关图片
信息评论
以上是青岛高新区第二实验小学、青岛高新区广博路小学学生校服采购项目的内容,如果您需要了解更多青岛市区附近与青岛高新区第二实验小学、青岛高新区广博路小学学生校服采购项目类似的内容,请查看推荐信息和右边的分类信息。
推荐信息
青岛杜威实验学校学生校服采购...
本青岛杜威实验学校学生校服采购项目已由项目审批/核准/备案机关批准,项目资金来源为其他资金/,招标人为青岛杜威实验学校。本项目己具备招标条件,现招标方式为其它方式。详情见附件
潍坊市潍城区青年路小学、仓南路...
本潍坊市潍城区青年路小学、潍坊市潍城区仓南路学校2025年冬季校服采购项日己由项目审批/核准/备案机关批准,项目资金来源为其他资金(由于本项目无法明确采购数量,最终数量以学生自购买数量为准,即:实际采购数量*成交单价),招标人为潍坊巿潍城区青年路小学、潍坊市潍城区仓南路学校。本项目己具备招标条件,现招标方式...
潍坊市潍城区于河街办实验小学...
本潍坊市潍城区于河街办实验小学冬季学生校服采购项目已由项目审批/核准/备案机关批准,项目资金来源为自筹资金15.114万元,招标人为潍坊巿潍城区于河街办实验小学。本项目已具备招标条件,现招标方式为其它方式。详情见附件
青岛国际投资有限公司员工工装...
青岛国际投资有限公司员工工装定制现已具备招标条件。青岛阳光采购服务平台有限公司受青岛国际投资有限公司(以下简称"招标人”委托,组织办理青岛国际投资有限公司员工工装定制项目公开招标,符合条件的投标人请通过青岛阳光采购平台 https://www.qdygcg.com/)参与相应招标程序,欢迎投标人参加。详情见附件
潍坊市潍城区潍州麓台学校中小学...
本潍坊巿潍城区潍州麓台学校中小学学生冬季校服采购项目已由项目审批/核准/备案机关批准,项目资金来源为自筹资金10.52万元,招标人为潍坊巿潍城区潍州麓台学校。本项目已具备招标条件,现招标方式为其它方式。详情见附件
潍坊市潍城区实验小学冬季学生...
本潍坊市潍城区实验小学冬季学生校服采购项目己由项目审批/核准/备案机关批准,项目资金来源为其他资金11万元,招标人为潍坊市潍城区实验小学。本项目己具备招标条件,现招标方式为其它方式。详情见附件
感兴趣的信息
青岛杜威实验学校学生校服采购...
青岛农商银行员工工装采购项目...
大连:
普兰店区教育局2025年义务教育...
南平:
政和县第一中学校服采购项目
银川:
银川市兴庆区第二十三小学教育...
常德:
常德市武陵区崇德中学学生校服...
阿克苏:
阿克苏市第三中学学生校服采购...
苏州:
昆山市实验中学关于昆山市实验...
盐城:
阜宁县实验小学学生校服采购项目...
荆州:
荆州市沙市大赛巷小学校服采购...
查看更多青岛校服的信息 >>
感兴趣的分类
青岛周边
日照招标
潍坊招标
热门城市
北京招标
上海招标
重庆招标
广州招标
深圳招标
汕头招标
佛山招标
东莞招标
中山招标
揭阳招标
杭州招标
嘉兴招标
宁波招标
湖州招标
绍兴招标
金华招标
温州招标
合肥招标
安庆招标
六安招标
宿州招标
厦门招标
泉州招标
玉林招标
石家庄招标
沧州招标
邯郸招标
廊坊招标
郑州招标
商丘招标
周口招标
武汉招标
孝感招标
株洲招标
无锡招标
南通招标
苏州招标
南昌招标
赣州招标
沈阳招标
鞍山招标
济宁招标
烟台招标
威海招标
青岛招标
临沂招标
菏泽招标
西安招标
成都招标
天门招标
信息评论
以上是青岛高新区第二实验小学、青岛高新区广博路小学学生校服采购项目的内容,如果您需要了解更多青岛市区附近与青岛高新区第二实验小学、青岛高新区广博路小学学生校服采购项目类似的内容,请查看推荐信息和右边的分类信息。