全国
切换城市
发布信息
下载App
微信小程序
微信公众号
您好,请
登录
或者
注册
搜索
小单
清加工
裁片
车工
棉衣
免费发布
首页
外发加工
承接加工
招标
招聘
求职
设备
厂房住房
新闻
导航
批发采购
面辅料
临时工
广告
拼车
导航
首页
外发加工
承接加工
招标
招聘
求职
设备
厂房住房
新闻
批发采购
面辅料
临时工
广告
拼车
潜江服装八场
潜江招标
潜江校服
张金中学2025年秋季校服采购招标公告
12月10日
展示 483次
浏览 4次
基本信息
区域:
潜江
大类:
招标
小类:
校服
联系人:
老板
联系电话:
072********
微信扫码,马上联系!
微信扫码,马上联系!
信息详情
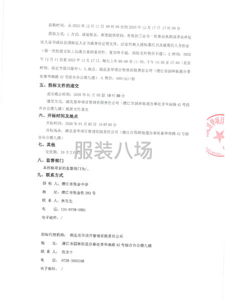
张金中学2025年秋季校服采购招标公告
本张金中学2025年秋季校服采购己由项目审批/核准/备案机关批准,项目资金来源为其他资金109940元,招标人为潜江市张金中学。本项目己具备招标条件,现招标方式为公开招标。 详情见附件
联系我时务必说明是在
服装八场
看到的
相关图片
信息评论
以上是张金中学2025年秋季校服采购招标公告的内容,如果您需要了解更多潜江市区附近与张金中学2025年秋季校服采购招标公告类似的内容,请查看推荐信息和右边的分类信息。
推荐信息
荆州市沙市大赛巷小学校服采购...
本荆州市沙市大赛巷小学校服采购(二次)己由项目审批/核准/备案机关批准,项目资金来源为其他资金5.28万元,招标人为荆州市沙市大赛巷小学。本项目己具备招标条件,现招标方式为公开招标。详情见附件
荆州市沙市大赛巷小学校服采购...
本荆州市沙市大赛巷小学校服采购已由项目审批/核准/备案机关批准,项目资金来源为其他资金约5.28万元(学生人数约110人,480元/套),招标人为荆州市沙市大赛巷小学。本项目已具备招标条件,现招标方式为其它方式。详情见附件
荆州市沙市北京路第一小学一年级...
本荆州市沙市北京路第一小学一年级校服采购已由项目审批/核准/备案机关批准,项目资金来源为其他资金约为8.88万元,招标人为荆州市沙市北京路第一小学。本项目己具备招标条件,现招标方式为公开招标。详情见附件
荆州市沙市区实验小学校服采购...
本荆州市沙市区实验小学校服采购已由项目审批/核准/备案机关批准,项目资金来源为其他资金约18.24万元(学生人数约:380人,480元/套),招标人为荆州市沙市区实验小学。本项目已具备招标条件,现招标方式为公开招标。详情见附件
洪湖市逸群实验学校中小学生校服...
本洪湖市逸群实验学校中小学生校服采购已由项目审批/核准/备案机关批准,项目资金来源为其他资金13万元,招标人为洪湖市逸群实验学校。详情见附件
潜江市园林第三初级中学新生校服...
本潜江市园林第三初级中学新生校服采购项目已由项目审批/核准/备案机关批准,项目资金来源为其他资金469200.00元,招标人为潜江市园林第三初级中学。本项目已具备招标条件,现招标方式为公开招标。详情见附件
感兴趣的信息
荆州:
荆州市沙市大赛巷小学校服采购...
上海:
上海银行卡园区分公司员工制服...
海口:
海南保亭思源实验学校2026-2028...
邢台:
邢台市任泽区第一中学校服采购...
银川:
灵武市第八中学校服采购项目(二...
榆林:
绥德县中小学后勤服务中心2025年...
凉山:
普格县民族初级中学学生校服及...
岳阳:
汨罗市罗城学校学生校服定点采购...
临沂:
2026年兰陵县第六小学学校校服...
青岛:
引航站2026年工装定制项目招标...
查看更多潜江校服的信息 >>
感兴趣的分类
潜江周边
天门招标
仙桃招标
荆州招标
荆门招标
热门城市
北京招标
上海招标
重庆招标
广州招标
深圳招标
汕头招标
佛山招标
东莞招标
中山招标
揭阳招标
杭州招标
嘉兴招标
宁波招标
湖州招标
绍兴招标
金华招标
温州招标
合肥招标
安庆招标
六安招标
宿州招标
厦门招标
泉州招标
玉林招标
石家庄招标
沧州招标
邯郸招标
廊坊招标
郑州招标
商丘招标
周口招标
武汉招标
孝感招标
株洲招标
无锡招标
南通招标
苏州招标
南昌招标
赣州招标
沈阳招标
鞍山招标
济宁招标
烟台招标
威海招标
青岛招标
临沂招标
菏泽招标
西安招标
成都招标
天门招标
信息评论
以上是张金中学2025年秋季校服采购招标公告的内容,如果您需要了解更多潜江市区附近与张金中学2025年秋季校服采购招标公告类似的内容,请查看推荐信息和右边的分类信息。