全国
切换城市
发布信息
下载App
微信小程序
微信公众号
您好,请
登录
或者
注册
搜索
小单
清加工
裁片
车工
棉衣
免费发布
首页
外发加工
承接加工
招标
招聘
求职
设备
厂房住房
新闻
导航
批发采购
面辅料
临时工
广告
拼车
导航
首页
外发加工
承接加工
招标
招聘
求职
设备
厂房住房
新闻
批发采购
面辅料
临时工
广告
拼车
十堰服装八场
十堰招标
十堰校服
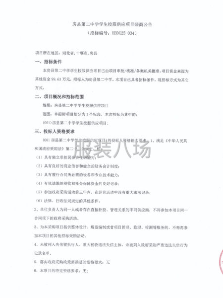
房县第二中学学生校服供应项目磋商公告
12月08日
展示 400次
浏览 6次
基本信息
区域:
十堰
大类:
招标
小类:
校服
联系人:
老板
联系电话:
071********
微信扫码,马上联系!
微信扫码,马上联系!
信息详情
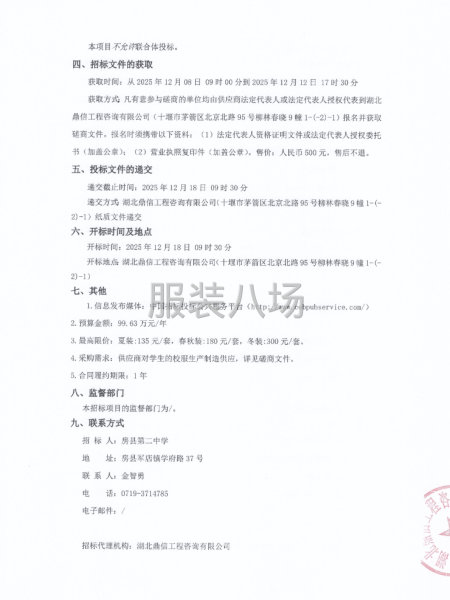
房县第二中学学生校服供应项目磋商公告
本房县第二中学学生校服供应项目已由项目审批/核准/备案机关批准,项目资金来源为其他资金99.63万元,招标人为房县第二中学。本项目已具备招标条件,现招标方式为其它方式。 详情见附件
联系我时务必说明是在
服装八场
看到的
相关图片
信息评论
以上是房县第二中学学生校服供应项目磋商公告的内容,如果您需要了解更多十堰市区附近与房县第二中学学生校服供应项目磋商公告类似的内容,请查看推荐信息和右边的分类信息。
推荐信息
山阳县第一初级中学校服采购项目...
本山阳县第一初级中学校服采购项目己由项目审批/核准/备案机关批准,项目资金来源为其他资金/,招标人为山阳县第一初级中学。本项日己具备招标条件,现招标方式为其它方式。详情见附件
镇安县第三小学春秋季校服采购...
本镇安县第三小学春秋季校服采购项目已由项目审批/核准/备案机关批准,项目资金来源为其他资金/,招标人为镇安县第三小学。本项目己具备招标条件,现招标方式为其它方式。详情见附件
感兴趣的信息
商洛:
镇安县第三小学春秋季校服采购...
商洛:
山阳县第一初级中学校服采购项目...
青岛:
青岛融资担保集团有限公司职工...
安阳:
南阳市第三十二小学校校服采购...
随州:
曾都区第二高级中学2026年春秋款...
厦门:
2026-29年厦航乘务地服岗位制服...
咸宁:
大集中学三分校购买学生校服招标...
阿克苏:
2026年新生夏季校服采购项目竞争...
成都:
成都师范银都紫藤南区小学学生...
乌鲁木齐:
吉木萨尔中等职业技术学校(技工...
查看更多十堰校服的信息 >>
感兴趣的分类
十堰周边
神农架招标
商洛招标
热门城市
北京招标
上海招标
重庆招标
广州招标
深圳招标
汕头招标
佛山招标
东莞招标
中山招标
揭阳招标
杭州招标
嘉兴招标
宁波招标
湖州招标
绍兴招标
金华招标
温州招标
合肥招标
安庆招标
六安招标
宿州招标
厦门招标
泉州招标
玉林招标
石家庄招标
沧州招标
邯郸招标
廊坊招标
郑州招标
商丘招标
周口招标
武汉招标
孝感招标
株洲招标
无锡招标
南通招标
苏州招标
南昌招标
赣州招标
沈阳招标
鞍山招标
济宁招标
烟台招标
威海招标
青岛招标
临沂招标
菏泽招标
西安招标
成都招标
天门招标
信息评论
以上是房县第二中学学生校服供应项目磋商公告的内容,如果您需要了解更多十堰市区附近与房县第二中学学生校服供应项目磋商公告类似的内容,请查看推荐信息和右边的分类信息。