全国
切换城市
发布信息
下载App
微信小程序
微信公众号
您好,请
登录
或者
注册
搜索
小单
清加工
裁片
车工
棉衣
免费发布
首页
外发加工
承接加工
招标
招聘
求职
设备
厂房住房
新闻
导航
批发采购
面辅料
临时工
广告
拼车
导航
首页
外发加工
承接加工
招标
招聘
求职
设备
厂房住房
新闻
批发采购
面辅料
临时工
广告
拼车
苏州服装八场
苏州招标
苏州校服
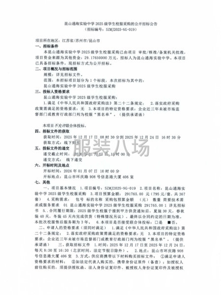
昆山通海实验中学2025级学生校服采购的公开招标
12月17日
展示 418次
浏览 9次
基本信息
区域:
苏州
大类:
招标
小类:
校服
联系人:
老板
联系电话:
0512****4101
微信扫码,马上联系!
微信扫码,马上联系!
信息详情
昆山通海实验中学2025级学生校服采购的公开招标
本昆山通海实验中学2025级学生校服采购已由项目审批/核准/备案机关批准,项目资金来源为其他资金:29.万元,招标人为昆山通海实验中学。本项目已具备招标条件,现招标方式为公开招标。 详情见附件
联系我时务必说明是在
服装八场
看到的
相关图片
信息评论
以上是昆山通海实验中学2025级学生校服采购的公开招标的内容,如果您需要了解更多苏州市区附近与昆山通海实验中学2025级学生校服采购的公开招标类似的内容,请查看推荐信息和右边的分类信息。
推荐信息
无锡市太湖实验小学2025-2026...
本无锡市太湖实验小学2025-2026学年学生校服采购项目(第二次)已由项目审批/核准/备案机关批准,项目资金来源为其他资金:21. 万元,招标人为无锡市太湖实验小学。本项目已具备招标条件,现招标方式为公开招标。详情见附件
昆山市陆家镇藁溪小学2025级学生...
本昆山市陆家镇慕溪小学2025级学生校服采购(第四次)已由项目审批/核准/备案机关批准,项目资金来源为其他资金:14.万元,招标人为昆山市陆家镇藁溪小学。本项目已具备招标条件,现招标方式为公开招标。详情见附件
关于无锡市尚贤融创小学2025-...
本无锡市尚贤融创小学2025-2026学年学生校服采购项目已由项目审批/核准/备案机关批准,项目资金来源为其他资金:41.万元,招标人为无锡市尚贤融创小学。本项目已具备招标条件,现招标方式为公开招标。详情见附件
苏州市吴中技师学院关于年度校服...
年度校服采购 JSZC-320506-JDJS-G2026-0001 招标项目的潜在投标人应在“苏采云”系统 获取招标文件,并于2026-03-13 09:30(北京时间)前递交投标文件。详情见附件
江苏省昆山第二中等专业学校2025...
本江苏省昆山第二中等专业学校2025级新生校服采购己由项目审批/核准/备案机关批准,项目资金来源为自筹资金:92.万元,招标人为江苏省昆山第二中等专业学校。本项目已具备招标条件,现招标方式为公开招标。详情见附件
无锡市融成观顺实验小学2025级一...
本无锡市融成观顺实验小学2025级一年级新生校服采购项目已由项目审批/核准/备案机关批准,项目资金来源为其他资金:10.万元,招标人为无锡市融成观顺实验小学。本项目已具备招标条件,现招标方式为公开招标。详情见附件
感兴趣的信息
临沂:
临沭县英才学校春秋季、夏季校服...
安阳:
安阳市第三十六中学春秋季校服...
北京:
宣传部公共文明引导员服装装备...
银川:
宁夏天地奔牛链条有限公司2026年...
郑州:
河南颐康人力资源开发有限公司...
衡水:
衡水市桃城区郑家河沿镇、赵家圈...
郑州:
河南投资集团有限公司2026年度...
呼和浩特:
蒙烟金叶物业2026年度工作服制服...
石家庄:
河北华威保安服务有限公司2026年...
北京:
2026年度义务教育阶段学生校服...
查看更多苏州校服的信息 >>
感兴趣的分类
苏州周边
无锡招标
嘉兴招标
湖州招标
常州招标
热门城市
北京招标
上海招标
重庆招标
广州招标
深圳招标
汕头招标
佛山招标
东莞招标
中山招标
揭阳招标
杭州招标
嘉兴招标
宁波招标
湖州招标
绍兴招标
金华招标
温州招标
合肥招标
安庆招标
六安招标
宿州招标
厦门招标
泉州招标
玉林招标
石家庄招标
沧州招标
邯郸招标
廊坊招标
郑州招标
商丘招标
周口招标
武汉招标
孝感招标
株洲招标
无锡招标
南通招标
苏州招标
南昌招标
赣州招标
沈阳招标
鞍山招标
济宁招标
烟台招标
威海招标
青岛招标
临沂招标
菏泽招标
西安招标
成都招标
天门招标
信息评论
以上是昆山通海实验中学2025级学生校服采购的公开招标的内容,如果您需要了解更多苏州市区附近与昆山通海实验中学2025级学生校服采购的公开招标类似的内容,请查看推荐信息和右边的分类信息。