全国
切换城市
发布信息
下载App
微信小程序
微信公众号
您好,请
登录
或者
注册
搜索
小单
清加工
裁片
车工
棉衣
免费发布
首页
外发加工
承接加工
招标
招聘
求职
设备
厂房住房
新闻
导航
批发采购
面辅料
临时工
广告
拼车
导航
首页
外发加工
承接加工
招标
招聘
求职
设备
厂房住房
新闻
批发采购
面辅料
临时工
广告
拼车
苏州服装八场
苏州招标
苏州校服
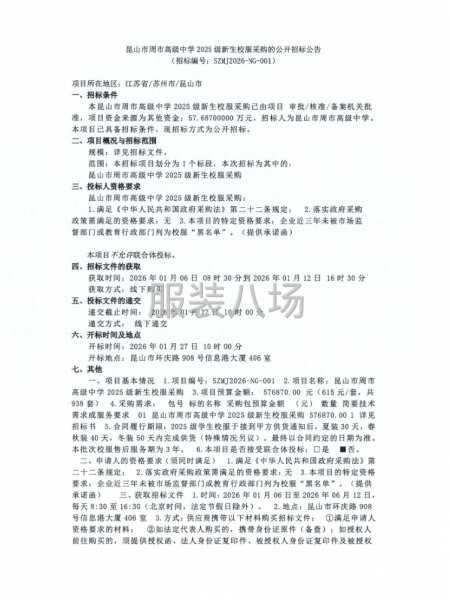
昆山市周市高级中学2025级新生校服采购的公开招标公告
01月05日
展示 438次
浏览 6次
基本信息
区域:
苏州
大类:
招标
小类:
校服
联系人:
老板
联系电话:
0512****4101
微信扫码,马上联系!
微信扫码,马上联系!
信息详情
昆山市周市高级中学2025级新生校服采购的公开招标公告
本昆山市周市高级中学2025级新生校服采购已由项目审批/核准/备案机关批准,项目资金来源为其他资金:57.万元,招标人为昆山市周市高级中学。本项目已具备招标条件,现招标方式为公开招标。 详情见附件
联系我时务必说明是在
服装八场
看到的
相关图片
信息评论
以上是昆山市周市高级中学2025级新生校服采购的公开招标公告的内容,如果您需要了解更多苏州市区附近与昆山市周市高级中学2025级新生校服采购的公开招标公告类似的内容,请查看推荐信息和右边的分类信息。
推荐信息
无锡市太湖实验小学2025-2026...
本无锡市太湖实验小学2025-2026学年学生校服采购项目(第二次)已由项目审批/核准/备案机关批准,项目资金来源为其他资金:21. 万元,招标人为无锡市太湖实验小学。本项目已具备招标条件,现招标方式为公开招标。详情见附件
江苏省昆山第二中等专业学校2025...
本江苏省昆山第二中等专业学校2025级新生校服采购己由项目审批/核准/备案机关批准,项目资金来源为自筹资金:92.万元,招标人为江苏省昆山第二中等专业学校。本项目已具备招标条件,现招标方式为公开招标。详情见附件
无锡市融成观顺实验小学2025级一...
本无锡市融成观顺实验小学2025级一年级新生校服采购项目已由项目审批/核准/备案机关批准,项目资金来源为其他资金:10.万元,招标人为无锡市融成观顺实验小学。本项目已具备招标条件,现招标方式为公开招标。详情见附件
无锡市太湖实验小学2025-2026...
本无锡市太湖实验小学2025-2026学年学生校服采购项目已由项目审批/核准/备案机关批准,项目资金来源为其他资金:21.万元,招标人为无锡市太湖实验小学。本项目已具备招标条件,现招标方式为公开招标。详情见附件
江苏省沙溪高级中学关于2026年...
本2026年江苏省沙溪高级中学校服采购已由项目审批/核准/备案机关批准,项目资金来源为国有资金0万元;私有资金0万元;境外资金0万元;自筹资金96万元;外国政府及企业投资0万元;其他资金0,招标人为江苏省沙溪高级中学。本项目己具备招标条件,现招标方式为公开招标。详情见附件
太仓市第一中学校服采购的招标...
本太仓市第一中学校服采购已由项目审批/核准/备案机关批准,项目资金来源为其他资金96万元,招标人为太仓市第一中学。本项目已具备招标条件,现招标方式为公开招标。详情见附件
感兴趣的信息
郑州:
河南投资集团有限公司2026年度...
乌鲁木齐:
乌鲁木齐市第六十八小学学生校服...
安阳:
安阳市光华中学采购校服项目竞争...
咸宁:
通城县第三高级中学2026年度校服...
武汉:
武汉市第四中学2025级高中学生...
泰州:
泰州市姜堰区张甸中学校服采购...
泰州:
兴化市明升双语学校、滨海县京师...
沈阳:
2026年沈阳市市场监管局执法制服...
南阳:
镇平县工艺美术中等职业学校2025...
昌吉:
吉木萨尔县准东五彩湾学校2026年...
查看更多苏州校服的信息 >>
感兴趣的分类
苏州周边
无锡招标
嘉兴招标
湖州招标
常州招标
热门城市
北京招标
上海招标
重庆招标
广州招标
深圳招标
汕头招标
佛山招标
东莞招标
中山招标
揭阳招标
杭州招标
嘉兴招标
宁波招标
湖州招标
绍兴招标
金华招标
温州招标
合肥招标
安庆招标
六安招标
宿州招标
厦门招标
泉州招标
玉林招标
石家庄招标
沧州招标
邯郸招标
廊坊招标
郑州招标
商丘招标
周口招标
武汉招标
孝感招标
株洲招标
无锡招标
南通招标
苏州招标
南昌招标
赣州招标
沈阳招标
鞍山招标
济宁招标
烟台招标
威海招标
青岛招标
临沂招标
菏泽招标
西安招标
成都招标
天门招标
信息评论
以上是昆山市周市高级中学2025级新生校服采购的公开招标公告的内容,如果您需要了解更多苏州市区附近与昆山市周市高级中学2025级新生校服采购的公开招标公告类似的内容,请查看推荐信息和右边的分类信息。