全国
切换城市
发布信息
下载App
微信小程序
微信公众号
您好,请
登录
或者
注册
搜索
小单
清加工
裁片
车工
棉衣
免费发布
首页
外发加工
承接加工
招标
招聘
求职
设备
厂房住房
新闻
导航
批发采购
面辅料
临时工
广告
拼车
导航
首页
外发加工
承接加工
招标
招聘
求职
设备
厂房住房
新闻
批发采购
面辅料
临时工
广告
拼车
唐山服装八场
唐山招标
唐山校服
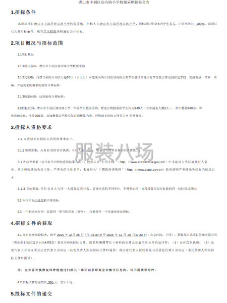
唐山市丰润区迎宾路小学校服采购招标公告
12月25日
展示 590次
浏览 10次
基本信息
区域:
唐山
大类:
招标
小类:
校服
联系人:
老板
联系电话:
031********
微信扫码,马上联系!
微信扫码,马上联系!
信息详情
唐山市丰润区迎宾路小学校服采购招标公告
本招标项日唐山市丰润区迎宾路小学校服采购,招标人为唐山市丰润区迎宾路小学,招标项日资金来自学生家长,出资比例为_100%。该项目已具备招标条件,现对学生校服采购进行公开招标。 详情见附件
联系我时务必说明是在
服装八场
看到的
相关图片
信息评论
以上是唐山市丰润区迎宾路小学校服采购招标公告的内容,如果您需要了解更多唐山市区附近与唐山市丰润区迎宾路小学校服采购招标公告类似的内容,请查看推荐信息和右边的分类信息。
推荐信息
津燃华润燃气有限公司2026年职工...
津燃华润燃气有限公司2026年职工工装采购项目(框架协议)已由项目审批/核准/备案机关批准,项目资金来源自筹资金300万元,采购人为津燃华润燃气有限公司。本项目已具备采购条件,采购方式为公开询比。详情见附件
迁西县第三中学等学校学生校服...
本迁西县第三中学等学校学生校服采购项目己由项目审批/核准/备案机关批准,项目资金来源为其他资金元(学生家长自费),招标人为迁西县第三中学。本项目已具备招标条件,现招标方式为公开招标。详情见附件
天津海滨高速公路管理有限公司...
本天津海滨高速公路管理有限公司2026-2028年度工装项目己由项目审批/核准/备案机关批准,项目资金来源为其他资金企业自筹100%,招标人为天津海滨大道建设发展有限公司。本项目已具备招标条件,现招标方式为公开招标。详情见附件
本招标项目为中国电信天津分公司...
本招标项目为中国电信天津分公司2026年员工定制职业工装采购项目,(招标编号:TJBBFA2),招标人为中国电信股份有限公司天津分公司,招标代理机构为中捷通信有限公司。项目资金由招标人自筹,资金已落实。项目己具备招标条件,现进行公开招标,特邀请有意向的且具有提供标的物能力的潜在投标人(以下简称投标人)...
中汽信科员工冬季商务工装采购...
本采购项日员工冬季商务工装采购项目(项日编号:XM-BGSD),项目业主(采购人)为中汽信息科技(天津)有限公司,资金来源于自筹。详情见附件
员工冬季商务工装采购项目采购...
本采购项目员工冬季商务工装采购项目(项日编号:XM-BGSD),项目业主(采购人)为中汽信息科技((天津)有限公司,资金来源于自筹。详情见附件
感兴趣的信息
天津:
政务服务中心工作人员购置工装...
天津:
津燃华润燃气有限公司2026年职工...
天津:
天津市公共交通集团(控股)有限...
衢州:
开化县第一初级中学七年级校服...
泉州:
石狮市第三实验小学龙渊校区校服...
烟台:
烟台市牟平区教育和体育局2026年...
兴安盟:
突泉县第三中学校服采购项目招标...
乌鲁木齐:
乌鲁木齐市科信中学学生校服采购...
海口:
屯昌县坡心镇坡心中心小学学生...
咸宁:
通山县实验高级中学2025-2026学...
查看更多唐山校服的信息 >>
感兴趣的分类
唐山周边
天津招标
承德招标
热门城市
北京招标
上海招标
重庆招标
广州招标
深圳招标
汕头招标
佛山招标
东莞招标
中山招标
揭阳招标
杭州招标
嘉兴招标
宁波招标
湖州招标
绍兴招标
金华招标
温州招标
合肥招标
安庆招标
六安招标
宿州招标
厦门招标
泉州招标
玉林招标
石家庄招标
沧州招标
邯郸招标
廊坊招标
郑州招标
商丘招标
周口招标
武汉招标
孝感招标
株洲招标
无锡招标
南通招标
苏州招标
南昌招标
赣州招标
沈阳招标
鞍山招标
济宁招标
烟台招标
威海招标
青岛招标
临沂招标
菏泽招标
西安招标
成都招标
天门招标
信息评论
以上是唐山市丰润区迎宾路小学校服采购招标公告的内容,如果您需要了解更多唐山市区附近与唐山市丰润区迎宾路小学校服采购招标公告类似的内容,请查看推荐信息和右边的分类信息。