全国
切换城市
发布信息
下载App
微信小程序
微信公众号
您好,请
登录
或者
注册
搜索
小单
清加工
裁片
车工
棉衣
免费发布
首页
外发加工
承接加工
招标
招聘
求职
设备
厂房住房
新闻
导航
批发采购
面辅料
临时工
广告
拼车
导航
首页
外发加工
承接加工
招标
招聘
求职
设备
厂房住房
新闻
批发采购
面辅料
临时工
广告
拼车
武汉服装八场
武汉招标
武汉校服
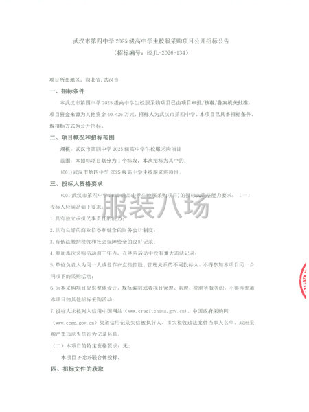
武汉市第四中学2025级高中学生校服采购项目公开招标公告
3天前
展示 418次
浏览 17次
基本信息
区域:
武汉
大类:
招标
小类:
校服
联系人:
老板
联系电话:
180********
微信扫码,马上联系!
微信扫码,马上联系!
信息详情
武汉市第四中学2025级高中学生校服采购项目公开招标公告
本武汉市第四中学2025级高中学生校服采购项目已由项目审批/核准/备案机关批准,项目资金来源为其他资金40.426万元,招标人为武汉市第四中学。本项目己具备招标条件,现招标方式为公开招标。 详情见附件
联系我时务必说明是在
服装八场
看到的
相关图片
信息评论
以上是武汉市第四中学2025级高中学生校服采购项目公开招标公告的内容,如果您需要了解更多武汉市区附近与武汉市第四中学2025级高中学生校服采购项目公开招标公告类似的内容,请查看推荐信息和右边的分类信息。
推荐信息
咸宁市第三实验小学一、四年级...
本咸宁市第三实验小学一、四年级学生校服采购项目已由项目审批/核准/备案机关批准,项目资金来源为其他资金35.12万元,招标人为威热市苏三实验小学。本项目已具备招标条件,现招标方式为公开招标!详情见附件
通山县职业教育中心校服采购项目...
本通山县职业教育中心校服采购项日己由项目审批/核准/备案机关批准,项目资金来源为其他资金650招标人为海省通山县职业教育中心。本项目已具备招标条件,现招标方式为公开招标。详情见附件
汉阳一中2025级新生校服采购招标...
本汉阳一中2025级新生校服采购已由项目审批/核准/备案机关批准,项目资金来源为国有资金0万元;私有资金0万元;境外资金0万元:自筹资金0万元;其他资金83万元,招标人为武汉市蔡甸区汉阳一中。本项目己具备招标条件,现招标方式为公开招标。详情见附件
咸宁市第四小学校服采购项目招标...
本咸宁市第四小学校服采购项目己由项目审批/核准/备案机关批准,项目资金来源为自筹资金35.866万元,招标人为咸宁市第四小学。本项目己具备招标条件,现招标方式为公开招标。详情见附件
通山县实验高级中学2025-2026学...
本通山县实验高级中学2025-2026学年度春秋、夏、冬季校服采购(二次)已由项目审批/核准/备案机关批准,项目资金来源为其他资金48.552万元,招标人为湖北省通山县实验高级中学。本项目已具备招标条件,现招标方式为公开招标。详情见附件
咸宁市第十四小学校服采购项目...
本咸宁市第十四小学校服采购项目已由项目审批/核准/备案机关批准,项目资金来源为自筹资金8万元,招标人为咸宁市第十四小学。本项目已具备招标条件,现招标方式为其它方式。详情见附件
感兴趣的信息
奓山中心小学2026年校服采购招标...
汉阳一中2025级新生校服采购招标...
咸宁:
咸宁市第三实验小学一、四年级...
咸宁:
通城县第三高级中学2026年度校服...
咸宁:
咸安区横沟桥镇初级中学校服采购...
咸宁:
大集中学三分校购买学生校服招标...
咸宁:
通城县隽水小学2026年度校服采购...
咸宁:
咸宁市第四小学校服采购项目招标...
咸宁:
通山县实验高级中学2025-2026学...
咸宁:
通山县职业教育中心校服采购项目...
查看更多武汉校服的信息 >>
感兴趣的分类
武汉周边
孝感招标
黄冈招标
鄂州招标
咸宁招标
热门城市
北京招标
上海招标
重庆招标
广州招标
深圳招标
汕头招标
佛山招标
东莞招标
中山招标
揭阳招标
杭州招标
嘉兴招标
宁波招标
湖州招标
绍兴招标
金华招标
温州招标
合肥招标
安庆招标
六安招标
宿州招标
厦门招标
泉州招标
玉林招标
石家庄招标
沧州招标
邯郸招标
廊坊招标
郑州招标
商丘招标
周口招标
武汉招标
孝感招标
株洲招标
无锡招标
南通招标
苏州招标
南昌招标
赣州招标
沈阳招标
鞍山招标
济宁招标
烟台招标
威海招标
青岛招标
临沂招标
菏泽招标
西安招标
成都招标
天门招标
信息评论
以上是武汉市第四中学2025级高中学生校服采购项目公开招标公告的内容,如果您需要了解更多武汉市区附近与武汉市第四中学2025级高中学生校服采购项目公开招标公告类似的内容,请查看推荐信息和右边的分类信息。