全国
切换城市
发布信息
下载App
微信小程序
微信公众号
您好,请
登录
或者
注册
搜索
小单
清加工
裁片
车工
棉衣
免费发布
首页
外发加工
承接加工
招标
招聘
求职
设备
厂房住房
新闻
导航
批发采购
面辅料
临时工
广告
拼车
导航
首页
外发加工
承接加工
招标
招聘
求职
设备
厂房住房
新闻
批发采购
面辅料
临时工
广告
拼车
西安服装八场
西安招标
西安校服
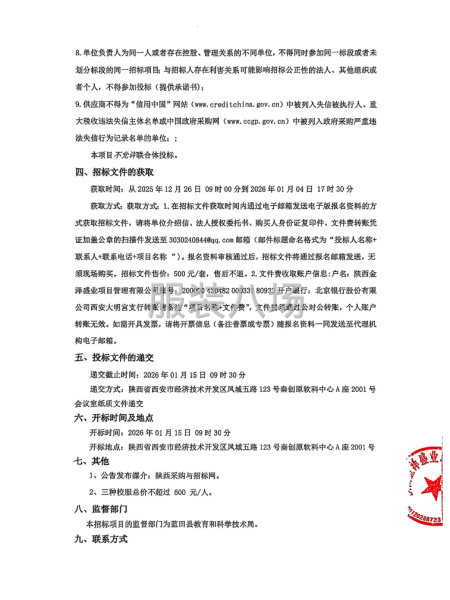
蓝田县职业教育中心校服采购项目招标公告
12月26日
展示 1千次
浏览 6次
基本信息
区域:
西安
大类:
招标
小类:
校服
联系人:
老板
联系电话:
131********
微信扫码,马上联系!
微信扫码,马上联系!
信息详情
蓝田县职业教育中心校服采购项目招标公告
本蓝田县职业教育中心校服采购项目已由项目审批/核准/备案机关批准,项目资金来源为其他资金600元/人,招标人为蓝田县职业教育中心。本项目已具备招标条件,现招标方式为公开招标。 详情见附件
联系我时务必说明是在
服装八场
看到的
相关图片
信息评论
以上是蓝田县职业教育中心校服采购项目招标公告的内容,如果您需要了解更多西安市区附近与蓝田县职业教育中心校服采购项目招标公告类似的内容,请查看推荐信息和右边的分类信息。
推荐信息
西安市莲湖区报恩寺街小学2025-...
本西安市莲湖区报恩寺街小学2025-2026学年校服采购已由项目审批/核准/备案机关批准,项目资金来源为其他资金/,招标人为西安市莲湖区报恩寺街小学。本项目己具备招标条件,现招标方式为公开招标。详情见附件
创新港西安交通大学附属小学一...
本创新港西安交通大学附属小学一年级校服采购项目已由项目审批/核准/备案机关批准,项目资金来源为其他资金,招标人为西咸新区沣西新城创新港小学(创新港西安交通大学附属小学)。本项目已具备招标条件,现招标方式为公开招标。详情见附件
西咸新区沣西东马坊小学一年级...
本西咸新区沣西东马坊小学一年级校服采购项目己由项目审批/核准/备案机关批准,项目资金来源为其他资金,招标人为西咸新区沣西东马坊小学。本项目己具备招标条件,现招标方式为公开招标。详情见附件
西安市临滥区康复路小学2025年...
本西安市临泣区康复路小学2025年秋季入学新生校服采购项目已由项目审批/核准/备案机关批准,项目资金来源为其他资金20.7万元,招标人为西安市临流区康复路小学。本项目已具备招标条件,现招标方式为公开招标。详情见附件
蓝田县职业教育中心校服采购项目...
本蓝田县职业教育中心校服采购项目已由项目审批/核准/备案机关批准,项目资金来源为其他资金600元/人,招标人为蓝田县职业教育中心。本项目已具备招标条件,现招标方式为公开招标。详情见附件
韩城市新城区第四初级中学校服...
本韩城市新城区弟四初级中学校服采购项目已由项目市批/核准/备案机关批准,项目资金来源为其他资金/,招标人为韩城市新城区第四初级中学。本项目己具备招标条件,现招标方式为公开招标。详情见附件
感兴趣的信息
银川:
灵武市第十小学学生校服采购项目
上海:
上海银行卡园区分公司员工制服...
盐城:
盐城市新洋初级中学2025级七年级...
孝感:
孝昌县周巷镇中心小学夏季、秋季...
海口:
海南保亭思源实验学校2026-2028...
喀什:
巴楚县中等职业技术学校夏秋季...
咸宁:
咸宁市第六小学校服采购项目
临沂:
2026年兰陵县第六小学学校校服...
邢台:
邢台市任泽区第一中学校服采购...
榆林:
绥德县中小学后勤服务中心2025年...
查看更多西安校服的信息 >>
感兴趣的分类
西安周边
咸阳招标
渭南招标
铜川招标
商洛招标
热门城市
北京招标
上海招标
重庆招标
广州招标
深圳招标
汕头招标
佛山招标
东莞招标
中山招标
揭阳招标
杭州招标
嘉兴招标
宁波招标
湖州招标
绍兴招标
金华招标
温州招标
合肥招标
安庆招标
六安招标
宿州招标
厦门招标
泉州招标
玉林招标
石家庄招标
沧州招标
邯郸招标
廊坊招标
郑州招标
商丘招标
周口招标
武汉招标
孝感招标
株洲招标
无锡招标
南通招标
苏州招标
南昌招标
赣州招标
沈阳招标
鞍山招标
济宁招标
烟台招标
威海招标
青岛招标
临沂招标
菏泽招标
西安招标
成都招标
天门招标
信息评论
以上是蓝田县职业教育中心校服采购项目招标公告的内容,如果您需要了解更多西安市区附近与蓝田县职业教育中心校服采购项目招标公告类似的内容,请查看推荐信息和右边的分类信息。