全国
切换城市
发布信息
下载App
微信小程序
微信公众号
您好,请
登录
或者
注册
搜索
小单
清加工
裁片
车工
棉衣
免费发布
首页
外发加工
承接加工
招标
招聘
求职
设备
厂房住房
新闻
导航
批发采购
面辅料
临时工
广告
拼车
导航
首页
外发加工
承接加工
招标
招聘
求职
设备
厂房住房
新闻
批发采购
面辅料
临时工
广告
拼车
咸宁服装八场
咸宁招标
咸宁校服
通山县实验高级中学2025-2026学年度校服采购
4小时前
展示 10次
浏览 3次
基本信息
区域:
咸宁
大类:
招标
小类:
校服
联系人:
老板
联系电话:
071********
微信扫码,马上联系!
微信扫码,马上联系!
信息详情
通山县实验高级中学2025-2026学年度校服采购
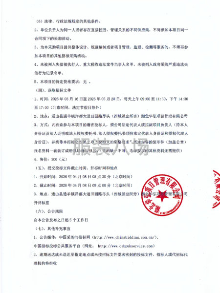
本通山县实验高级中学2025-2026学年度春秋、夏、冬季校服采购已由项目审批/核准/备案机关批准,项目资金来源为其他资金52.752万元,招标人为湖北省通山县实验高级中学。本项目已具备招标条件,现招标方式为公开招标。 详情见附件
联系我时务必说明是在
服装八场
看到的
相关图片
信息评论
以上是通山县实验高级中学2025-2026学年度校服采购的内容,如果您需要了解更多咸宁市区附近与通山县实验高级中学2025-2026学年度校服采购类似的内容,请查看推荐信息和右边的分类信息。
推荐信息
通山县实验高级中学2025-2026学...
本通山县实验高级中学2025-2026学年度春秋、夏、冬季校服采购已由项目审批/核准/备案机关批准,项目资金来源为其他资金52.752万元,招标人为湖北省通山县实验高级中学。本项目已具备招标条件,现招标方式为公开招标。详情见附件
咸宁市泉都学校校服采购项目招标...
本咸宁市泉都学校校服采购项目己由项目审批/核准/备案机关批准,项目资金来源为其他资金元,招标人为咸宁市泉都学校。本项目己具备招标条件,现招标方式为公开招标。详情见附件
罗田县义水小学校服供应商采购...
罗田县义水小学校服供应商采购项目的潜在投标人应在罗田县政府采购电子交易平台(http1l/t.hbncp.com.cn〉获取采购文件,并于2026年2月9_日09点00分(北京时间)前递交投标文件。详情见附件
嘉鱼县第二小学2026年-2028年...
2028年学生校服采购项目己由项目审批/核准/备案机关批准,项目资金来源为其他资金490元/组,招标人为嘉鱼县第二小学。本项目已具备招标条件,现招标方式为其它方式。详情见附件
鄂州市第四中学校服采购项目招标...
本鄂州市第四中学校服采购项目己由项目审批/核准/备案机关批准,项目资金来源为其他资金据实结算,招标人为鄂州市第四中学。本项目己具备招标条件,现招标方式为公开招标。详情见附件
咸安区双溪初级中学、双溪桥镇...
本咸安区双溪初级中学、双溪桥镇中心小学校服采购项目已由项目审批/核准/备案机关批准,项目资金来源为其他资金最高限价:夏季校服≤120元/套,春秋季校服≤140元/套,冬季校服≤280元/套.,招标人为咸宁市咸安区双溪初级中学。本项目已具备招标条件,现招标方式为其它方式。详情见附件
感兴趣的信息
咸宁市第六小学校服采购项目
黄冈:
罗田理工中等专业学校2025级高一...
银川:
灵武市第八小学学生校服采购项目...
恩施:
咸丰县清坪镇民族初级中学2025-...
荆州:
江陵县第三初级中学春秋季夏季...
天津:
天津市公共交通集团(控股)有限...
资阳:
关于2025-2026学年度中小学校服...
合肥:
合肥市第二十八中学校服采购项目...
北海:
北海市银海区第六小学2026年-...
天津:
政务服务中心工作人员购置工装...
查看更多咸宁校服的信息 >>
感兴趣的分类
咸宁周边
武汉招标
鄂州招标
黄石招标
黄冈招标
热门城市
北京招标
上海招标
重庆招标
广州招标
深圳招标
汕头招标
佛山招标
东莞招标
中山招标
揭阳招标
杭州招标
嘉兴招标
宁波招标
湖州招标
绍兴招标
金华招标
温州招标
合肥招标
安庆招标
六安招标
宿州招标
厦门招标
泉州招标
玉林招标
石家庄招标
沧州招标
邯郸招标
廊坊招标
郑州招标
商丘招标
周口招标
武汉招标
孝感招标
株洲招标
无锡招标
南通招标
苏州招标
南昌招标
赣州招标
沈阳招标
鞍山招标
济宁招标
烟台招标
威海招标
青岛招标
临沂招标
菏泽招标
西安招标
成都招标
天门招标
信息评论
以上是通山县实验高级中学2025-2026学年度校服采购的内容,如果您需要了解更多咸宁市区附近与通山县实验高级中学2025-2026学年度校服采购类似的内容,请查看推荐信息和右边的分类信息。