全国
切换城市
发布信息
下载App
微信小程序
微信公众号
您好,请
登录
或者
注册
搜索
小单
清加工
裁片
车工
棉衣
免费发布
首页
外发加工
承接加工
招标
招聘
求职
设备
厂房住房
新闻
导航
批发采购
面辅料
临时工
广告
拼车
导航
首页
外发加工
承接加工
招标
招聘
求职
设备
厂房住房
新闻
批发采购
面辅料
临时工
广告
拼车
咸宁服装八场
咸宁招标
咸宁校服
通山县实验高级中学2025-2026学年度春秋、夏、冬季校服
前天
展示 152次
浏览 5次
基本信息
区域:
咸宁
大类:
招标
小类:
校服
联系人:
老板
联系电话:
071********
微信扫码,马上联系!
微信扫码,马上联系!
信息详情
通山县实验高级中学2025-2026学年度春秋、夏、冬季校服
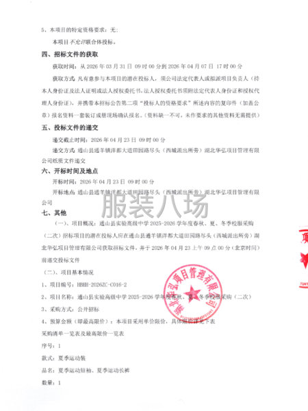
本通山县实验高级中学2025-2026学年度春秋、夏、冬季校服采购(二次)已由项目审批/核准/备案机关批准,项目资金来源为其他资金48.552万元,招标人为湖北省通山县实验高级中学。本项目已具备招标条件,现招标方式为公开招标。 详情见附件
联系我时务必说明是在
服装八场
看到的
相关图片
信息评论
以上是通山县实验高级中学2025-2026学年度春秋、夏、冬季校服的内容,如果您需要了解更多咸宁市区附近与通山县实验高级中学2025-2026学年度春秋、夏、冬季校服类似的内容,请查看推荐信息和右边的分类信息。
推荐信息
汉阳一中2025级新生校服采购招标...
本汉阳一中2025级新生校服采购已由项目审批/核准/备案机关批准,项目资金来源为国有资金0万元;私有资金0万元;境外资金0万元:自筹资金0万元;其他资金83万元,招标人为武汉市蔡甸区汉阳一中。本项目己具备招标条件,现招标方式为公开招标。详情见附件
罗田理工中等专业学校2025级高一...
罗田理工中等专业学校2025级高一学生校服供应商采购项目(二次)_的潜在投标人应在罗田县政府采购电子交易平台(http:/lt.hbncp.com.cn/#/)_获取招标文件,并于2026年3月26日9点30分(北京时间)前递交投标文件。详情见附件
联投资本2026年度员工工装采购...
本项目联投资本2026年度员工工装采购项目已具备采购条件,现公开邀请供应商参加询比采购活动。详情见附件
咸安区永安中学校服采购项目招标...
本咸安区永安中学校服采购项目己由项目审批/核准/备案机关批准,项目资金来源为其他资金510000元,招标人为咸宁市咸安区永安中学。本项目己具备招标条件,现招标方式为公开招标。详情见附件
武汉为明学校、武汉为明高级中...
本武汉为明学校、武汉为明高级中学校校服采购项目已由项目审批/核准/备案机关批准,项目资金来源为其他资金约74万元,招标人为武汉为明学校、武汉为明高级中学校。本项目已具备招标条件,现招标方式为公开招标。详情见附件
咸宁市泉都学校校服采购项目招标...
本咸宁市泉都学校校服采购项目己由项目审批/核准/备案机关批准,项目资金来源为其他资金元,招标人为咸宁市泉都学校。本项目己具备招标条件,现招标方式为公开招标。详情见附件
感兴趣的信息
咸宁市第四小学校服采购项目招标...
咸宁市第十四小学校服采购项目...
通山县实验高级中学2025-2026学...
咸宁市第六小学校服采购项目
向阳湖镇教育总支校服采购项目...
武汉:
汉阳一中2025级新生校服采购招标...
黄冈:
罗田理工中等专业学校2025级高一...
上海:
上海市徐汇区汇师小学校服采购...
西安:
西安市高陵区第三中学2026年度...
保定:
定兴县农村信用联社股份有限公司...
查看更多咸宁校服的信息 >>
感兴趣的分类
咸宁周边
武汉招标
鄂州招标
黄石招标
黄冈招标
热门城市
北京招标
上海招标
重庆招标
广州招标
深圳招标
汕头招标
佛山招标
东莞招标
中山招标
揭阳招标
杭州招标
嘉兴招标
宁波招标
湖州招标
绍兴招标
金华招标
温州招标
合肥招标
安庆招标
六安招标
宿州招标
厦门招标
泉州招标
玉林招标
石家庄招标
沧州招标
邯郸招标
廊坊招标
郑州招标
商丘招标
周口招标
武汉招标
孝感招标
株洲招标
无锡招标
南通招标
苏州招标
南昌招标
赣州招标
沈阳招标
鞍山招标
济宁招标
烟台招标
威海招标
青岛招标
临沂招标
菏泽招标
西安招标
成都招标
天门招标
信息评论
以上是通山县实验高级中学2025-2026学年度春秋、夏、冬季校服的内容,如果您需要了解更多咸宁市区附近与通山县实验高级中学2025-2026学年度春秋、夏、冬季校服类似的内容,请查看推荐信息和右边的分类信息。