全国
切换城市
发布信息
下载App
微信小程序
微信公众号
您好,请
登录
或者
注册
搜索
小单
清加工
裁片
车工
棉衣
免费发布
首页
外发加工
承接加工
招标
招聘
求职
设备
厂房住房
新闻
导航
批发采购
面辅料
临时工
广告
拼车
导航
首页
外发加工
承接加工
招标
招聘
求职
设备
厂房住房
新闻
批发采购
面辅料
临时工
广告
拼车
厦门服装八场
厦门招标
厦门校服
厦门市中小学校服智慧管理平台-采购公告
昨天
展示 129次
基本信息
区域:
厦门
大类:
招标
小类:
校服
联系人:
老板
联系电话:
059********
微信扫码,马上联系!
微信扫码,马上联系!
信息详情
厦门市中小学校服智慧管理平台-采购公告
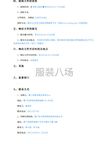
受厦门市教育事务受理中心委托,厦门市公物采购招投标有限公司对GW2026-SHI55厦门市中小学校服智慧管理平台项目组织进行竞争性磋商采购,项目资金为财政资金。本项目已具备采购条件,现欢迎国内合格的供应商前来提交响应文件。 详情见附件
联系我时务必说明是在
服装八场
看到的
相关图片
信息评论
以上是厦门市中小学校服智慧管理平台-采购公告的内容,如果您需要了解更多厦门市区附近与厦门市中小学校服智慧管理平台-采购公告类似的内容,请查看推荐信息和右边的分类信息。
推荐信息
厦门市中小学校服智慧管理平台-...
受厦门市教育事务受理中心委托,厦门市公物采购招投标有限公司对GW2026-SHI55厦门市中小学校服智慧管理平台项目组织进行竞争性磋商采购,项目资金为财政资金。本项目已具备采购条件,现欢迎国内合格的供应商前来提交响应文件。详情见附件
南安农商银行夏装制服、冬装大衣...
本南安农商银行夏装制服、冬装大衣样衣公开遴选项目已由项目审批/核准/备案机关批准,项目资金来源为自筹资金0万元,招标人为福建南安农村商业银行股份有限公司。本项目已具备招标条件,现招标方式为公开招标。详情见附件
石狮市第三实验小学龙渊校区校服...
福建省申富项目管理有限公司受石狮市第三实验小学龙渊校区委托,对其所需的石狮市第三实验小学龙渊校区校服采购项目进行公开招标,现欢迎国内合格的投标投标人前来参与投标。详情见附件
石狮市第三实验小学复光校区校服...
受石狮市第三实验小学复光校区委托,福建丰盛项目管理咨询有限公司采用公开招标方式组织石狮市第三实验小学复光校区校服选用采购项目(以下简称:“本项目"”〉的采购活动,现邀请供应商参加投标。详情见附件
龙海农商银行关于员工制服采购...
福建柏泰工程管理有限公司采用公开招标方式组织龙海农商银行2026年度员工制服(以下简称:“本项目”)的采购活动,现欢迎国内合格的投标人前来提交密封的投标文件。详情见附件
石狮市第三实验小学复光校区校服...
福建丰盛项目管理咨询有限公司受石狮市第三实验小学复光校区委托,拟采用公开招标方式组织石狮市第三实验小学复光校区校服选用采购项目的采购活动,现对本项目的招标文件面向社会进行公开征求意见,欢迎各潜在供应商提出建议或意见。详情见附件
感兴趣的信息
2026-29年厦航乘务地服岗位制服...
泉州:
石狮市塔光实验小学校服采购项目
泉州:
石狮市祥芝镇大堡小学校服采购...
漳州:
2026年度漳浦县公安局辅警制服...
泉州:
泉州市公安局辅警制服采购
泉州:
南安农商银行夏装制服、冬装大衣...
泉州:
石狮市第三实验小学龙渊校区校服...
泉州:
泉州现代中学校服采购公开招标...
上海:
上海交通职业技术学院2026年学生...
乌鲁木齐:
乌鲁木齐市第九小学校校服采购...
查看更多厦门校服的信息 >>
感兴趣的分类
厦门周边
漳州招标
泉州招标
龙岩招标
莆田招标
热门城市
北京招标
上海招标
重庆招标
广州招标
深圳招标
汕头招标
佛山招标
东莞招标
中山招标
揭阳招标
杭州招标
嘉兴招标
宁波招标
湖州招标
绍兴招标
金华招标
温州招标
合肥招标
安庆招标
六安招标
宿州招标
厦门招标
泉州招标
玉林招标
石家庄招标
沧州招标
邯郸招标
廊坊招标
郑州招标
商丘招标
周口招标
武汉招标
孝感招标
株洲招标
无锡招标
南通招标
苏州招标
南昌招标
赣州招标
沈阳招标
鞍山招标
济宁招标
烟台招标
威海招标
青岛招标
临沂招标
菏泽招标
西安招标
成都招标
天门招标
信息评论
以上是厦门市中小学校服智慧管理平台-采购公告的内容,如果您需要了解更多厦门市区附近与厦门市中小学校服智慧管理平台-采购公告类似的内容,请查看推荐信息和右边的分类信息。