全国
切换城市
发布信息
下载App
微信小程序
微信公众号
您好,请
登录
或者
注册
搜索
小单
清加工
裁片
车工
棉衣
免费发布
首页
外发加工
承接加工
招标
招聘
求职
设备
厂房住房
新闻
导航
批发采购
面辅料
临时工
广告
拼车
导航
首页
外发加工
承接加工
招标
招聘
求职
设备
厂房住房
新闻
批发采购
面辅料
临时工
广告
拼车
银川服装八场
银川招标
银川校服
银川市第二十一中学校服采购管理项目招标公告
12月11日
展示 575次
浏览 1次
基本信息
区域:
银川
大类:
招标
小类:
校服
联系人:
老板
联系电话:
095********
微信扫码,马上联系!
微信扫码,马上联系!
信息详情
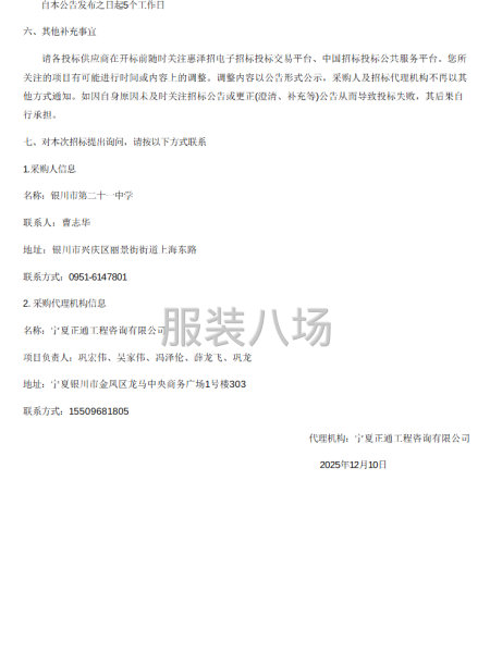
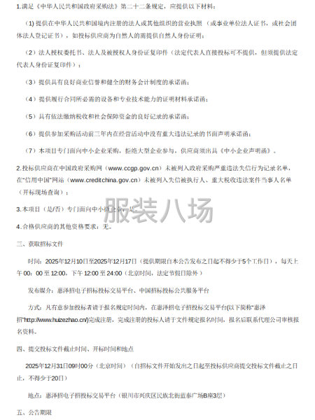
银川市第二十一中学校服采购管理项目招标公告
银川市第二十一中学校服采购管理项目 详情见附件
联系我时务必说明是在
服装八场
看到的
相关图片
信息评论
以上是银川市第二十一中学校服采购管理项目招标公告的内容,如果您需要了解更多银川市区附近与银川市第二十一中学校服采购管理项目招标公告类似的内容,请查看推荐信息和右边的分类信息。
推荐信息
银川滨河新区景城第一小学学校...
本银川滨河新区景城第一小学学校校服采购项目己由项目审批/核准/备案机关批准,项目资金来源为其他资金/,招标人为银川滨河新区景城第一小学。本项目已具备招标条件,现招标方式为公开招标。详情见附件
银川市第四中学校服采购项目招标...
本银川市第四中学校服采购项目已由项目审批/核准/备案机关批准,项目资金来源为其他资金小学450.00元/全套、初中470.00元/全套,招标人为银川市第四中学。本项目已具备招标条件,现招标方式为公开招标。详情见附件
盐池县第二中学2025级学生校服...
采购需求:本项目主要采购盐池县第二中学2025年新生春秋季、夏季校服,数量570套左右。具体要求详见招标文件第四章项目说明和采购需求。详情见附件
银川市第二十一中学校服采购管理...
银川市第二十一中学校服采购管理项目 详情见附件
银川市宁华学校2025年学生校服...
银川市宁华学校2025年学生校服采购项目 详情见附件 详情见附件
中宁县第六中学校服采购项目竞争...
本中宁县第六中学校服采购项目已由项目审批/核准/备案机关批准,项目资金来源为其他资金春秋季校服:145元/套、夏季校服:85元/套。招标人为中宁县第六中学。本项目已具备招标条件,现招标方式为其它方式。详情见附件
感兴趣的信息
银川滨河新区景城第一小学学校...
银川市兴庆区第二十三小学教育...
吴忠市兰亭中学2025级高一学生...
银川市西夏区第十三小学2026年...
吴忠:
盐池县第五中学2025年七年级春秋...
郑州:
中原龙浩航空有限公司员工冬季...
锡林郭勒:
东乌珠穆沁旗第一小学校服采购...
阿克苏:
阿克苏市第十三中学校服采购竞争...
哈尔滨:
哈尔滨市群力兆麟小学校学生校服...
大连:
普兰店区教育局2025年义务教育...
查看更多银川校服的信息 >>
感兴趣的分类
银川周边
吴忠招标
阿拉善招标
石嘴山招标
中卫招标
热门城市
北京招标
上海招标
重庆招标
广州招标
深圳招标
汕头招标
佛山招标
东莞招标
中山招标
揭阳招标
杭州招标
嘉兴招标
宁波招标
湖州招标
绍兴招标
金华招标
温州招标
合肥招标
安庆招标
六安招标
宿州招标
厦门招标
泉州招标
玉林招标
石家庄招标
沧州招标
邯郸招标
廊坊招标
郑州招标
商丘招标
周口招标
武汉招标
孝感招标
株洲招标
无锡招标
南通招标
苏州招标
南昌招标
赣州招标
沈阳招标
鞍山招标
济宁招标
烟台招标
威海招标
青岛招标
临沂招标
菏泽招标
西安招标
成都招标
天门招标
信息评论
以上是银川市第二十一中学校服采购管理项目招标公告的内容,如果您需要了解更多银川市区附近与银川市第二十一中学校服采购管理项目招标公告类似的内容,请查看推荐信息和右边的分类信息。