全国
切换城市
发布信息
下载App
微信小程序
微信公众号
您好,请
登录
或者
注册
搜索
小单
清加工
裁片
车工
棉衣
免费发布
首页
外发加工
承接加工
招标
招聘
求职
设备
厂房住房
新闻
导航
批发采购
面辅料
临时工
广告
拼车
导航
首页
外发加工
承接加工
招标
招聘
求职
设备
厂房住房
新闻
批发采购
面辅料
临时工
广告
拼车
银川服装八场
银川招标
银川校服
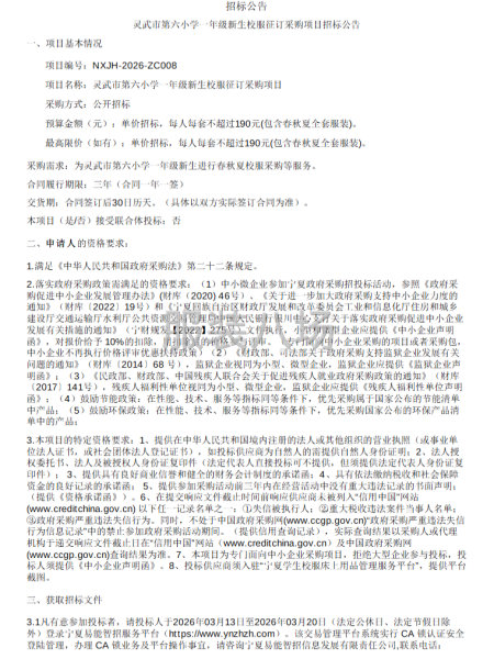
灵武市第六小学一年级新生校服征订采购项目招标公告
5小时前
展示 7次
基本信息
区域:
银川
大类:
招标
小类:
校服
联系人:
老板
联系电话:
135********
微信扫码,马上联系!
微信扫码,马上联系!
信息详情
灵武市第六小学一年级新生校服征订采购项目招标公告
灵武市第六小学一年级新生校服征订采购项目招标公告 详情见附件
联系我时务必说明是在
服装八场
看到的
相关图片
信息评论
以上是灵武市第六小学一年级新生校服征订采购项目招标公告的内容,如果您需要了解更多银川市区附近与灵武市第六小学一年级新生校服征订采购项目招标公告类似的内容,请查看推荐信息和右边的分类信息。
推荐信息
灵武市第六小学一年级新生校服...
灵武市第六小学一年级新生校服征订采购项目招标公告 详情见附件
银川滨河新区景城第一小学学校...
本银川滨河新区景城第一小学学校校服采购项目己由项目审批/核准/备案机关批准,项目资金来源为其他资金/,招标人为银川滨河新区景城第一小学。本项目已具备招标条件,现招标方式为公开招标。详情见附件
银川市兴庆区第二十三小学教育...
银川市兴庆区第二十三小学教育集团校服采购项目 详情见附件
吴忠市兰亭中学2025级高一学生...
本吴忠市兰亭中学2025级高一学生校服采购项目已由项目审批/核准/备案机关批准,项目资金来源为其他资金最高限价(单价):280.00元,招标人为吴忠市兰亭中学。本项目已具备招标条件,现招标方式为公开招标。详情见附件 详情见附件
银川市西夏区第十三小学2026年...
本银川市西夏区第十三小学2026年学生校服采购项目己由项目审批/核准/备案机关批准,项目资金来源为其他资金春秋校服: 120元/套;夏季校服:110元/套,招标人为银川市西夏区第十三小学。本项目已具备招标条件,现招标方式为公开招标。详情见附件
盐池县第五中学2025年七年级春秋...
盐池县第五中学2025年七年级春秋、夏季校服采购项目 详情见附件
感兴趣的信息
灵武市第十小学学生校服采购项目
灵武市第八中学校服采购项目(三...
灵武市第八中学校服采购项目(二...
灵武市第八小学学生校服采购项目...
灵武市第一小学学生校服采购项目...
灵武市第三中学学生校服采购项目...
资阳:
关于2025-2026学年度中小学校服...
南阳:
唐河县第一高级中学附属初级中学...
盐城:
盐城市新洋初级中学2025级七年级...
克拉玛依:
2025年克拉玛依市教育局直属单位...
查看更多银川校服的信息 >>
感兴趣的分类
银川周边
吴忠招标
阿拉善招标
石嘴山招标
中卫招标
热门城市
北京招标
上海招标
重庆招标
广州招标
深圳招标
汕头招标
佛山招标
东莞招标
中山招标
揭阳招标
杭州招标
嘉兴招标
宁波招标
湖州招标
绍兴招标
金华招标
温州招标
合肥招标
安庆招标
六安招标
宿州招标
厦门招标
泉州招标
玉林招标
石家庄招标
沧州招标
邯郸招标
廊坊招标
郑州招标
商丘招标
周口招标
武汉招标
孝感招标
株洲招标
无锡招标
南通招标
苏州招标
南昌招标
赣州招标
沈阳招标
鞍山招标
济宁招标
烟台招标
威海招标
青岛招标
临沂招标
菏泽招标
西安招标
成都招标
天门招标
信息评论
以上是灵武市第六小学一年级新生校服征订采购项目招标公告的内容,如果您需要了解更多银川市区附近与灵武市第六小学一年级新生校服征订采购项目招标公告类似的内容,请查看推荐信息和右边的分类信息。