全国
切换城市
发布信息
下载App
微信小程序
微信公众号
您好,请
登录
或者
注册
搜索
小单
清加工
裁片
车工
棉衣
免费发布
首页
外发加工
承接加工
招标
招聘
求职
设备
厂房住房
新闻
导航
批发采购
面辅料
临时工
广告
拼车
导航
首页
外发加工
承接加工
招标
招聘
求职
设备
厂房住房
新闻
批发采购
面辅料
临时工
广告
拼车
宜昌服装八场
宜昌招标
宜昌校服
宜昌市琥亭区第一小学2025级学生校服采购项目招标公告
02月11日
展示 703次
浏览 12次
基本信息
区域:
宜昌
大类:
招标
小类:
校服
联系人:
老板
联系电话:
158********
微信扫码,马上联系!
微信扫码,马上联系!
信息详情
宜昌市琥亭区第一小学2025级学生校服采购项目招标公告
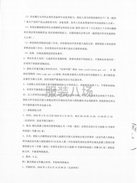
本宜昌市犹亭区第一小学2025级学生校服采购项目己由项目审批/核准/备案机关批准,项目资金来源为其他资金据实结算,招标人为宜昌市猜亭区第一小学。本项目已具备招标条件,现招标方式为公开招标。 详情见附件
联系我时务必说明是在
服装八场
看到的
相关图片
信息评论
以上是宜昌市琥亭区第一小学2025级学生校服采购项目招标公告的内容,如果您需要了解更多宜昌市区附近与宜昌市琥亭区第一小学2025级学生校服采购项目招标公告类似的内容,请查看推荐信息和右边的分类信息。
推荐信息
宜昌市西陵区东方红小学校服采购...
本宜昌市西陵区东方红小学校服采购已由项目审批/核准/备案机关批准,项目资金来源为其他资金86580元,招标人为宜昌市西陵区东方红小学。本项目已具备招标条件,现招标方式为公开招标。详情见附件
荆州市荆州小学校服采购招标公告
本荆州市荆州小学校服采购已由项目审批/核准/备案机关批准,项目资金来源为其他资金17.04万元,招标人为荆州市荆州小学。本项目已具备招标条件,现招标方式为公开招标。详情见附件 详情见附件 详情见附件
洪湖市第一小学校服采购公告
本洪湖市第一小学校服采购已由项目审批/核准/备案机关批准,项目资金来源为自筹资金5.9495万元,招标人为洪湖市第一小学。本项目已具备招标条件,现招标方式为其它方式。详情见附件
洪湖市第二小学校服采购公告
本洪湖市第二小学校服采购已由项目审批/核准/备案机关批准,项目资金来源为自筹资金1.825万元,招标人为洪湖市第二小学。本项目已具备招标条件,现招标方式为其它方式。详情见附件
荆州市沙市大赛巷小学校服采购...
本荆州市沙市大赛巷小学校服采购已由项目审批/核准/备案机关批准,项目资金来源为其他资金约5.28万元(学生人数约110人,480元/套),招标人为荆州市沙市大赛巷小学。本项目已具备招标条件,现招标方式为其它方式。详情见附件
荆州市沙市北京路第一小学一年级...
本荆州市沙市北京路第一小学一年级校服采购已由项目审批/核准/备案机关批准,项目资金来源为其他资金约为8.88万元,招标人为荆州市沙市北京路第一小学。本项目己具备招标条件,现招标方式为公开招标。详情见附件
感兴趣的信息
宜昌市西陵区东方红小学校服采购...
长春:
劳保新款夏季工装、春秋季工装...
成都:
成都高新未来信和城市管理服务...
淮北:
神源煤化工2026年度夏季工装采购...
安阳:
安阳市第二中学(含北校区-光明...
乌鲁木齐:
吉木萨尔中等职业技术学校(技工...
张掖:
张掖市第四中学2026年校服采购...
乌鲁木齐:
乌鲁木齐市高级中学校服采购项目...
咸阳:
泾阳崇实中学高一学生校服采购...
海南:
屯昌县南坤镇榕仔中心小学学生...
查看更多宜昌校服的信息 >>
感兴趣的分类
宜昌周边
荆门招标
荆州招标
神农架招标
热门城市
北京招标
上海招标
重庆招标
广州招标
深圳招标
汕头招标
佛山招标
东莞招标
中山招标
揭阳招标
杭州招标
嘉兴招标
宁波招标
湖州招标
绍兴招标
金华招标
温州招标
合肥招标
安庆招标
六安招标
宿州招标
厦门招标
泉州招标
玉林招标
石家庄招标
沧州招标
邯郸招标
廊坊招标
郑州招标
商丘招标
周口招标
武汉招标
孝感招标
株洲招标
无锡招标
南通招标
苏州招标
南昌招标
赣州招标
沈阳招标
鞍山招标
济宁招标
烟台招标
威海招标
青岛招标
临沂招标
菏泽招标
西安招标
成都招标
天门招标
信息评论
以上是宜昌市琥亭区第一小学2025级学生校服采购项目招标公告的内容,如果您需要了解更多宜昌市区附近与宜昌市琥亭区第一小学2025级学生校服采购项目招标公告类似的内容,请查看推荐信息和右边的分类信息。