全国
切换城市
发布信息
下载App
微信小程序
微信公众号
您好,请
登录
或者
注册
搜索
小单
清加工
裁片
车工
棉衣
免费发布
首页
外发加工
承接加工
招标
招聘
求职
设备
厂房住房
新闻
导航
批发采购
面辅料
临时工
广告
拼车
导航
首页
外发加工
承接加工
招标
招聘
求职
设备
厂房住房
新闻
批发采购
面辅料
临时工
广告
拼车
资阳服装八场
资阳招标
资阳校服
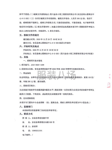
安岳县李家初级中学2025年秋-2026年春学生校服采购项目
12月17日
展示 529次
浏览 6次
基本信息
区域:
资阳
大类:
招标
小类:
校服
联系人:
老板
联系电话:
028********
微信扫码,马上联系!
微信扫码,马上联系!
信息详情
安岳县李家初级中学2025年秋-2026年春学生校服采购项目
本安岳县李家初级中学2025年秋-2026年春学生校服采购项目已由项目审批/核准/备案机关批准,项目资金来源为其他资金/,招标人为安岳县李家初级中学。本项目己具备招标条件,现招标方式为其它方式。 详情见附件
联系我时务必说明是在
服装八场
看到的
相关图片
信息评论
以上是安岳县李家初级中学2025年秋-2026年春学生校服采购项目的内容,如果您需要了解更多资阳市区附近与安岳县李家初级中学2025年秋-2026年春学生校服采购项目类似的内容,请查看推荐信息和右边的分类信息。
推荐信息
成都师范银都紫藤南区小学学生...
本成都师范银都紫藤南区小学学生校服采购项目已由项目审批/核准/备案机关批准,项目资金来源为其他资金528元/全套,招标人为成都师范银都紫藤南区小学。本项目已具备招标条件,现招标方式为其它方式。详情见附件
夏季工装采购项目比选采购公告
本夏季工装采购项目己由项目审批/核准/备案机关批准,项目资金来源为其他资金163780.5元,招标人为成都市机关生活服务中心。本项目已具备招标条件,现招标方式为其它方式。详情见附件
2026年执法人员和辅助执法人员...
2026年执法人员和辅助执法人员制服采购项目的潜在投标人应在四川省政府采购一体化平台项目电子化交易系统(以下简称“项目电子化交易系统”)获取招标文件,并于 2026年04月08日 10时30分(北京时间)前递交投标文件。本项目通过项目电子化交易系统实行电子化采购。详情见附件
关于2025-2026学年度中小学校服...
本安岳县镇子小学(联合六所学校)关于2025—2026学年度中小学校服联合采购项目已由项目审批/核准/备案机关批准,项目资金来源为其他资金学生家长承担,由学校作为代收费项目统一代收后,根据采购合同据实代收后全额划转给中标企业。招标人为安岳县镇子小学。本项目已具备招标条件,现招标方式为其它方式。...
四川省蚕丝学校校服采购项目公开...
本四川省蚕丝学校校服采购项目已由项目审批/核准/备案机关批准,项目资金来源为其他资金人民币96万元,招标人为四川省蚕丝学校。本项目己具备招标条件,现招标方式为公开招标。详情见附件
四川省安岳实验中学初2025级高...
本四川省安岳实验中学初2025级高2025级校服采购项目已由项目审批/核准/备案机关批准,项目资金来源为其他资金学生家长承担,由学校作为代收费项目统一代收后,根据采购合同据实代收后全额划转给中标企业。招标人为四川省安岳实验中学。本项目已具备招标条件,现招标方式为公开招标。详情见附件
感兴趣的信息
成都:
成都高新未来信和城市管理服务...
成都:
成都师范银都紫藤南区小学学生...
兴安盟:
扎赉特旗音德尔第五中学2025级...
楚雄:
元谋县市场监督管理局制服采购...
河源:
河源市源城区教育局校服采购项目...
上海:
上海市延安中学校服采购项目
威海:
12345热线座席人员工装采购竞争...
巴彦淖尔:
临河区小学、初中、高中学校学生...
北京:
宣传部公共文明引导员服装装备...
乌鲁木齐:
乌鲁木齐市第139小学学生校服...
查看更多资阳校服的信息 >>
感兴趣的分类
资阳周边
内江招标
眉山招标
成都招标
自贡招标
热门城市
北京招标
上海招标
重庆招标
广州招标
深圳招标
汕头招标
佛山招标
东莞招标
中山招标
揭阳招标
杭州招标
嘉兴招标
宁波招标
湖州招标
绍兴招标
金华招标
温州招标
合肥招标
安庆招标
六安招标
宿州招标
厦门招标
泉州招标
玉林招标
石家庄招标
沧州招标
邯郸招标
廊坊招标
郑州招标
商丘招标
周口招标
武汉招标
孝感招标
株洲招标
无锡招标
南通招标
苏州招标
南昌招标
赣州招标
沈阳招标
鞍山招标
济宁招标
烟台招标
威海招标
青岛招标
临沂招标
菏泽招标
西安招标
成都招标
天门招标
信息评论
以上是安岳县李家初级中学2025年秋-2026年春学生校服采购项目的内容,如果您需要了解更多资阳市区附近与安岳县李家初级中学2025年秋-2026年春学生校服采购项目类似的内容,请查看推荐信息和右边的分类信息。