全国
切换城市
发布信息
下载App
微信小程序
微信公众号
您好,请
登录
或者
注册
搜索
小单
清加工
裁片
车工
棉衣
免费发布
首页
外发加工
承接加工
招标
招聘
求职
设备
厂房住房
新闻
导航
批发采购
面辅料
临时工
广告
拼车
导航
首页
外发加工
承接加工
招标
招聘
求职
设备
厂房住房
新闻
批发采购
面辅料
临时工
广告
拼车
昭通服装八场
昭通招标
昭通校服
镇雄县以勒中学2025级新生校服采购项目
12月26日
展示 290次
浏览 13次
基本信息
区域:
昭通
大类:
招标
小类:
校服
联系人:
老板
联系电话:
173********
微信扫码,马上联系!
微信扫码,马上联系!
信息详情
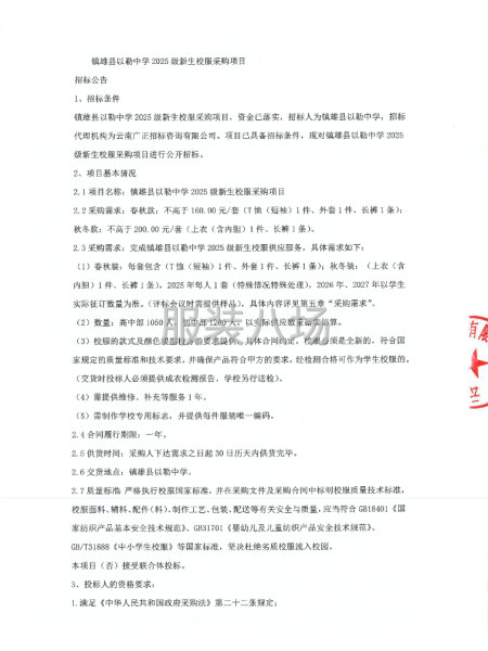
镇雄县以勒中学2025级新生校服采购项目
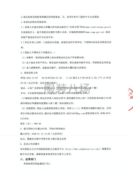
本镇雄县以勒中学2025级新生校服采购项目己由项目审批/核准/备案机关批准,项目资金来源为其他资金/,招标人为镇雄县以勒中学。本项目已具备招标条件,现招标方式为其它方式。 详情见附件
联系我时务必说明是在
服装八场
看到的
相关图片
信息评论
以上是镇雄县以勒中学2025级新生校服采购项目的内容,如果您需要了解更多昭通市区附近与镇雄县以勒中学2025级新生校服采购项目类似的内容,请查看推荐信息和右边的分类信息。
推荐信息
鲁甸县第二小学校服(春秋装)...
本鲁甸县第二小学校服(春秋装)采购项目已由项目审批/核准/备案机关批准,项目资金来源为其他资金73600.00元,招标人为鲁甸县第二小学。本项目已具备招标条件,现招标方式为其它方式。详情见附件
永善县溪洛渡高级中学2026年校服...
本永善县溪洛渡高级中学2026年校服采购项目己由项目审批/核准/备案机关批准,项目资金来源为自筹资金56.4万元,招标人为永善县溪洛渡高级中学。本项目己具备招标条件,现招标方式为其它方式。详情见附件
大关县第一中学校服采购竞争性...
本大关县第一中学校服采购竞争性磋商公告已由项目审批/核准/备案机关批准,项目资金来源为其他资金/,招标人为大关县第一中学。本项目已具备招标条件,现招标方式为其它方式。详情见附件
镇雄县以勒中学2025级新生校服...
本镇雄县以勒中学2025级新生校服采购项目己由项目审批/核准/备案机关批准,项目资金来源为其他资金/,招标人为镇雄县以勒中学。本项目已具备招标条件,现招标方式为其它方式。详情见附件
大关县第一中学校服采购
本大关县第一中学校服采购已由项目审批/核准/备案机关批准,项目资金来源为其他资金384000.00元,招标人为大关县第一中学。本项目己具备招标条件,现招标方式为其它方式。详情见附件
感兴趣的信息
西安:
西北大学附属中学2026年度校服...
克拉玛依:
2025年克拉玛依市教育局直属单位...
郑州:
鹤壁市建国酒店酒店制服类、地毯...
天津:
政务服务中心工作人员购置工装...
恩施:
咸丰县清坪镇民族初级中学2025-...
资阳:
关于2025-2026学年度中小学校服...
德阳:
四川师范大学附属绵竹初级中学...
荆州:
江陵县第三初级中学春秋季夏季...
海口:
海南保亭思源实验学校2026-2028...
南阳:
唐河县第一高级中学附属初级中学...
查看更多昭通校服的信息 >>
感兴趣的分类
昭通周边
六盘水招标
热门城市
北京招标
上海招标
重庆招标
广州招标
深圳招标
汕头招标
佛山招标
东莞招标
中山招标
揭阳招标
杭州招标
嘉兴招标
宁波招标
湖州招标
绍兴招标
金华招标
温州招标
合肥招标
安庆招标
六安招标
宿州招标
厦门招标
泉州招标
玉林招标
石家庄招标
沧州招标
邯郸招标
廊坊招标
郑州招标
商丘招标
周口招标
武汉招标
孝感招标
株洲招标
无锡招标
南通招标
苏州招标
南昌招标
赣州招标
沈阳招标
鞍山招标
济宁招标
烟台招标
威海招标
青岛招标
临沂招标
菏泽招标
西安招标
成都招标
天门招标
信息评论
以上是镇雄县以勒中学2025级新生校服采购项目的内容,如果您需要了解更多昭通市区附近与镇雄县以勒中学2025级新生校服采购项目类似的内容,请查看推荐信息和右边的分类信息。