全国
切换城市
发布信息
下载App
微信小程序
微信公众号
您好,请
登录
或者
注册
搜索
小单
清加工
裁片
车工
棉衣
免费发布
首页
外发加工
承接加工
招标
招聘
求职
设备
厂房住房
新闻
导航
批发采购
面辅料
临时工
广告
拼车
导航
首页
外发加工
承接加工
招标
招聘
求职
设备
厂房住房
新闻
批发采购
面辅料
临时工
广告
拼车
遵义服装八场
遵义招标
遵义校服
长沙市雨花区长塘里小学等六所学校学生校服
前天
展示 87次
浏览 2次
基本信息
区域:
遵义
大类:
招标
小类:
校服
联系人:
老板
联系电话:
0731****4258
微信扫码,马上联系!
微信扫码,马上联系!
信息详情
长沙市雨花区长塘里小学等六所学校学生校服
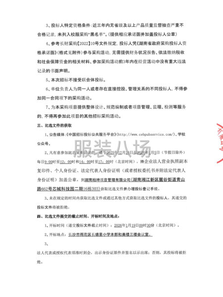
本长沙市雨花区长塘里小学等六所学校学生校服推荐服务供应商采购项目已由项目审批/核准/备案机关批准,项目资金来源为其他资金据实,招标人为长沙市雨花区长塘里小学。本项目己具备招标条件,现招标方式为其它方式。 详情见附件
联系我时务必说明是在
服装八场
看到的
相关图片
信息评论
以上是长沙市雨花区长塘里小学等六所学校学生校服的内容,如果您需要了解更多遵义市区附近与长沙市雨花区长塘里小学等六所学校学生校服类似的内容,请查看推荐信息和右边的分类信息。
推荐信息
长沙市雨花区长塘里小学等六所...
本长沙市雨花区长塘里小学等六所学校学生校服推荐服务供应商采购项目已由项目审批/核准/备案机关批准,项目资金来源为其他资金据实,招标人为长沙市雨花区长塘里小学。本项目己具备招标条件,现招标方式为其它方式。详情见附件
遵义市中级人民法院2025年审判...
遵义市中级人民法院2025年审判制服采购项目的潜在供应商应在全国公共资源交易平台(贵州省.遵义市) 网上办事系统下载(网上办事系统网址:http://http://111.124.94.50:88//TPBidder)或登录贵州省网上交易大厅后跳转到网上办事系统下载(贵州省网上交易大厅网址:...13:30(北京时间)前提交响应文件。详情见附件
感兴趣的信息
遵义市中级人民法院2025年审判...
昭通:
镇雄县以勒中学2025级新生校服...
德阳:
德阳市旌阳区综合行政执法局区...
茂名:
茂名市电白区大衙中学学生校服...
长沙:
长沙市雨花区两所学校学生校服
泰安:
肥城市桃都中学2026年-2028年...
苏州:
苏州市吴中区横泾中学关于横泾...
徐州:
邳州市文苑中学学生校服采购公开...
苏州:
苏州市相城区东桥中学关于东桥...
西安:
蓝田县职业教育中心校服采购项目...
查看更多遵义校服的信息 >>
感兴趣的分类
遵义周边
贵阳招标
黔东南招标
热门城市
北京招标
上海招标
重庆招标
广州招标
深圳招标
汕头招标
佛山招标
东莞招标
中山招标
揭阳招标
杭州招标
嘉兴招标
宁波招标
湖州招标
绍兴招标
金华招标
温州招标
合肥招标
安庆招标
六安招标
宿州招标
厦门招标
泉州招标
玉林招标
石家庄招标
沧州招标
邯郸招标
廊坊招标
郑州招标
商丘招标
周口招标
武汉招标
孝感招标
株洲招标
无锡招标
南通招标
苏州招标
南昌招标
赣州招标
沈阳招标
鞍山招标
济宁招标
烟台招标
威海招标
青岛招标
临沂招标
菏泽招标
西安招标
成都招标
天门招标
信息评论
以上是长沙市雨花区长塘里小学等六所学校学生校服的内容,如果您需要了解更多遵义市区附近与长沙市雨花区长塘里小学等六所学校学生校服类似的内容,请查看推荐信息和右边的分类信息。