全国
切换城市
发布信息
下载App
微信小程序
微信公众号
您好,请
登录
或者
注册
搜索
小单
清加工
裁片
车工
棉衣
免费发布
首页
外发加工
承接加工
招标
招聘
求职
设备
厂房住房
新闻
导航
批发采购
面辅料
临时工
广告
拼车
导航
首页
外发加工
承接加工
招标
招聘
求职
设备
厂房住房
新闻
批发采购
面辅料
临时工
广告
拼车
阿克苏服装八场
阿克苏招标
阿克苏校服
温宿县克孜勒镇中学校服采购
昨天
展示 54次
基本信息
区域:
阿克苏
大类:
招标
小类:
校服
联系人:
老板
联系电话:
182********
微信扫码,马上联系!
微信扫码,马上联系!
信息详情
温宿县克孜勒镇中学校服采购
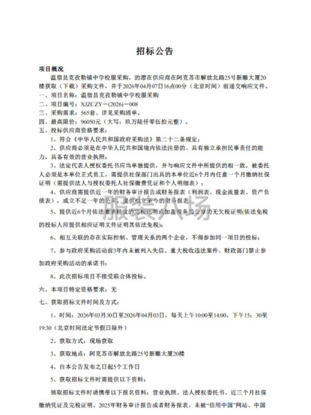
温宿县克孜勒镇中学校服采购,的潜在供应商在阿克苏市解放北路25号新雕大厦20楼获取(下载)采购文件,并于2026年04月07日16点00分(北京时间)前递交响应文件。一、项目名称:温宿县克孜勒镇中学校服采购 详情见附件
联系我时务必说明是在
服装八场
看到的
相关图片
信息评论
以上是温宿县克孜勒镇中学校服采购的内容,如果您需要了解更多阿克苏市区附近与温宿县克孜勒镇中学校服采购类似的内容,请查看推荐信息和右边的分类信息。
推荐信息
温宿县克孜勒镇中学校服采购
温宿县克孜勒镇中学校服采购,的潜在供应商在阿克苏市解放北路25号新雕大厦20楼获取(下载)采购文件,并于2026年04月07日16点00分(北京时间)前递交响应文件。一、项目名称:温宿县克孜勒镇中学校服采购 详情见附件
阿克苏市第十一小学学生校服采购...
本阿克苏市第十一小学学生校服采购项目已由项目审批/核准/备案机关批准,项目资金来源为其他资金12.1190万元,招标人为阿克苏市第十一小学。本项目己具备招标条件,现招标方式为公开招标。详情见附件
阿克苏市第十三中学校服采购竞争...
本阿克苏市第十三中学校服采购已由项目审批/核准/备案机关批准,项目资金来源为自筹资金8.4万元,招标人为阿克苏市第十三中学。本项目已具备招标条件,现招标方式为其它方式。详情见附件
阿克苏市依干其镇巴格其小学校服...
阿克苏市依干其镇巴格其小学校服采购全周期定制服务项目的潜在供应商应在阿克苏地区国资招标采购交易平台(https://aksgz.enjoy5191.coml/)获取竞争性磋商文件,并于2026年01月30日10点30分(北京时间)前递交响应文件。详情见附件 详情见附件
阿克苏市第三中学学生校服采购...
阿克苏市第三中学学生校服采购项目的潜在投标人应在阿克苏地区国资招标采购交易平台https:/aksgz.eniov5191.com')获取招标文件,并于2026年02月06日11时00分前提交投标文件。详情见附件
阿克苏技师学院2025级学生校服...
本阿克苏技师学院2025级学生校服采购项目已由项目审批/核准/备案机关批准,项目资金来源为其他资金24.196万元,招标人为阿克苏技师学院。本项目已具备招标条件,现招标方式为公开招标。详情见附件
感兴趣的信息
阿克苏市第十一小学学生校服采购...
上海:
上海闵行职业技术学院2026级五年...
宜昌:
宜昌市西陵区东方红小学校服采购...
菏泽:
菏泽市第二实验小学2026年学生...
绵阳:
盐亭县云溪实验中学夏季校服采购...
资阳:
安岳县石羊小学2026年学生校服...
张家界:
张家界敦谊小学校服采购项目竞争...
乌鲁木齐:
乌鲁木齐市第一0三中学学生校服...
泰安:
肥城市第六高级中学2026年夏季...
无锡:
无锡市太湖实验小学2025-2026...
查看更多阿克苏校服的信息 >>
感兴趣的分类
阿克苏周边
阿拉尔招标
图木舒克招标
热门城市
北京招标
上海招标
重庆招标
广州招标
深圳招标
汕头招标
佛山招标
东莞招标
中山招标
揭阳招标
杭州招标
嘉兴招标
宁波招标
湖州招标
绍兴招标
金华招标
温州招标
合肥招标
安庆招标
六安招标
宿州招标
厦门招标
泉州招标
玉林招标
石家庄招标
沧州招标
邯郸招标
廊坊招标
郑州招标
商丘招标
周口招标
武汉招标
孝感招标
株洲招标
无锡招标
南通招标
苏州招标
南昌招标
赣州招标
沈阳招标
鞍山招标
济宁招标
烟台招标
威海招标
青岛招标
临沂招标
菏泽招标
西安招标
成都招标
天门招标
信息评论
以上是温宿县克孜勒镇中学校服采购的内容,如果您需要了解更多阿克苏市区附近与温宿县克孜勒镇中学校服采购类似的内容,请查看推荐信息和右边的分类信息。