全国
切换城市
发布信息
下载App
微信小程序
微信公众号
您好,请
登录
或者
注册
搜索
小单
清加工
裁片
车工
棉衣
免费发布
首页
外发加工
承接加工
招标
招聘
求职
设备
厂房住房
新闻
导航
批发采购
面辅料
临时工
广告
拼车
导航
首页
外发加工
承接加工
招标
招聘
求职
设备
厂房住房
新闻
批发采购
面辅料
临时工
广告
拼车
安阳服装八场
安阳招标
安阳校服
安阳市光华中学采购校服项目竞争性磋商公告
2小时前
展示 23次
基本信息
区域:
安阳
大类:
招标
小类:
校服
联系人:
老板
联系电话:
037********
微信扫码,马上联系!
微信扫码,马上联系!
信息详情
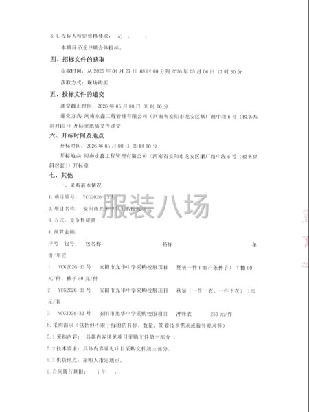
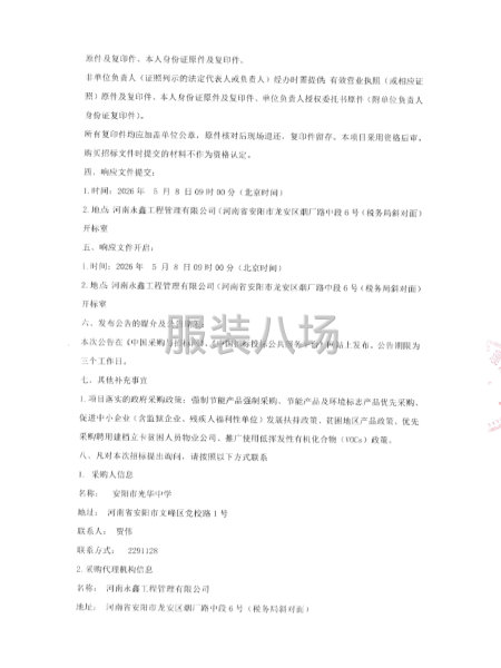
安阳市光华中学采购校服项目竞争性磋商公告
本安阳市光华中学采购校服项目己由项目审批/核准/备案机关批准,项目资金来源为其他资金/,招标人为安阳市光华中学。本项目己具备招标条件,现招标方式为其它方式。 详情见附件
联系我时务必说明是在
服装八场
看到的
相关图片
信息评论
以上是安阳市光华中学采购校服项目竞争性磋商公告的内容,如果您需要了解更多安阳市区附近与安阳市光华中学采购校服项目竞争性磋商公告类似的内容,请查看推荐信息和右边的分类信息。
推荐信息
安阳市光华中学采购校服项目竞争...
本安阳市光华中学采购校服项目己由项目审批/核准/备案机关批准,项目资金来源为其他资金/,招标人为安阳市光华中学。本项目己具备招标条件,现招标方式为其它方式。详情见附件
安阳市第二中学(含北校区-光明...
安阳市第二中学(含北校区-光明中学)校服采购项目竞争性磋商公告 详情见附件
安阳市第三中学2026年校服采购...
本安阳市第三中学2026年校服采购项目已由项目审批/核准/备案机关批准,项目资金来源为其他资金见公告,招标人为安阳市第三中学。本项目已具备招标条件,现招标方式为其它方式。详情见附件
2026年新乡南太行机关工装采购...
本2026年新乡南太行机关工装采购项目己由项目审批/核准/备案机关批准,项目资金来源为自筹资金32万元,招标人为新乡南太行旅游有限公司。本项目已具备招标条件,现招标方式为其它方式。详情见附件
河南经济贸易技师学院学生床上...
本河南经济贸易技师学院学生床上用品及校服采购项目已由项目审批/核准/备案机关批准,项目资金来源为其他资金60万元,招标人为河南经济贸易技师学院。本项目已具备招标条件,现招标方式为其它方式。详情见附件
武安市实验中学校服采购项目招标...
本招标项目武安市实验中学校服采购项目已由以L批准建设,项目业主为武安市实验中学,建设资金来自自筹,出资比例为100%,招标人为武安市实验中学。项目已具备招标条件,现对该项目进行公开招标。详情见附件
感兴趣的信息
安阳市第三十六中学春秋季校服...
安阳市第三中学2026年校服采购...
安阳市第二中学(含北校区-光明...
南阳市第三十二小学校校服采购...
咸宁:
通城县第三高级中学2026年度校服...
石家庄:
河北华威保安服务有限公司2026年...
上海:
上海市徐汇区教育学院附属实验...
泰安:
新泰市泉沟镇小学生校服供货及...
呼和浩特:
蒙烟金叶物业2026年度工作服制服...
信阳:
罗山县实验中学学生校服采购项目...
查看更多安阳校服的信息 >>
感兴趣的分类
安阳周边
鹤壁招标
邯郸招标
濮阳招标
新乡招标
热门城市
北京招标
上海招标
重庆招标
广州招标
深圳招标
汕头招标
佛山招标
东莞招标
中山招标
揭阳招标
杭州招标
嘉兴招标
宁波招标
湖州招标
绍兴招标
金华招标
温州招标
合肥招标
安庆招标
六安招标
宿州招标
厦门招标
泉州招标
玉林招标
石家庄招标
沧州招标
邯郸招标
廊坊招标
郑州招标
商丘招标
周口招标
武汉招标
孝感招标
株洲招标
无锡招标
南通招标
苏州招标
南昌招标
赣州招标
沈阳招标
鞍山招标
济宁招标
烟台招标
威海招标
青岛招标
临沂招标
菏泽招标
西安招标
成都招标
天门招标
信息评论
以上是安阳市光华中学采购校服项目竞争性磋商公告的内容,如果您需要了解更多安阳市区附近与安阳市光华中学采购校服项目竞争性磋商公告类似的内容,请查看推荐信息和右边的分类信息。