全国
切换城市
发布信息
下载App
微信小程序
微信公众号
您好,请
登录
或者
注册
搜索
小单
清加工
裁片
车工
棉衣
免费发布
首页
外发加工
承接加工
招标
招聘
求职
设备
厂房住房
新闻
导航
批发采购
面辅料
临时工
广告
拼车
导航
首页
外发加工
承接加工
招标
招聘
求职
设备
厂房住房
新闻
批发采购
面辅料
临时工
广告
拼车
新乡服装八场
新乡招标
新乡工服
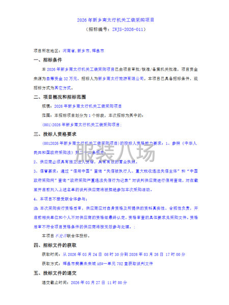
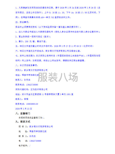
2026年新乡南太行机关工装采购项目
03月24日
展示 1千次
浏览 16次
基本信息
区域:
新乡
大类:
招标
小类:
工服
联系人:
老板
联系电话:
136********
微信扫码,马上联系!
微信扫码,马上联系!
信息详情
2026年新乡南太行机关工装采购项目
本2026年新乡南太行机关工装采购项目己由项目审批/核准/备案机关批准,项目资金来源为自筹资金32万元,招标人为新乡南太行旅游有限公司。本项目已具备招标条件,现招标方式为其它方式。 详情见附件
联系我时务必说明是在
服装八场
看到的
相关图片
信息评论
以上是2026年新乡南太行机关工装采购项目的内容,如果您需要了解更多新乡市区附近与2026年新乡南太行机关工装采购项目类似的内容,请查看推荐信息和右边的分类信息。
推荐信息
河南颐康人力资源开发有限公司...
本招标项目河南颐康人力资源开发有限公司劳务外包人员工装采购项目已由相关部门批准,招标人为河南颐康人力资源开发有限公司,项目资金来自自筹资金。项目已具备招标条件,现对该项目进行国内公开招标,欢迎符合相关条件的单位参加投标。详情见附件
2026年新乡南太行机关工装采购...
本2026年新乡南太行机关工装采购项目己由项目审批/核准/备案机关批准,项目资金来源为自筹资金32万元,招标人为新乡南太行旅游有限公司。本项目已具备招标条件,现招标方式为其它方式。详情见附件
开封市田家炳实验中学校服采购...
本开封市田家炳实验中学校服采购项目己由项目审批/核准/备案机关批准,项目资金来源为自筹资金49.9万元,招标人为开封市田家炳实验中学。本项目己具备招标条件,现招标方式为其它方式。详情见附件
鹤壁市建国酒店酒店制服类、地毯...
本鹤壁市建国酒店酒店制服类、地毯采购项目已由项目审批/核准/备案机关批准,项目资金来源为其他资金/,招标人为鹤壁市万麟嘉澜酒店管理有限公司。本项目已具备招标条件,现招标方式为其它方式。详情见附件
商丘市发展投资集团有限公司员工...
恒信咨询管理有限公司受商丘市发展投资集团有限公司的委托,就商丘市发展投资集团有限公司员工工装采购项目进行公开招标采购,现欢迎符合相关条件的投标人参加投标 详情见附件
河南经济贸易技师学院学生床上...
本河南经济贸易技师学院学生床上用品及校服采购项目已由项目审批/核准/备案机关批准,项目资金来源为其他资金60万元,招标人为河南经济贸易技师学院。本项目已具备招标条件,现招标方式为其它方式。详情见附件
感兴趣的信息
郑州:
河南投资集团有限公司2026年度...
郑州:
河南颐康人力资源开发有限公司...
喀什:
泽普县第二小学教育集团校服采购...
信阳:
罗山县楠杆高级中学2025-2026...
成都:
成都市中西医结合医院制服采购...
临沂:
临沂市中医药职工中等专业学校...
石家庄:
河北师范大学附属民族学院2026年...
威海:
12345热线座席人员工装采购竞争...
巴音郭楞:
2026年尉犁县中小学生校服采购...
咸宁:
崇阳县第五小学校服采购项目招标...
查看更多新乡工服的信息 >>
感兴趣的分类
新乡周边
鹤壁招标
焦作招标
郑州招标
开封招标
热门城市
北京招标
上海招标
重庆招标
广州招标
深圳招标
汕头招标
佛山招标
东莞招标
中山招标
揭阳招标
杭州招标
嘉兴招标
宁波招标
湖州招标
绍兴招标
金华招标
温州招标
合肥招标
安庆招标
六安招标
宿州招标
厦门招标
泉州招标
玉林招标
石家庄招标
沧州招标
邯郸招标
廊坊招标
郑州招标
商丘招标
周口招标
武汉招标
孝感招标
株洲招标
无锡招标
南通招标
苏州招标
南昌招标
赣州招标
沈阳招标
鞍山招标
济宁招标
烟台招标
威海招标
青岛招标
临沂招标
菏泽招标
西安招标
成都招标
天门招标
信息评论
以上是2026年新乡南太行机关工装采购项目的内容,如果您需要了解更多新乡市区附近与2026年新乡南太行机关工装采购项目类似的内容,请查看推荐信息和右边的分类信息。