全国
切换城市
发布信息
下载App
微信小程序
微信公众号
您好,请
登录
或者
注册
搜索
小单
清加工
裁片
车工
棉衣
免费发布
首页
外发加工
承接加工
招标
招聘
求职
设备
厂房住房
新闻
导航
批发采购
面辅料
临时工
广告
拼车
导航
首页
外发加工
承接加工
招标
招聘
求职
设备
厂房住房
新闻
批发采购
面辅料
临时工
广告
拼车
赤峰服装八场
赤峰招标
赤峰校服
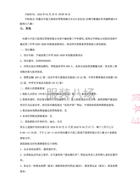
宁城县第三中学2025-2026年校服采购项目公开招标公告
03月31日
展示 424次
浏览 9次
基本信息
区域:
赤峰
大类:
招标
小类:
校服
联系人:
老板
联系电话:
151********
微信扫码,马上联系!
微信扫码,马上联系!
信息详情
宁城县第三中学2025-2026年校服采购项目公开招标公告
本宁城县第三中学2025-2026年校服采购项目已由项目审批/核准/备案机关批准,项目资金来源为其他资金460元/套,招标人为宁城县第三中学。本项目已具备招标条件,现招标方式为公开招标。 详情见附件
联系我时务必说明是在
服装八场
看到的
相关图片
信息评论
以上是宁城县第三中学2025-2026年校服采购项目公开招标公告的内容,如果您需要了解更多赤峰市区附近与宁城县第三中学2025-2026年校服采购项目公开招标公告类似的内容,请查看推荐信息和右边的分类信息。
推荐信息
克什克腾旗经棚民族实验小学校服...
克什克腾旗信益工程管理有限责任公司受克什克腾旗经棚民族实验小学委托,采用公开招标方式组织采购克什克腾旗经棚民族实验小学校服采购。欢迎符合资格条件的投标人参加投标。详情见附件
克什克腾旗经棚民族实验小学校服...
克什克腾旗信益工程管理有限责任公司受克什克腾旗经棚民族实验小学委托,采用公开招标方式组织采购克什克腾旗经棚民族实验小学校服采购。欢迎符合资格条件的投标人参加投标。详情见附件
宁城县第三中学2025-2026年校服...
本宁城县第三中学2025-2026年校服采购项目已由项目审批/核准/备案机关批准,项目资金来源为其他资金460元/套,招标人为宁城县第三中学。本项目已具备招标条件,现招标方式为公开招标。详情见附件
感兴趣的信息
克什克腾旗经棚民族实验小学校服...
克什克腾旗经棚民族实验小学校服...
舟山:
舟山综合行政执法局新城分局执法...
上海:
上海市商业学校学生校服采购项目...
武汉:
武汉市第四中学2025级高中学生...
上海:
2026年崇明区教育系统学校校服供...
乌鲁木齐:
塔城公路事业发展中心2026年收费...
铁门关:
第二师三十团中学2026年校服采购...
长沙:
长沙市岳麓区第一小学学生校服...
郑州:
万仙山、秋沟齐王寨园区2026年...
查看更多赤峰校服的信息 >>
感兴趣的分类
赤峰周边
承德招标
热门城市
北京招标
上海招标
重庆招标
广州招标
深圳招标
汕头招标
佛山招标
东莞招标
中山招标
揭阳招标
杭州招标
嘉兴招标
宁波招标
湖州招标
绍兴招标
金华招标
温州招标
合肥招标
安庆招标
六安招标
宿州招标
厦门招标
泉州招标
玉林招标
石家庄招标
沧州招标
邯郸招标
廊坊招标
郑州招标
商丘招标
周口招标
武汉招标
孝感招标
株洲招标
无锡招标
南通招标
苏州招标
南昌招标
赣州招标
沈阳招标
鞍山招标
济宁招标
烟台招标
威海招标
青岛招标
临沂招标
菏泽招标
西安招标
成都招标
天门招标
信息评论
以上是宁城县第三中学2025-2026年校服采购项目公开招标公告的内容,如果您需要了解更多赤峰市区附近与宁城县第三中学2025-2026年校服采购项目公开招标公告类似的内容,请查看推荐信息和右边的分类信息。