全国
切换城市
发布信息
下载App
微信小程序
微信公众号
您好,请
登录
或者
注册
搜索
小单
清加工
裁片
车工
棉衣
免费发布
首页
外发加工
承接加工
招标
招聘
求职
设备
厂房住房
新闻
导航
批发采购
面辅料
临时工
广告
拼车
导航
首页
外发加工
承接加工
招标
招聘
求职
设备
厂房住房
新闻
批发采购
面辅料
临时工
广告
拼车
东营服装八场
东营招标
东营校服
东营市第一中学校服选用采购项目竞争性磋商公告
15小时前
展示 45次
浏览 1次
基本信息
区域:
东营
大类:
招标
小类:
校服
联系人:
老板
联系电话:
054********
微信扫码,马上联系!
微信扫码,马上联系!
信息详情
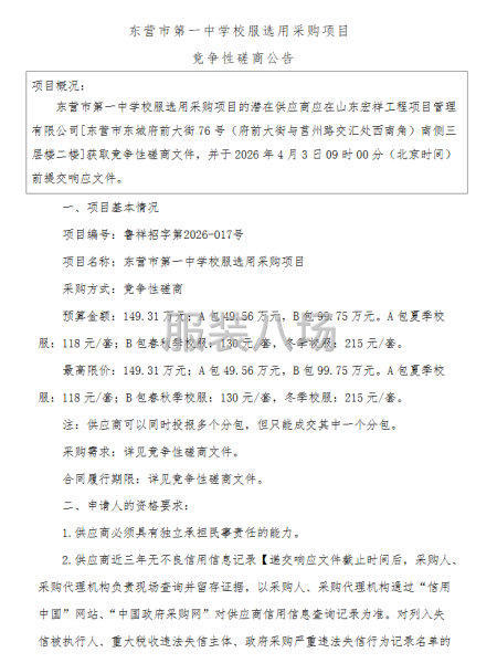
东营市第一中学校服选用采购项目竞争性磋商公告
东营市第一中学校服选用采购项目的潜在供应商应在山东宏祥工程项目管理有限公司[东营市东城府前大街76号(府前大街与莒州路交汇处西南角)南侧三层楼二楼]获取竞争性磋商文件,并于2026年4月3日09时00分(北京时间)前提交响应文件。 详情见附件
联系我时务必说明是在
服装八场
看到的
相关图片
信息评论
以上是东营市第一中学校服选用采购项目竞争性磋商公告的内容,如果您需要了解更多东营市区附近与东营市第一中学校服选用采购项目竞争性磋商公告类似的内容,请查看推荐信息和右边的分类信息。
推荐信息
东营市第一中学校服选用采购项目...
东营市第一中学校服选用采购项目的潜在供应商应在山东宏祥工程项目管理有限公司[东营市东城府前大街76号(府前大街与莒州路交汇处西南角)南侧三层楼二楼]获取竞争性磋商文件,并于2026年4月3日09时00分(北京时间)前提交响应文件。详情见附件
山东水利技师学院学生实训工装...
山东水利技师学院学生实训工装采购项目的潜在供应商应在盛和招标代理有限公司(山东省济南市历城区唐冶西路东8区企业公馆B1号楼)获取磋商文件,并于2026年3月22日09点30分(北京时间)前提交响应文件。详情见附件
高青华瑞能源集团有限公司工装...
本高青华瑞能源集团有限公司工装采购项目已由项目审批/核准/备案机关批准,项目资金来源为其他资金/,招标人为高青华瑞能源集团有限公司。本项目已具备招标条件,现招标方式为其它方式。详情见附件
昌邑市政务服务大厅工作人员工装...
昌邑市政务服务大厅工作人员工装采购项目的潜在供应商应在潍坊市公共资源交易中心网自行下载获取采购文件,并于2026年1月7日14时00分(北京时间)前提交响应文件。详情见附件
感兴趣的信息
淄博:
山东水利技师学院学生实训工装...
商洛:
镇安县第三小学春秋季校服采购...
临沂:
2026年校服采购项目招标公告
西安:
西安市未央区车辆小学教育集团...
四平:
校服采购项目
咸宁:
咸宁市第十四小学校服采购项目...
枣庄:
2026年度山东省滕州市第二中学...
德阳:
四川师范大学附属绵竹初级中学...
海南:
屯昌县南坤镇榕仔中心小学学生...
银川:
宁夏回族自治区住房资金管理中心...
查看更多东营校服的信息 >>
感兴趣的分类
东营周边
滨州招标
淄博招标
潍坊招标
莱芜招标
热门城市
北京招标
上海招标
重庆招标
广州招标
深圳招标
汕头招标
佛山招标
东莞招标
中山招标
揭阳招标
杭州招标
嘉兴招标
宁波招标
湖州招标
绍兴招标
金华招标
温州招标
合肥招标
安庆招标
六安招标
宿州招标
厦门招标
泉州招标
玉林招标
石家庄招标
沧州招标
邯郸招标
廊坊招标
郑州招标
商丘招标
周口招标
武汉招标
孝感招标
株洲招标
无锡招标
南通招标
苏州招标
南昌招标
赣州招标
沈阳招标
鞍山招标
济宁招标
烟台招标
威海招标
青岛招标
临沂招标
菏泽招标
西安招标
成都招标
天门招标
信息评论
以上是东营市第一中学校服选用采购项目竞争性磋商公告的内容,如果您需要了解更多东营市区附近与东营市第一中学校服选用采购项目竞争性磋商公告类似的内容,请查看推荐信息和右边的分类信息。