全国
切换城市
发布信息
下载App
微信小程序
微信公众号
您好,请
登录
或者
注册
搜索
小单
清加工
裁片
车工
棉衣
免费发布
首页
外发加工
承接加工
招标
招聘
求职
设备
厂房住房
新闻
导航
批发采购
面辅料
临时工
广告
拼车
导航
首页
外发加工
承接加工
招标
招聘
求职
设备
厂房住房
新闻
批发采购
面辅料
临时工
广告
拼车
恩施服装八场
恩施招标
恩施校服
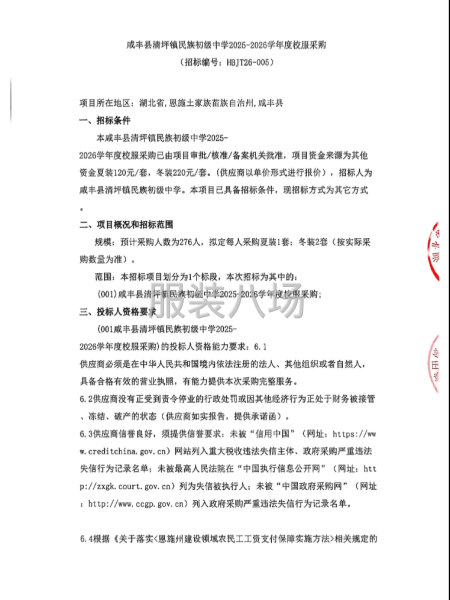
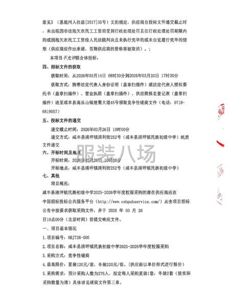
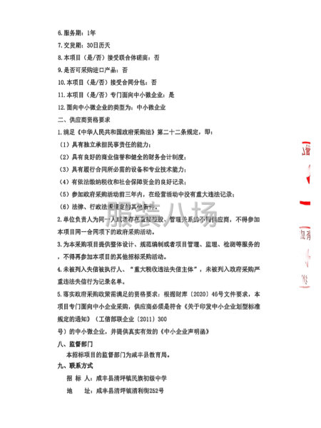
咸丰县清坪镇民族初级中学2025-2026学年度校服采购
3天前
展示 181次
浏览 10次
基本信息
区域:
恩施
大类:
招标
小类:
校服
联系人:
老板
联系电话:
071********
微信扫码,马上联系!
微信扫码,马上联系!
信息详情
咸丰县清坪镇民族初级中学2025-2026学年度校服采购
2026学年度校服采购已由项目审批/核准/备案机关批准,项目资金来源为其他资金夏装120元/套,冬装220元/套。(供应商以单价形式进行报价),招标人为咸丰县清坪镇民族初级中学。本项目已具备招标条件,现招标方式为其它方式 详情见附件
联系我时务必说明是在
服装八场
看到的
相关图片
信息评论
以上是咸丰县清坪镇民族初级中学2025-2026学年度校服采购的内容,如果您需要了解更多恩施市区附近与咸丰县清坪镇民族初级中学2025-2026学年度校服采购类似的内容,请查看推荐信息和右边的分类信息。
推荐信息
咸丰县清坪镇民族初级中学2025-...
2026学年度校服采购已由项目审批/核准/备案机关批准,项目资金来源为其他资金夏装120元/套,冬装220元/套。(供应商以单价形式进行报价),招标人为咸丰县清坪镇民族初级中学。本项目已具备招标条件,现招标方式为其它方式 详情见附件
利川市思源实验学校教联体2025级...
利川市思源实验学校教联体一区和二区,受教联体2025级两个校区家委会委托,根据自愿采购校服的学生及学生家长的采购需求,于2026年1月计划采购校服一批,现邀请不特定的潜在投标人参与本项目的竞争。各个潜在投标供应商请根据本公告载明的时间,到利川市招标/采购(非政府采购)电子交易平台...详情见附件
张家界澧滨小学学生校服采购项目...
张家界澧滨小学的学生校服采购项目(第二次)项目进行竞争性谈判 采购,现采用发布公告方式,邀请符合资格条件的供应商提交证明材料参与资格审查活动。详情见附件
咸丰县民族实验小学教联体2025级...
本咸丰县民族实验小学教联体2025级新生校服采购项目已由项目审批/核准/备案机关批准,项目资金来源为国有资金0万元;私有资金0万元;境外资金0万元;自筹资金0万元;外国政府及企业投资0万元;其他资金256270.00元,招标人为咸丰县民族实验小学。本项目已具备招标条件,现招标方式为邀请招标。详情见附件 详情见附件
感兴趣的信息
利川市思源实验学校教联体2025级...
漳州:
龙海农商银行关于员工制服采购...
克拉玛依:
2025年克拉玛依市教育局直属单位...
亳州:
古城学区中心学校2026年度校服...
盐城:
盐城市新洋初级中学2025级七年级...
北海:
北海市银海区第六小学2026年-...
银川:
灵武市第八中学校服采购项目(三...
郑州:
鹤壁市建国酒店酒店制服类、地毯...
泉州:
石狮市第三实验小学复光校区校服...
喀什:
巴楚县中等职业技术学校夏秋季...
查看更多恩施校服的信息 >>
感兴趣的分类
恩施周边
张家界招标
热门城市
北京招标
上海招标
重庆招标
广州招标
深圳招标
汕头招标
佛山招标
东莞招标
中山招标
揭阳招标
杭州招标
嘉兴招标
宁波招标
湖州招标
绍兴招标
金华招标
温州招标
合肥招标
安庆招标
六安招标
宿州招标
厦门招标
泉州招标
玉林招标
石家庄招标
沧州招标
邯郸招标
廊坊招标
郑州招标
商丘招标
周口招标
武汉招标
孝感招标
株洲招标
无锡招标
南通招标
苏州招标
南昌招标
赣州招标
沈阳招标
鞍山招标
济宁招标
烟台招标
威海招标
青岛招标
临沂招标
菏泽招标
西安招标
成都招标
天门招标
信息评论
以上是咸丰县清坪镇民族初级中学2025-2026学年度校服采购的内容,如果您需要了解更多恩施市区附近与咸丰县清坪镇民族初级中学2025-2026学年度校服采购类似的内容,请查看推荐信息和右边的分类信息。