全国
切换城市
发布信息
下载App
微信小程序
微信公众号
您好,请
登录
或者
注册
搜索
小单
清加工
裁片
车工
棉衣
免费发布
首页
外发加工
承接加工
招标
招聘
求职
设备
厂房住房
新闻
导航
批发采购
面辅料
临时工
广告
拼车
导航
首页
外发加工
承接加工
招标
招聘
求职
设备
厂房住房
新闻
批发采购
面辅料
临时工
广告
拼车
合肥服装八场
合肥招标
合肥校服
合肥市第二十八中学校服采购项目竞争性磋商公告
2小时前
展示 1次
基本信息
区域:
合肥
大类:
招标
小类:
校服
联系人:
老板
联系电话:
0551****7978
微信扫码,马上联系!
微信扫码,马上联系!
信息详情
合肥市第二十八中学校服采购项目竞争性磋商公告
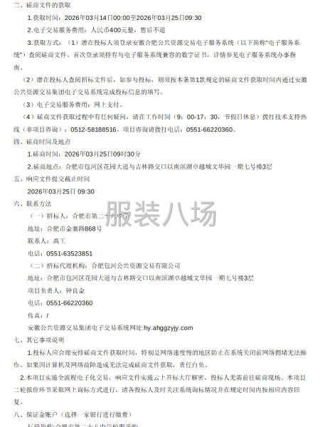
合肥包河公共资源交易有限公司受合肥市第二十八中学的委托,现对"合肥市第二十八中学校服采购项目"进行竞争性磋商,欢迎具备条件的国内投标人参加磋商。 详情见附件
联系我时务必说明是在
服装八场
看到的
相关图片
信息评论
以上是合肥市第二十八中学校服采购项目竞争性磋商公告的内容,如果您需要了解更多合肥市区附近与合肥市第二十八中学校服采购项目竞争性磋商公告类似的内容,请查看推荐信息和右边的分类信息。
推荐信息
合肥市第二十八中学校服采购项目...
合肥包河公共资源交易有限公司受合肥市第二十八中学的委托,现对"合肥市第二十八中学校服采购项目"进行竞争性磋商,欢迎具备条件的国内投标人参加磋商。详情见附件
亳州市第六小学学生校服采购招标...
项目概况亳州市第六小学学生校服采购招标项目的潜在投标人应在优质采云采购平台(http://www.youzhicai.com/)获取招标文件,并于2026年2月13日10点00分(北京时间)前递交投标文件。详情见附件
徽商银行关于阜阳分行员工工装...
徽商银行股份有限公司阜阳分行因业务发展需要,现对“徽商银行关于阜阳分行员工工装大衣采购项目”进行公开招标,欢迎符合条件的投标人参加投标。详情见附件
感兴趣的信息
恩施:
咸丰县清坪镇民族初级中学2025-...
郑州:
鹤壁市建国酒店酒店制服类、地毯...
西安:
西北大学附属中学2026年度校服...
克拉玛依:
2025年克拉玛依市教育局直属单位...
荆州:
江陵县第三初级中学春秋季夏季...
盐城:
盐城市新洋初级中学2025级七年级...
榆林:
绥德县中小学后勤服务中心2025年...
银川:
灵武市第八中学校服采购项目(三...
南阳:
唐河县第一高级中学附属初级中学...
资阳:
关于2025-2026学年度中小学校服...
查看更多合肥校服的信息 >>
感兴趣的分类
合肥周边
六安招标
淮南招标
滁州招标
铜陵招标
热门城市
北京招标
上海招标
重庆招标
广州招标
深圳招标
汕头招标
佛山招标
东莞招标
中山招标
揭阳招标
杭州招标
嘉兴招标
宁波招标
湖州招标
绍兴招标
金华招标
温州招标
合肥招标
安庆招标
六安招标
宿州招标
厦门招标
泉州招标
玉林招标
石家庄招标
沧州招标
邯郸招标
廊坊招标
郑州招标
商丘招标
周口招标
武汉招标
孝感招标
株洲招标
无锡招标
南通招标
苏州招标
南昌招标
赣州招标
沈阳招标
鞍山招标
济宁招标
烟台招标
威海招标
青岛招标
临沂招标
菏泽招标
西安招标
成都招标
天门招标
信息评论
以上是合肥市第二十八中学校服采购项目竞争性磋商公告的内容,如果您需要了解更多合肥市区附近与合肥市第二十八中学校服采购项目竞争性磋商公告类似的内容,请查看推荐信息和右边的分类信息。