全国
切换城市
发布信息
下载App
微信小程序
微信公众号
您好,请
登录
或者
注册
搜索
小单
清加工
裁片
车工
棉衣
免费发布
首页
外发加工
承接加工
招标
招聘
求职
设备
厂房住房
新闻
导航
批发采购
面辅料
临时工
广告
拼车
导航
首页
外发加工
承接加工
招标
招聘
求职
设备
厂房住房
新闻
批发采购
面辅料
临时工
广告
拼车
淮北服装八场
淮北招标
淮北工服
神源煤化工2026年度夏季工装采购(二次)询比采购公告
3天前
展示 237次
浏览 4次
基本信息
区域:
淮北
大类:
招标
小类:
工服
联系人:
老板
联系电话:
056********
微信扫码,马上联系!
微信扫码,马上联系!
信息详情
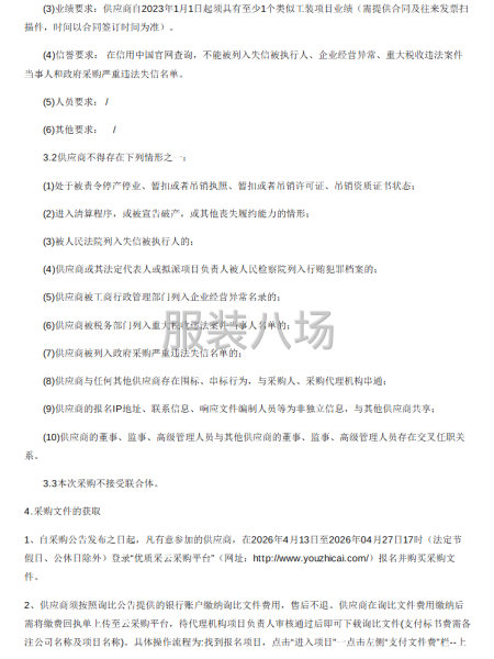
神源煤化工2026年度夏季工装采购(二次)询比采购公告
神源煤化工2026年度夏季工装采购(二次〉已具备采购条件,现进行公开询比采购,欢迎具备条件的供应商参与。 详情见附件
联系我时务必说明是在
服装八场
看到的
相关图片
信息评论
以上是神源煤化工2026年度夏季工装采购(二次)询比采购公告的内容,如果您需要了解更多淮北市区附近与神源煤化工2026年度夏季工装采购(二次)询比采购公告类似的内容,请查看推荐信息和右边的分类信息。
推荐信息
神源煤化工2026年度夏季工装采购...
神源煤化工2026年度夏季工装采购(二次〉已具备采购条件,现进行公开询比采购,欢迎具备条件的供应商参与。详情见附件
沛县湖西中学等8所学校校服采购...
本招标项日己由相应部门批准,项日招标人为沛县湖西中学和部分沛县教育局直属学校联合组成。项目己具备招标条件,现对该项日进行公开招标,特邀请有兴趣的潜在投标人参加投标。详情见附件
徐州市铜山区房村镇中心中学校服...
本徐州市铜山区房村镇中心中学校服采购已由项目审批/核准/备案机关批准,项目资金来源为其他资金:44.万元,招标人为徐州市铜山区房村镇中心中学。本项目已具备招标条件,现招标方式为公开招标。详情见附件
2025级新生校服采购招标
本2025级新生校服采购已由项目审批/核准/备案机关批准,项目资金来源为自筹资金:59.万元,招标人为邳州市润才高级中学有限公司、邳州市东湖实验学校。本项目已具备招标条件,现招标方式为公开招标。详情见附件
枣庄市实验学校冬季校服采购项目
本枣庄市实验学校冬季校服采购项目公开招标公告已由项目审批/核准/备案机关批准,项目资金来源为其他资金/,招标人为枣庄市实验学校。本项目已具备招标条件,现招标方式为公开招标。详情见附件
邳州市宿羊山镇徐楼中学校服采购...
本邳州市宿羊山镇徐楼中学校服采购项目已由项目审批/核准/备案机关批准,项目资金来源为自筹资金18.72万元,招标人为邳州市宿羊山镇徐楼中学。本项目已具备招标条件,现招标方式为公开招标。详情见附件
感兴趣的信息
神源煤化工2026年度夏季工装采购...
枣庄:
2026年度山东省滕州市第二中学...
泉州:
石狮市塔光实验小学校服采购项目
成都:
成都高新未来信和城市管理服务...
乌鲁木齐:
关于乌鲁木齐市第二十四小学2026...
临沂:
2026年兰陵县第二实验小学学校...
青岛:
青岛市市立医院工装衬衣采购项目...
厦门:
2026-29年厦航乘务地服岗位制服...
漳州:
2026年度漳浦县公安局辅警制服...
呼和浩特:
呼和浩特市新城区新华小学校服...
查看更多淮北工服的信息 >>
感兴趣的分类
淮北周边
宿州招标
徐州招标
亳州招标
枣庄招标
热门城市
北京招标
上海招标
重庆招标
广州招标
深圳招标
汕头招标
佛山招标
东莞招标
中山招标
揭阳招标
杭州招标
嘉兴招标
宁波招标
湖州招标
绍兴招标
金华招标
温州招标
合肥招标
安庆招标
六安招标
宿州招标
厦门招标
泉州招标
玉林招标
石家庄招标
沧州招标
邯郸招标
廊坊招标
郑州招标
商丘招标
周口招标
武汉招标
孝感招标
株洲招标
无锡招标
南通招标
苏州招标
南昌招标
赣州招标
沈阳招标
鞍山招标
济宁招标
烟台招标
威海招标
青岛招标
临沂招标
菏泽招标
西安招标
成都招标
天门招标
信息评论
以上是神源煤化工2026年度夏季工装采购(二次)询比采购公告的内容,如果您需要了解更多淮北市区附近与神源煤化工2026年度夏季工装采购(二次)询比采购公告类似的内容,请查看推荐信息和右边的分类信息。