全国
切换城市
发布信息
下载App
微信小程序
微信公众号
您好,请
登录
或者
注册
搜索
小单
清加工
裁片
车工
棉衣
免费发布
首页
外发加工
承接加工
招标
招聘
求职
设备
厂房住房
新闻
导航
批发采购
面辅料
临时工
广告
拼车
导航
首页
外发加工
承接加工
招标
招聘
求职
设备
厂房住房
新闻
批发采购
面辅料
临时工
广告
拼车
泉州服装八场
泉州招标
泉州校服
学生校服采购项目采购公告
02月10日
展示 507次
浏览 10次
基本信息
区域:
泉州
大类:
招标
小类:
校服
联系人:
老板
联系电话:
187********
微信扫码,马上联系!
微信扫码,马上联系!
信息详情
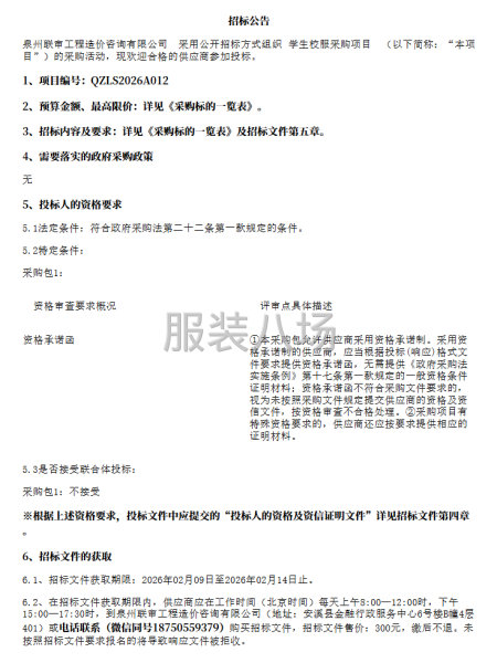
学生校服采购项目采购公告
泉州联审工程造价咨询有限公司﹐采用公开招标方式组织学生校服采购项目﹐(以下简称:“本项目”)的采购活动,现欢迎合格的供应商参加投标。 详情见附件
联系我时务必说明是在
服装八场
看到的
相关图片
信息评论
以上是学生校服采购项目采购公告的内容,如果您需要了解更多泉州市区附近与学生校服采购项目采购公告类似的内容,请查看推荐信息和右边的分类信息。
推荐信息
福州市仓山淮安实验小学校服采购...
福州市仓山淮安实验小学校服采购项目的潜在供应商应在福建省福州市仓山区半道路68号麓岭花园S1幢301商业福建君信招标有限公司获取招标文件,并于2026年04月14日09点00分(北京时间)前递交投标文件。详情见附件
厦门鼓浪湾大酒店有限公司制服...
本招标项目厦门鼓浪湾大酒店有限公司制服年度供应商-2025年至2027年(招标项目编号: B202601BA97),已由项目审批/核准/备案机关批准,项目资金来源为企业自筹,招标人为厦门鼓浪湾大酒店有限公司。本项目已具备招标条件,现进行公开招标。详情见附件
福州市后坂小学校服采购项目招标...
福州市后坂小学校服采购项目招标公告 详情见附件
铭选中学等18所学校学生校服采购...
泉州金爵招标有限公司采用公开招标方式组织铭选中学等18所学校学生校服采购项目(以下简称:“本项目”)的采购活动,现欢迎合格的供应商参加投标。详情见附件
学生校服采购项目采购公告
泉州联审工程造价咨询有限公司﹐采用公开招标方式组织学生校服采购项目﹐(以下简称:“本项目”)的采购活动,现欢迎合格的供应商参加投标。详情见附件
安溪县凤城中学等13所学校校服...
安溪县凤城中学等13所学校校服采购的潜在投标人应在_福建省任羽工程咨询有限公司(地址:安溪县金融行政服务中心6号楼B栋110室)获取招标文件,并于2026年_03_月_02_日09点00分(北京时间)前递交投标文件。详情见附件
感兴趣的信息
石狮市第三实验小学复光校区校服...
石狮市第三实验小学复光校区校服...
厦门:
厦门鼓浪湾大酒店有限公司制服...
漳州:
龙海农商银行关于员工制服采购...
福州:
福州市施程小学校服采购项目公开...
福州:
福州市后坂小学校服采购项目(二...
福州:
福州市仓山淮安实验小学校服采购...
福州:
福州市江南水都小学校服采购项目
福州:
福州市后坂小学校服采购项目招标...
资阳:
安岳县石羊小学2026年学生校服...
查看更多泉州校服的信息 >>
感兴趣的分类
泉州周边
厦门招标
莆田招标
漳州招标
福州招标
热门城市
北京招标
上海招标
重庆招标
广州招标
深圳招标
汕头招标
佛山招标
东莞招标
中山招标
揭阳招标
杭州招标
嘉兴招标
宁波招标
湖州招标
绍兴招标
金华招标
温州招标
合肥招标
安庆招标
六安招标
宿州招标
厦门招标
泉州招标
玉林招标
石家庄招标
沧州招标
邯郸招标
廊坊招标
郑州招标
商丘招标
周口招标
武汉招标
孝感招标
株洲招标
无锡招标
南通招标
苏州招标
南昌招标
赣州招标
沈阳招标
鞍山招标
济宁招标
烟台招标
威海招标
青岛招标
临沂招标
菏泽招标
西安招标
成都招标
天门招标
信息评论
以上是学生校服采购项目采购公告的内容,如果您需要了解更多泉州市区附近与学生校服采购项目采购公告类似的内容,请查看推荐信息和右边的分类信息。