全国
切换城市
发布信息
下载App
微信小程序
微信公众号
您好,请
登录
或者
注册
搜索
小单
清加工
裁片
车工
棉衣
免费发布
首页
外发加工
承接加工
招标
招聘
求职
设备
厂房住房
新闻
导航
批发采购
面辅料
临时工
广告
拼车
导航
首页
外发加工
承接加工
招标
招聘
求职
设备
厂房住房
新闻
批发采购
面辅料
临时工
广告
拼车
上海服装八场
上海招标
上海校服
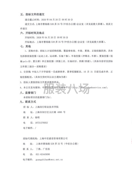
上海闵行职业技术学院2026级五年制学生校服采购项目公开招标
昨天
展示 96次
浏览 1次
基本信息
区域:
上海
大类:
招标
小类:
校服
联系人:
老板
联系电话:
021********
微信扫码,马上联系!
微信扫码,马上联系!
信息详情
上海闵行职业技术学院2026级五年制学生校服采购项目公开招标
本上海闵行职业技术学院2026级五年制学生校服采购项目已由项目审批/核准/备案机关批准,项目资金来源为自筹资金/万元,招标人为上海闵行职业技术学院。本项目已具备招标条件,现招标方式为公开招标。 详情见附件
联系我时务必说明是在
服装八场
看到的
相关图片
信息评论
以上是上海闵行职业技术学院2026级五年制学生校服采购项目公开招标的内容,如果您需要了解更多上海市区附近与上海闵行职业技术学院2026级五年制学生校服采购项目公开招标类似的内容,请查看推荐信息和右边的分类信息。
推荐信息
上海闵行职业技术学院2026级五年...
本上海闵行职业技术学院2026级五年制学生校服采购项目已由项目审批/核准/备案机关批准,项目资金来源为自筹资金/万元,招标人为上海闵行职业技术学院。本项目已具备招标条件,现招标方式为公开招标。详情见附件
江苏省昆山第二中等专业学校2025...
本江苏省昆山第二中等专业学校2025级新生校服采购己由项目审批/核准/备案机关批准,项目资金来源为自筹资金:92.万元,招标人为江苏省昆山第二中等专业学校。本项目已具备招标条件,现招标方式为公开招标。详情见附件
无锡市融成观顺实验小学2025级一...
本无锡市融成观顺实验小学2025级一年级新生校服采购项目已由项目审批/核准/备案机关批准,项目资金来源为其他资金:10.万元,招标人为无锡市融成观顺实验小学。本项目已具备招标条件,现招标方式为公开招标。详情见附件
无锡市太湖实验小学2025-2026...
本无锡市太湖实验小学2025-2026学年学生校服采购项目已由项目审批/核准/备案机关批准,项目资金来源为其他资金:21.万元,招标人为无锡市太湖实验小学。本项目已具备招标条件,现招标方式为公开招标。详情见附件
江苏省沙溪高级中学关于2026年...
本2026年江苏省沙溪高级中学校服采购已由项目审批/核准/备案机关批准,项目资金来源为国有资金0万元;私有资金0万元;境外资金0万元;自筹资金96万元;外国政府及企业投资0万元;其他资金0,招标人为江苏省沙溪高级中学。本项目己具备招标条件,现招标方式为公开招标。详情见附件
太仓市第一中学校服采购的招标...
本太仓市第一中学校服采购已由项目审批/核准/备案机关批准,项目资金来源为其他资金96万元,招标人为太仓市第一中学。本项目已具备招标条件,现招标方式为公开招标。详情见附件
感兴趣的信息
上海银行卡园区分公司员工制服...
苏州:
关于2025-2026学年江陵实验小学...
无锡:
无锡市太湖实验小学2025-2026...
苏州:
昆山市陆家镇藁溪小学2025级学生...
宜昌:
宜昌市西陵区东方红小学校服采购...
汉中:
汉中市南郑区新集中学七年级校服...
哈尔滨:
黑龙江省农业开发建设集团第六...
张家界:
张家界敦谊小学校服采购项目竞争...
西安:
陕西铁路物流集团有限公司职工...
长春:
劳保新款夏季工装、春秋季工装...
查看更多上海校服的信息 >>
感兴趣的分类
上海周边
苏州招标
嘉兴招标
南通招标
无锡招标
热门城市
北京招标
上海招标
重庆招标
广州招标
深圳招标
汕头招标
佛山招标
东莞招标
中山招标
揭阳招标
杭州招标
嘉兴招标
宁波招标
湖州招标
绍兴招标
金华招标
温州招标
合肥招标
安庆招标
六安招标
宿州招标
厦门招标
泉州招标
玉林招标
石家庄招标
沧州招标
邯郸招标
廊坊招标
郑州招标
商丘招标
周口招标
武汉招标
孝感招标
株洲招标
无锡招标
南通招标
苏州招标
南昌招标
赣州招标
沈阳招标
鞍山招标
济宁招标
烟台招标
威海招标
青岛招标
临沂招标
菏泽招标
西安招标
成都招标
天门招标
信息评论
以上是上海闵行职业技术学院2026级五年制学生校服采购项目公开招标的内容,如果您需要了解更多上海市区附近与上海闵行职业技术学院2026级五年制学生校服采购项目公开招标类似的内容,请查看推荐信息和右边的分类信息。